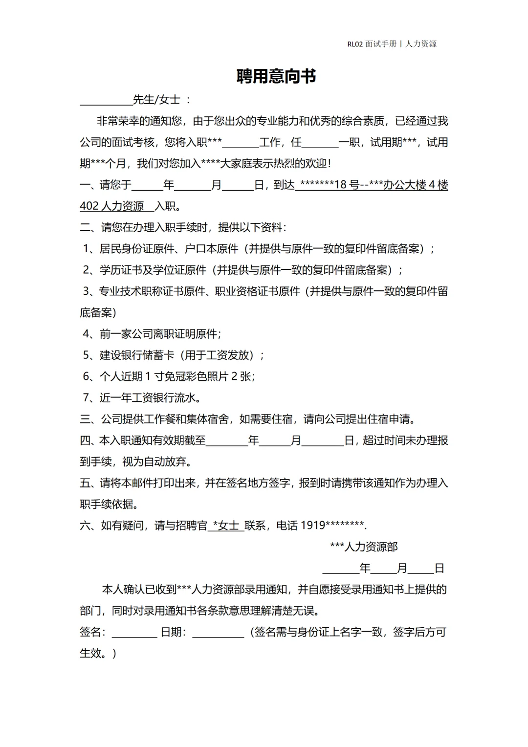
结合15年HR工作经验给你总结的offer模版

发布时间:2025-10-22 07:38:04   

结合15年HR工作经验给你总结的offer模版

结合15年HR工作经验给你总结的offer模版

💥救命!HR 姐妹谁懂啊!!
offer 发出去候选人突然消失
谈好的薪资入职前又坐地起价
本 15 年 HR 老炮被鸽到崩溃😭
终于!!连夜整理出这份「聘用意向书」
✅法律风险规避指南
✅薪资福利白纸黑字锁定
✅到岗承诺强制约束条款
别再当大冤种!!
用专业文件拿捏候选人小心思
从此告别放鸽子、临时变卦!
打工人速速码住,评论区蹲蹲模板📮
#HR 避雷指南 #职场干货 #offer 管理 #招聘秘籍

上一篇:酒店背后的人

上一篇:运城|家门口的稳定工作!中移铁通招聘啦!👋

琼ICP备2025051398号-21  |   QQ:888888888  |  地址:地球村88号  |  电话:1888888888  |