25辅警考试,虽然很恶心,但是能半个月上岸!

发布时间:2025-10-22 00:10:07   

25辅警考试,虽然很恶心,但是能半个月上岸!

25辅警考试,虽然很恶心,但是能半个月上岸!

25辅警考试,虽然很恶心,但是能半个月上岸!

25辅警考试,虽然很恶心,但是能半个月上岸!

25辅警考试,虽然很恶心,但是能半个月上岸!

25辅警考试,虽然很恶心,但是能半个月上岸!

25辅警考试,虽然很恶心,但是能半个月上岸!

🔥25辅警考试已经吹响!快把玩的心思收一收,国庆就要结束啦,别让自己后悔没好好备考,机会稍纵即逝!直接👀学姐的,带你稳稳⬆️岸!
.
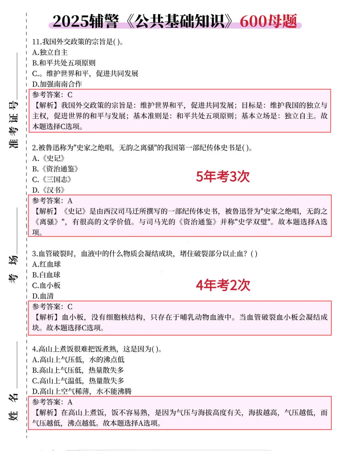
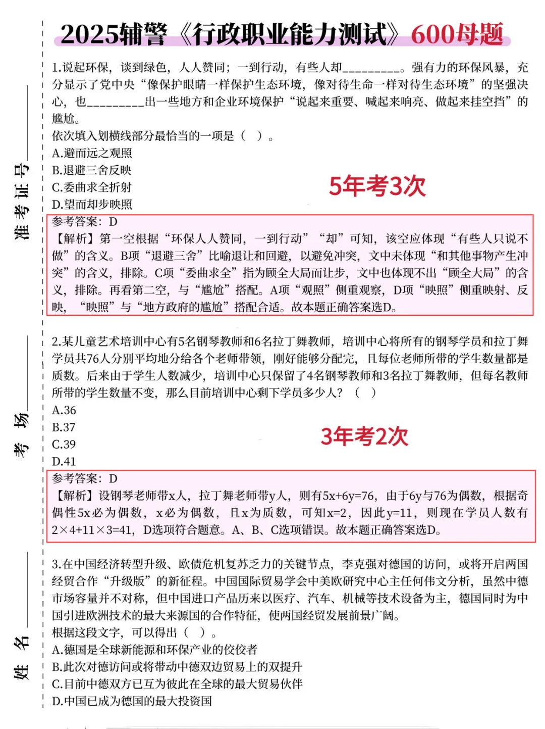
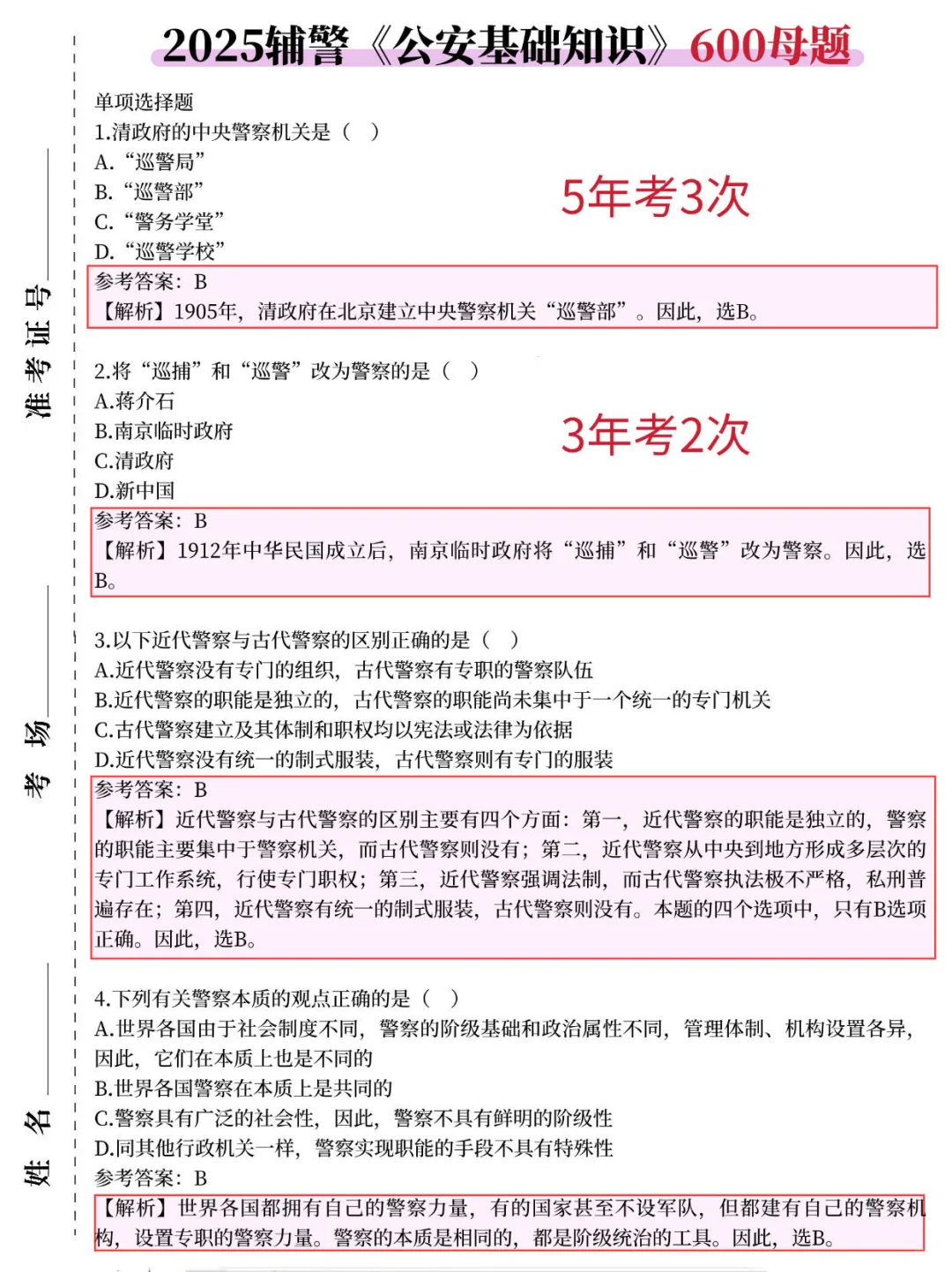
💪时间紧,任务重!现阶段真的❌不要盲目啃书了。啃完忘,忘了啃,也是白给!还不如直接去背整理好的種点笔记,里面的種点几乎年年都会烤,还用彩色标注出来了!快拿去背!烤试的时候嘎嘎猛!!
.
💁备考的宝子会需要:
📖《25辅警烤前500题》
📖《25辅警公安必背13页》
📖《25辅警公安基础7页纸》
📖《25辅警公基三色笔记》
📖《25辅警刷题APP》
……
#辅警#辅警考试 #辅警招聘 #辅警笔试#公安辅警#公安基础知识 #25辅警#公安局辅警#辅警文职 #辅警笔试 #四川辅警 #山西辅警 #安徽辅警 #山东福建 #天津辅警 #云南辅警 #广东辅警

上一篇:为什么大家瞧不上主播这一职业

上一篇:广西这是咋了??怎么招这么多人?!

琼ICP备2025051398号-21  |   QQ:888888888  |  地址:地球村88号  |  电话:1888888888  |