手机导航
网站首页
工作
招聘
岗位
猎头
急聘
人才
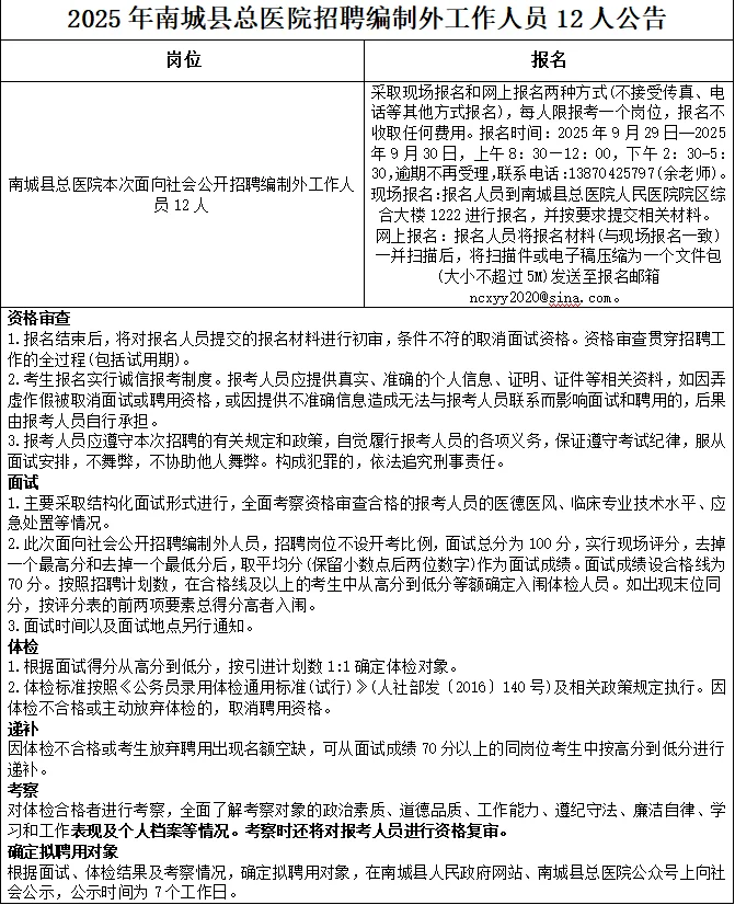
2025年南城县总医院招聘编外工作人员12名
发布时间:2025-10-20 22:59:47
2025年南城县总医院招聘编外工作人员12名
#医疗
#临床医学
#医生
#医院
#编外合同制
上一篇:
取消挂号费了!河南郑州医改放大招
上一篇:
25下教资面试初中音乐,反复考的真题,速存
热门文章
简历内容优化~
勇闯海尔|山东需要主播的看这里!
宣城市直事业单位选聘
国家税务总局通榆县税务局招录17人
通用经典简历模板简洁清新简历适合新手小白
永康电商招聘
26国考税务招录大户税务系统稳居榜首
新乡市直事业单位选聘
2025年国考黑龙江地区各部门招录人数汇总
双非二本秋招13/100|听劝转战中小厂!
最新文章
河北省定向选调生名单,快来get信息
想在小红书上卖男装 可以给点建议吗
国考审核不通过,千万不要“退订职位”!
浙大经院就业活动|改简历(来抄作业)
保定胖牛超连锁招人啦!
26年应届硕士|沈阳招录编制教师1446人‼
46人!2025烟台芝罘考选公告发布!
会计兼职上岸!亲测能复制的方法
广东省考招录11779人!12月7日笔试!
班委团委班干部竞选表格实用简历表格来抄!
推荐阅读
简历内容优化~
勇闯海尔|山东需要主播的看这里!
宣城市直事业单位选聘
国家税务总局通榆县税务局招录17人
通用经典简历模板简洁清新简历适合新手小白
永康电商招聘
26国考税务招录大户税务系统稳居榜首
新乡市直事业单位选聘
2025年国考黑龙江地区各部门招录人数汇总
双非二本秋招13/100|听劝转战中小厂!
河北省定向选调生名单,快来get信息
琼ICP备2025051398号-21
| QQ:888888888 | 地址:地球村88号 | 电话:1888888888 |
首页
搜索
留言
预订电话