手机导航
网站首页
工作
招聘
岗位
猎头
急聘
人才
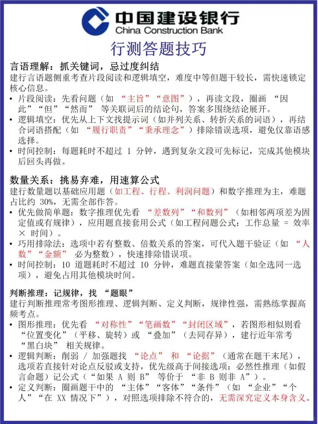
中国建设银行笔试,别裸考,10天足够了
发布时间:2025-10-20 17:55:15
中国建设银行笔试,别裸考,10天足够了
#中国建设银行
#中国建设银行招聘
#中国建设银行笔试
#中国建设银行秋招
#建设银行笔试
#建设银行秋招
#建行笔试
#建设银行招聘
#建设银行校招
#建设银行考试
上一篇:
需要代招
上一篇:
国证能源山东集团招聘管理层~
热门文章
新凯来多物理场仿真岗面经
有人知道邮储银行到底什么时候发笔试通知吗
巨累,但能一晚上过邮储秋招笔试(保进面)
收到中信银行笔试通知啦,刷这个行嘛
徽商银行笔试可以拿手机拍题吗?
还不如有个痛快
明天招行二批笔试,就这400母题,背完稳了
银行笔试大爆发
周六中行秋招0进度准备裸考的,熬夜背!
10.17-18中信银行秋招,已经信手拈来了😜
最新文章
七猫秋招-人力资源笔试
26邮储银行笔试,其实很水的,无非这三套题
来,分封一下!当代学校分封制
中国移动26秋招,非常好考,0进度直接抄吧
🔥英语启蒙必备|职业启蒙英语单词闪卡
四川银行10.18笔试上🚗!
图话英语 Vol.29|职业篇
10月12笔试!成都招154人
英语单词积累|职业篇(一)
10.21徽商银行笔试,就这5套卷,直接背!
推荐阅读
收到中信银行笔试通知啦,刷这个行嘛
徽商银行笔试可以拿手机拍题吗?
还不如有个痛快
明天招行二批笔试,就这400母题,背完稳了
银行笔试大爆发
周六中行秋招0进度准备裸考的,熬夜背!
10.17-18中信银行秋招,已经信手拈来了😜
七猫秋招-人力资源笔试
26邮储银行笔试,其实很水的,无非这三套题
来,分封一下!当代学校分封制
中国移动26秋招,非常好考,0进度直接抄吧
琼ICP备2025051398号-21
| QQ:888888888 | 地址:地球村88号 | 电话:1888888888 |
首页
搜索
留言
预订电话