手机导航
网站首页
工作
招聘
岗位
猎头
急聘
人才
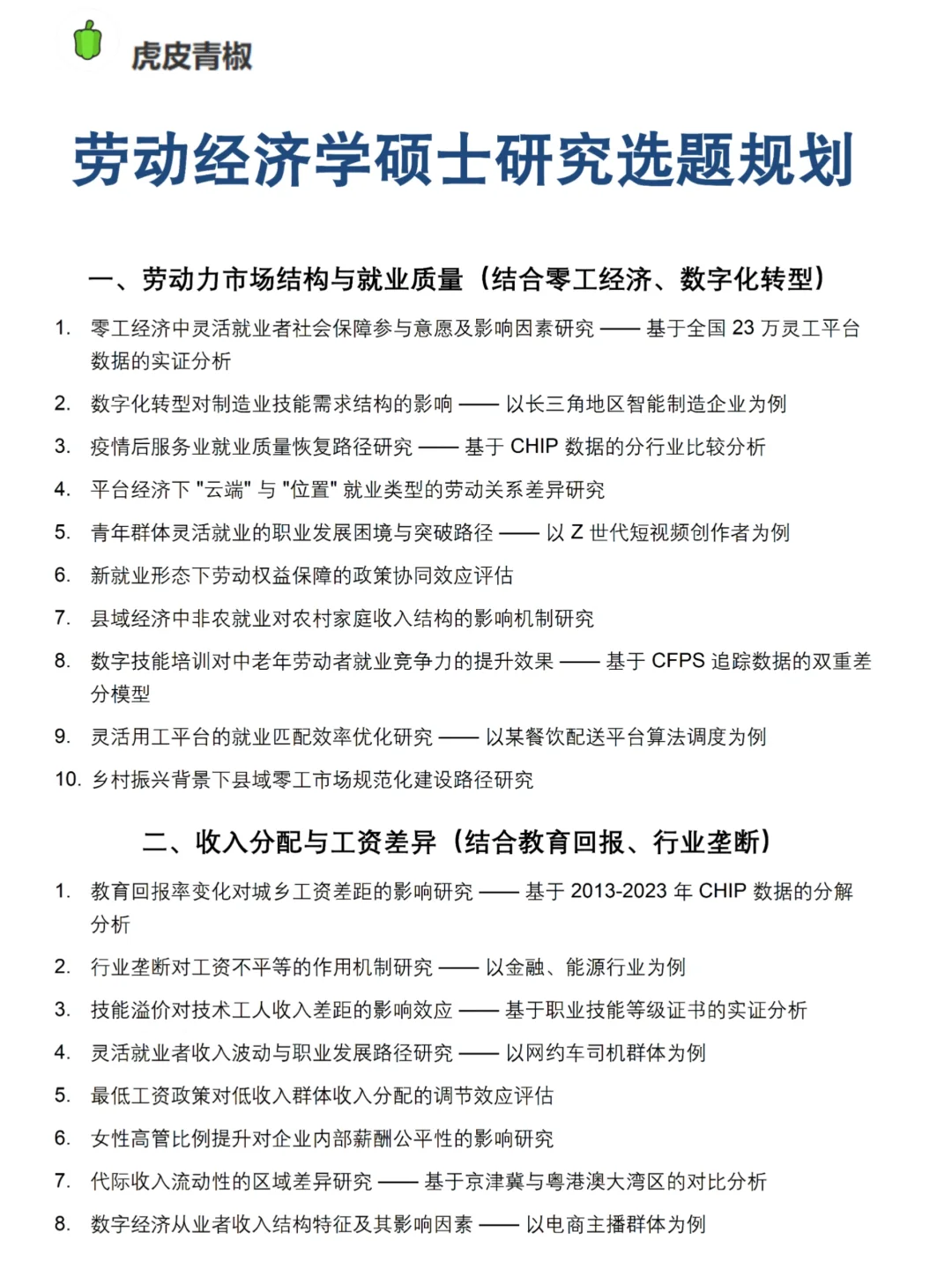
不是我说!这些劳动经济学论文题目真的很棒
发布时间:2025-10-20 00:16:43
不是我说!这些劳动经济学论文题目真的很棒
🔍最低工资对就业影响的实证分析
🔍劳动力市场歧视的经济分析
🔍工会对工资和劳动条件的影响研究
🔍自由职业经济的兴起及其对传统劳动市场的影响
🔍人工智能与自动化对劳动力需求的未来趋势
#劳动经济学论文
#劳动经济学毕业论文选题
#经济学论文选题
#经济学论文
#论文选题
#毕业论文选题
#经济学
#劳动经济学
#经济学
#经济学专业
#经济
#经济学专业毕业论文选题
#选题
#选题技巧
#选题推荐
#论文选题
#毕业论文选题
#硕士论文选题
上一篇:
招人接班
上一篇:
猫猫电竞招聘
热门文章
昆山找工作的宝子冲!工埔职校招聘会太香了
TikTok GMPT招广告算法实习生啦!
下周六事业编A类考前压题,偷拍的,随时删
福利好好,待遇高高,有想来的同学吗?
入门必看❗一张图看懂这4大编制
无偿内推要求9月到岗
专业选对考编不累!你的专业能冲这些铁饭碗
下周内蒙古事业编时正无非就这45题,熬夜背
(招实习继任)腾讯音乐——海外运营实习生
求有此经历的人分享
最新文章
考编进步蕞快的方式没有之一(仅限河北)
9月企业需要你
【急招】平安科技人工智能产品团队招聘实习生
2026年预算编制流程(四)
年包10w!云浮新兴招聘事业编制37人!
避雷、进华为工厂的正确渠道
【编制】广安市广安区110名
(招实习继任) 哔哩哔哩——招小语种实习生
不算泄题吧?吉林事业编时正范围已出,稳了
宁德时代招聘啦☞
推荐阅读
福州找工作,五险一金双休,招聘
低压/高压电工!八小时!满月五险一金
松原医院💰月3000+,五险一金医院直签
金发科技五险一金提问
00后听父母劝考白山事业编,上岸后才发现..
今年四川事业编越来越四川了,并不是题难了
有编!!!岳阳市招聘116人
年薪20万!西湖事业编制招聘31人,不限户籍
不算泄题吧?黔南事业编时正范围已出,稳了
下周六事业编A类考前压题,偷拍的,随时删
入门必看❗一张图看懂这4大编制
琼ICP备2025051398号-21
| QQ:888888888 | 地址:地球村88号 | 电话:1888888888 |
首页
搜索
留言
预订电话