手机导航
网站首页
工作
招聘
岗位
猎头
急聘
人才
10.20截止!西南交通大学招聘34人!
发布时间:2025-10-19 23:04:48
10.20截止!西南交通大学招聘34人!
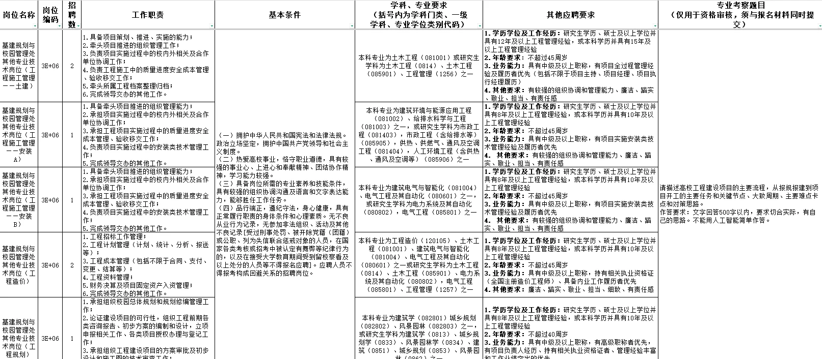
西南交通大学2025年秋季管理岗位与其他专技岗位公开招聘通告
➡️招聘人数:管理岗位与其他专技岗位34人
➡️年龄要求:详见岗位要求
➡️学历要求:硕士研究生及以上
➡️报名时间:2025年10月13日9:00至2025年10月20日17:00
#高校招聘
#高校工作者
#高校行政
#高校行政管理岗
#选岗
#西南交通大学
#西南交通大学招聘
#寒暑假
上一篇:
慈溪市中医医院聘外编制人员2名
上一篇:
广州欧能劳务派遣
热门文章
昆山找工作的宝子冲!工埔职校招聘会太香了
TikTok GMPT招广告算法实习生啦!
下周六事业编A类考前压题,偷拍的,随时删
福利好好,待遇高高,有想来的同学吗?
入门必看❗一张图看懂这4大编制
无偿内推要求9月到岗
专业选对考编不累!你的专业能冲这些铁饭碗
下周内蒙古事业编时正无非就这45题,熬夜背
(招实习继任)腾讯音乐——海外运营实习生
求有此经历的人分享
最新文章
考编进步蕞快的方式没有之一(仅限河北)
9月企业需要你
【急招】平安科技人工智能产品团队招聘实习生
2026年预算编制流程(四)
年包10w!云浮新兴招聘事业编制37人!
避雷、进华为工厂的正确渠道
【编制】广安市广安区110名
(招实习继任) 哔哩哔哩——招小语种实习生
不算泄题吧?吉林事业编时正范围已出,稳了
宁德时代招聘啦☞
推荐阅读
福州找工作,五险一金双休,招聘
低压/高压电工!八小时!满月五险一金
松原医院💰月3000+,五险一金医院直签
金发科技五险一金提问
00后听父母劝考白山事业编,上岸后才发现..
今年四川事业编越来越四川了,并不是题难了
有编!!!岳阳市招聘116人
年薪20万!西湖事业编制招聘31人,不限户籍
不算泄题吧?黔南事业编时正范围已出,稳了
下周六事业编A类考前压题,偷拍的,随时删
入门必看❗一张图看懂这4大编制
琼ICP备2025051398号-21
| QQ:888888888 | 地址:地球村88号 | 电话:1888888888 |
首页
搜索
留言
预订电话