手机导航
网站首页
工作
招聘
岗位
猎头
急聘
人才
10.25安徽事业编仅剩6天笔试,20 分钟看完
发布时间:2025-10-19 21:07:46
10.25安徽事业编仅剩6天笔试,20 分钟看完
10.25安徽事业编即将考试
给大家准备了:
✅事业编冲刺籽料包
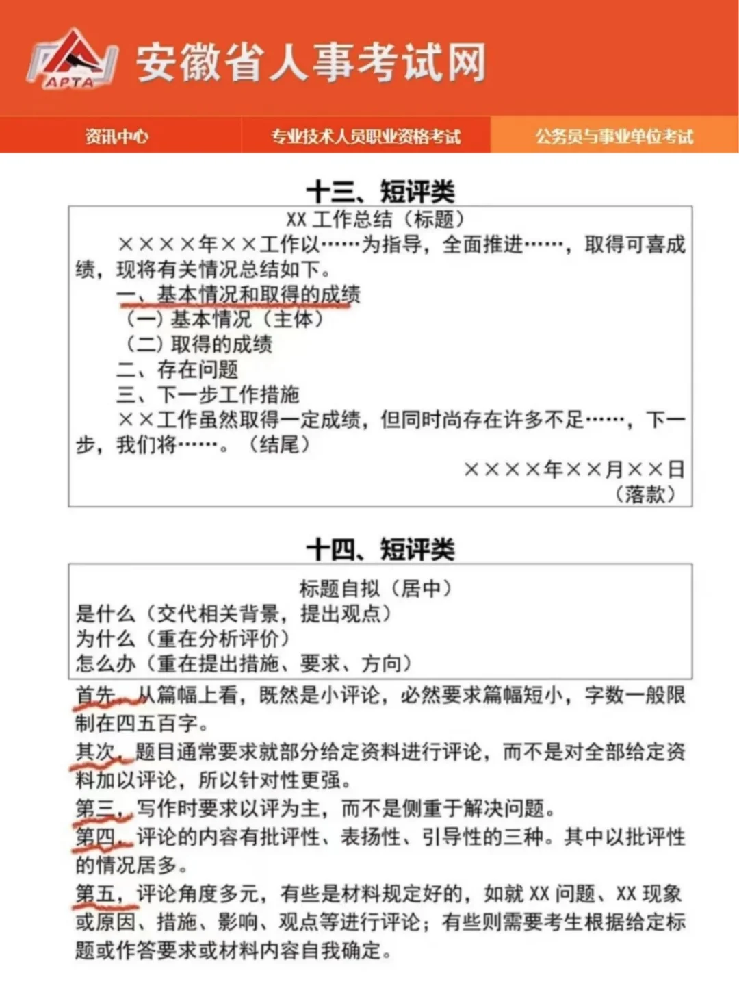
1️⃣综应公文格式14种
2️⃣近5年安徽事业编甄题汇总
3️⃣核心时正冲刺300题
4️⃣安徽省情省况20页
5️⃣职测速记与蒙题技巧
6️⃣时正热点25年1-10月重点勾画
7️⃣25常考实词100个
8️⃣25常考成语100个
#安徽事业单位
#安徽事业编
#安徽事业单位联考
#安徽事业单位考试
#安徽事业单位招聘
#安徽事业单位笔试
#综应公文格式
#省情
#时政
#职测
上一篇:
在希音拿到了人生中的第一笔过万工资
上一篇:
89年36岁失业在家躺了100天心态崩了?
热门文章
双非本九硕计算机济南就业求指教
边工作边考编现实吗?
这么多互联网大厂开放了25秋招网申!
【舜宇2025官方直招|自荐有奖】✨
异地编制怎么调理
内推|校招+社招-神仙企业
编制,深圳光明区教师招聘93人,本科起报!
[互联网大厂]字节跳动招募来袭
字节商业化团队急招26、27届客户端校招!
石湾科技园新开大厂大量招人
最新文章
华为新组成立有留学生愿意来的吗?急~
东莞寮步万荣产业园招人啦!!直招 正式工
腾讯9月急招!无偿内推!
大厂实习都投了吗?基本不限专业!高薪入职!
华为新开的海外部急捞留学生!可推!
武汉小米正式工297/天,缺口100+
留学生7月大厂实习直推秋招前最后机会!
中汽新能2026校园招聘
10.17 郑州秋招突然爆发啦,岗位真棒啊
华辉10/20招聘企业已更新
推荐阅读
求有此经历的人分享
考编进步蕞快的方式没有之一(仅限河北)
2026年预算编制流程(四)
年包10w!云浮新兴招聘事业编制37人!
【编制】广安市广安区110名
不算泄题吧?吉林事业编时正范围已出,稳了
会计人看过来!长沙雨花区事业单位4个编制
没人觉得备考教师编事业编的过程很幸福吗?
分清楚啊入编的方法有很多~
25事业单位出公告啦!
家门口的正式编制,专科可报
琼ICP备2025051398号-21
| QQ:888888888 | 地址:地球村88号 | 电话:1888888888 |
首页
搜索
留言
预订电话