手机导航
网站首页
工作
招聘
岗位
猎头
急聘
人才
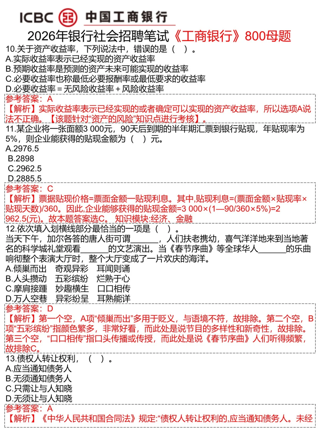
假如你从现在开始备考工商银行笔试(进面版)
发布时间:2025-10-19 19:16:49
假如你从现在开始备考工商银行笔试(进面版)
#银行工作
#秋招笔试
#工商银行笔试
#工商银行招聘
#工商银行秋招
#工商银行校招
#工行笔试
#工行秋招
#工行招聘
#中国工商银行笔试
上一篇:
是不是没工作的就会做主播?
上一篇:
郑州的就业环境真的就这么差了嘛!
热门文章
沙坪坝区中医院医共体招聘6个岗位
泰州双休不卷公司合集!这12家直接冲!💥
要人啦!没啥重活 来试试不
招聘一批社区工作人员
河南这是爆发了!??!
朝阳安平社会工作者21人
新加坡晟松超市
真心建议先投快截止的外企秋招😭
编制 杭州市第一人民医院招聘118人
港区社区工作日招聘120人
最新文章
北京地铁安检员,成功上岸!!!
存下来,接下来石家庄校招慢慢投!
南乐益民医院招聘公告(含护理)
山东找工作,这个烟草将发靠谱吗?
200人 !专科!不限专业!这得多少人报呀
秋招能不能来一个全网 boss 直招?
10.14秋招校招一直记得往届生!23-25届加油
德州社工招200人,待遇好
医院合同制招聘
风电运维企业直招
推荐阅读
在北京进厂啦 包吃包住
华润集团2026届秋季校园招聘全面启动
招聘 年龄25岁起 ,学历大专
南京韩企多岗位直招啦
有同学愿意来华润集团辽宁分公司吗?
有谁知道这种社区发的招聘工作咋样
咸阳机场直招行政岗
合肥蜀山区社区招11人大专及以上
这个群有点东西!
潍坊国企~潍柴正式工
全城招募社区服务专员
琼ICP备2025051398号-21
| QQ:888888888 | 地址:地球村88号 | 电话:1888888888 |
首页
搜索
留言
预订电话