手机导航
网站首页
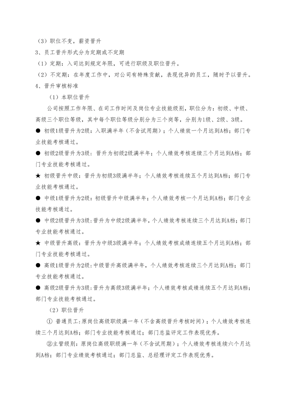
工作
招聘
岗位
猎头
急聘
人才
人事职位职责
发布时间:2025-10-19 07:41:35
人事职位职责
2022补充54
人事职位职责
#人事
#企业管理
#行政管理
#人事岗位职责
#人力資源
#人事手册
上一篇:
🎉 好消息!秦皇岛教师拟录用人员名单表
上一篇:
体制内的姐姐
热门文章
重点提醒下11.9中海油笔试的,没必要焦虑
中信银行笔试,挺难但我过了
10.26的邮储笔试很水,不用学完也能考过
国考选岗~bw
国庆后,先把这些免笔试,秋招都投一遍
中国农业大学邮票首日邮品展示之二
无笔试引进硕士人才
北京农学院招聘公告
69人❗️河北一高校这也缺人❗️无笔试❗️
证书
最新文章
江西省农业科学院招聘畜牧学硕博
农业农村部北京事业编下半年笔试
驻马店农业工程职业学院引进高层次专业技术
云南农业职业技术学院招聘博士啦!12个名额
江西农业工程职业学院2025年第二批招聘
山东大学2025年诚聘海内外优秀人才
身在国企,公司在统计农业户口,目的是啥
2025年中央一号文件全文发布!
安徽省农业科学院2024年引进高层次人才54人
结构化面试——每日一练
推荐阅读
重点提醒下11.9中海油笔试的,没必要焦虑
中信银行笔试,挺难但我过了
10.26的邮储笔试很水,不用学完也能考过
国考选岗~bw
国庆后,先把这些免笔试,秋招都投一遍
中国农业大学邮票首日邮品展示之二
无笔试引进硕士人才
北京农学院招聘公告
69人❗️河北一高校这也缺人❗️无笔试❗️
证书
江西省农业科学院招聘畜牧学硕博
琼ICP备2025051398号-21
| QQ:888888888 | 地址:地球村88号 | 电话:1888888888 |
首页
搜索
留言
预订电话