无笔试!不脱产!浙大教育博士26报考解析

发布时间:2025-10-19 06:08:50   

无笔试!不脱产!浙大教育博士26报考解析

无笔试!不脱产!浙大教育博士26报考解析

无笔试!不脱产!浙大教育博士26报考解析

无笔试!不脱产!浙大教育博士26报考解析

无笔试!不脱产!浙大教育博士26报考解析

无笔试!不脱产!浙大教育博士26报考解析

🌟 招生情况速览
- 专业方向:设教育领导与管理(30人)、学校课程与教学(4人),共34人。教育领导与管理是主力方向,名额占比超高,学校课程与教学则更偏向一线教学/教研人才~
- 近年招生趋势:教育领导与管理方向从2022年23人、2023年23人、2024年19人,涨到2025年30人,扩招趋势明显;学校课程与教学方向保持在2-4人,小众但精准!
✅ 申请要求划重点
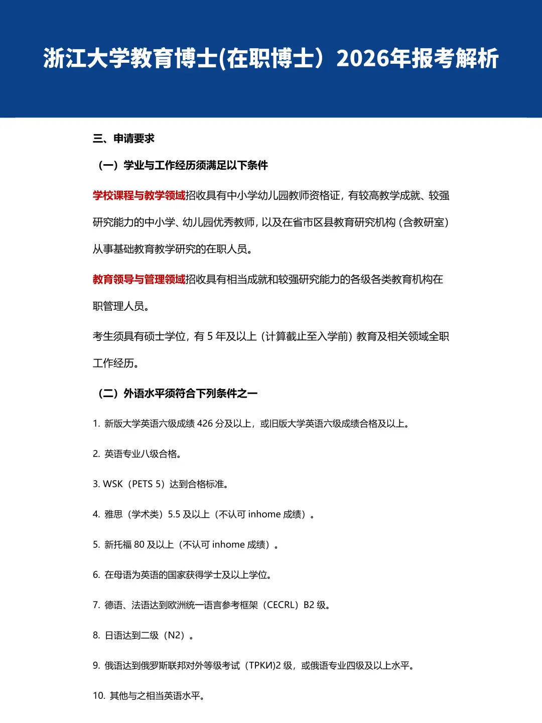
(一)学业与工作经历
- 需具备硕士学位,且有5年及以上教育及相关领域全职工作经历(截止入学前)。
- 方向差异:
- 学校课程与教学:要求持有中小学幼儿园教师资格证,是教学成就突出、研究能力强的一线教师/教研人员。
- 教育领导与管理:面向各级各类教育机构在职管理人员,需有相当成就和研究能力。
(二)外语水平(满足其一即可)
新版六级426+、旧版六级合格、英专八级、WSK(PETS5)合格、雅思5.5+(学术类,不认可在家考)、托福80+(不认可在家考)、英语国家学位、德语/法语CECRL B2、日语N2、俄语TPKN 2级/专四及以上……选择超多!
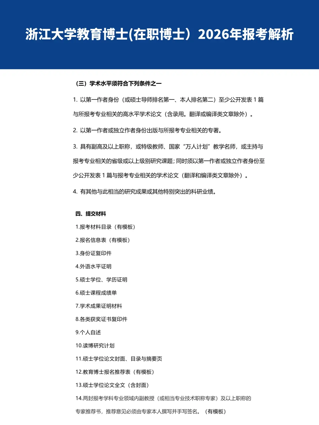
(三)学术水平(满足其一即可)
- 发表1篇与报考专业相关的高水平学术论文(一作或导师一作本人二作,录用即可,翻译/编译类除外);
- 出版相关专著(一作或独立作者);
- 副高及以上职称/特级教师/“万人计划”教学名师/主持省级及以上课题+发表1篇论文;
- 其他相当研究成果或突出科研业绩。

👨🏫 博导天团阵容
- 学校课程与教学领域:刘徽、刘正伟、邵兴江、黄昌勤、陈时见
- 教育领导与管理领域:顾建民、阚阅、刘海峰、陆国栋、梅伟惠等多位资深专家
📖 毕业科研要求
人文社科类博士需满足:
- 1篇学位论文相关学术论文发表/录用在SSCI、AHCI期刊;
- 或在校人事部一级刊物发1篇+A类期刊发1篇(均与学位论文相关,录用即可)。
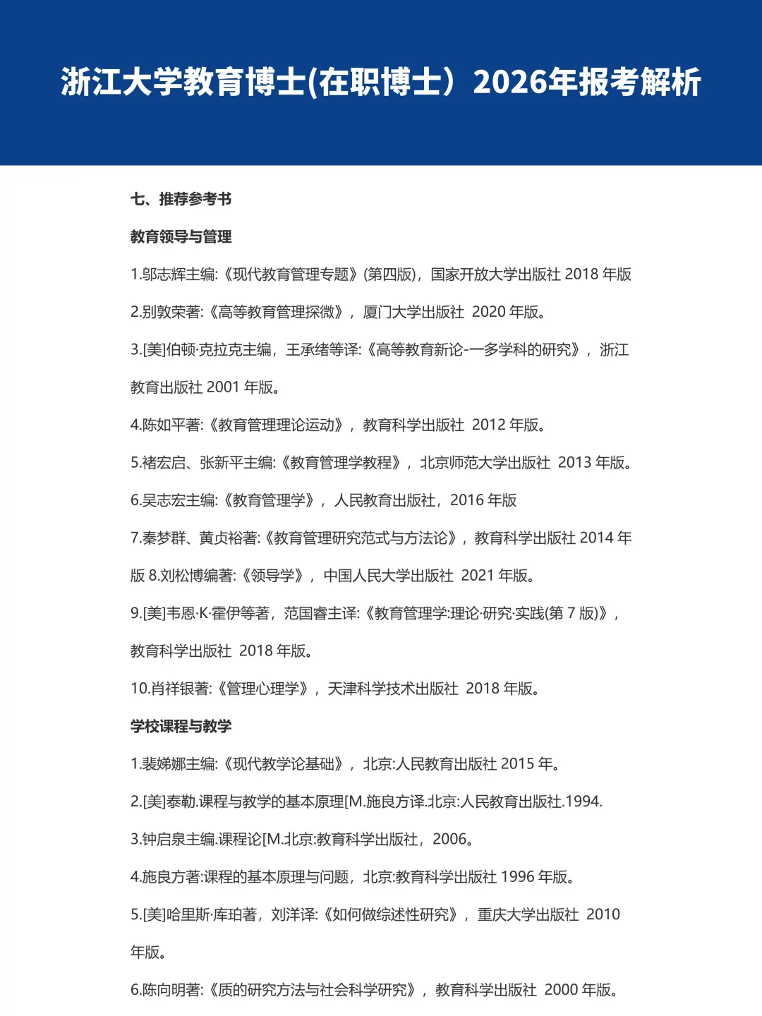
📚 推荐参考书(备考/读博必备)
- 教育领导与管理:《现代教育管理专题》《高等教育新论》《教育管理学》等,涵盖理论、研究方法、实践案例。
- 学校课程与教学:《现代教学论基础》《课程与教学的基本原理》《课程论》等,从教学理论到课程设计一网打尽。
想要在职提升学历、深耕教育领域的伙伴,浙大教育博士值得冲!
#双证博士 #考博 #博士申请 #教育博士 #申博 #在职博士 #非全日制博士 #浙江大学

上一篇:不限户籍!无笔试!工信部招聘6人 均事业编

上一篇:沈阳教师编无笔试

琼ICP备2025051398号-21  |   QQ:888888888  |  地址:地球村88号  |  电话:1888888888  |