听劝!25七星关区教招这样学,稳了!

发布时间:2025-10-19 00:40:24   

听劝!25七星关区教招这样学,稳了!

听劝!25七星关区教招这样学,稳了!

听劝!25七星关区教招这样学,稳了!

听劝!25七星关区教招这样学,稳了!

听劝!25七星关区教招这样学,稳了!

听劝!25七星关区教招这样学,稳了!

🌈好消息!25毕节七星关区教师招聘公告已出!还没备考的宝子们注意啦!时间紧迫,没有思绪的宝子,收下这份↓备考攻略!
·
25七星关区教招笔试详情:
🐣招聘人数:300人
🐣报名时间:9月8日至9月12日
🐣笔试时间:以准考证为准
🐣笔试内容:教综
·
🌟备考路上不再迷茫!七星关区教招考试其实并不复杂,关键在于掌握正确的方法!现在不是死磕
书本的时候
.
☁️精心整理了《25七星关区z新㊙️🦆🔟卷》,年年🦆🀄️原t,含金量十足,直接背即可!
.
🔥还有资料⬇️助你轻松上岸:
《25七星关区教招密压🔟卷》
《25七星关区教招教综考点速记1300条》
《25七星关区教招记不住也要记住的教育学考点》
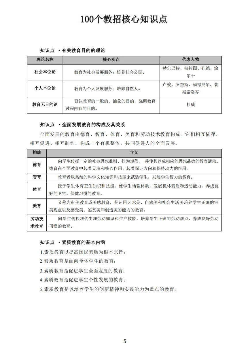
《25七星关区教招100个核心知识点》
《25七星关区教招35位教育心理学重要人物速记》
《25七星关区教招71个教育心理学高频考点总结》
《25七星关区教招高芬学霸笔记》
《25七星关区教招精炼重难易混点240题》
《25七星关区教招考前冲刺背诵15天》
《25教育时z及🐟测题》
《25七星关区教招教综核心知识思维导图》
……
不负青春全力以赴,愿我们旗开得胜!!
#七星关教师 #七星关教师招聘 #七星关区教师编 #七星关区教师招聘 #毕节七星关区教师招聘 #毕节教师招聘 #毕节教师编制 #毕节教师招聘考试 #贵州教师考编 #贵州教师招聘考试

上一篇:河南秋招真的值得应届生大胆投🤓

上一篇:提醒一下,10.17-18中信银行,就这600母题

琼ICP备2025051398号-21  |   QQ:888888888  |  地址:地球村88号  |  电话:1888888888  |