25内江隆昌市社区招聘,无非就这些,赢麻了

发布时间:2025-10-18 20:39:01   

25内江隆昌市社区招聘,无非就这些,赢麻了

25内江隆昌市社区招聘,无非就这些,赢麻了

25内江隆昌市社区招聘,无非就这些,赢麻了

25内江隆昌市社区招聘,无非就这些,赢麻了

25内江隆昌市社区招聘,无非就这些,赢麻了

25内江隆昌市社区招聘,无非就这些,赢麻了

25内江隆昌市社区招聘,无非就这些,赢麻了

25内江隆昌市社区招聘,无非就这些,赢麻了

25内江隆昌市社区招聘,无非就这些,赢麻了

25内江隆昌市社区招聘,无非就这些,赢麻了

⚠️2025下半年四川内江市隆昌市招聘社区工作者75人,公告已出,留给我们的备考时间不多,有意向的姐妹赶紧行动了!

✨报名时间:10月15日至10月21日
✨报名条件:40岁及以下,隆昌市户籍,其他条件见岗位表
✨笔试时间: 见准考证
✨笔试科目:公共基础知识和社区基本理论,开展社区治理和服务工作的综合能力

🔥备考内江隆昌市社区用到的资料包:
💯《25四川省情、内江市情、隆昌市情》
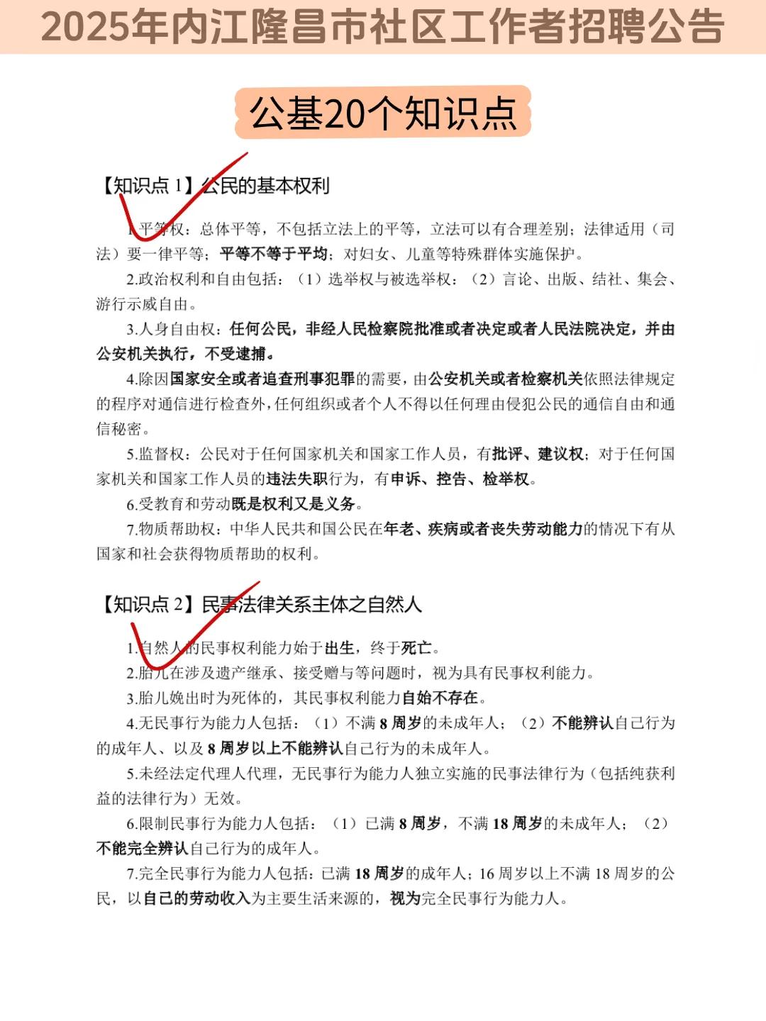
💯《25隆昌市社区工作者公基高频考点》
💯《25隆昌市社区工作者公基思维导图》
💯《25隆昌市社区工作者考前300母题》
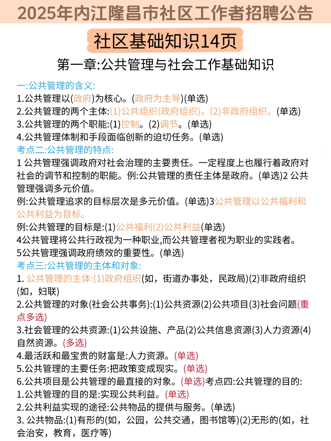
💯《25隆昌市社区工作者社区重點14页》
💯《25隆昌市社区工作者社区实务15页》
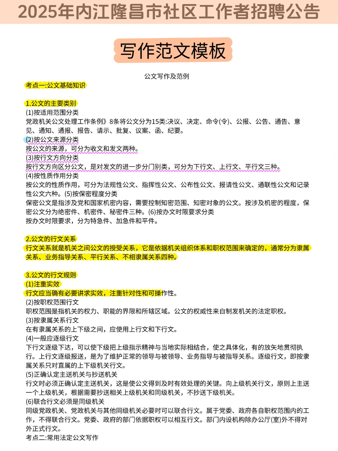
💯《25隆昌市社区工作者写作范文模板》
💯《25隆昌市社区工作者题裤app》
💯《25国内时事z治》
……
#内江隆昌市社区工作者招聘 #内江市隆昌市社区工作者 #25内江隆昌市社区工作者笔试#四川内江隆昌市社区工作者 #四川内江隆昌市社区工作者招聘

上一篇:朔州市人力资源和社会保障局

上一篇:余姚市信访局聘编外人员1名

琼ICP备2025051398号-21  |   QQ:888888888  |  地址:地球村88号  |  电话:1888888888  |