手机导航
网站首页
工作
招聘
岗位
猎头
急聘
人才
2025年5月事实试题及答案(押题)
发布时间:2025-10-18 15:55:48
2025年5月事实试题及答案(押题)
无论是国考、省考还是事业单位、招教、三支一扶,对于时政热点,关键在于日常积累,2025年5月考点汇总,供各位考生学习。
#公基常识
#公基笔记
#公基押题
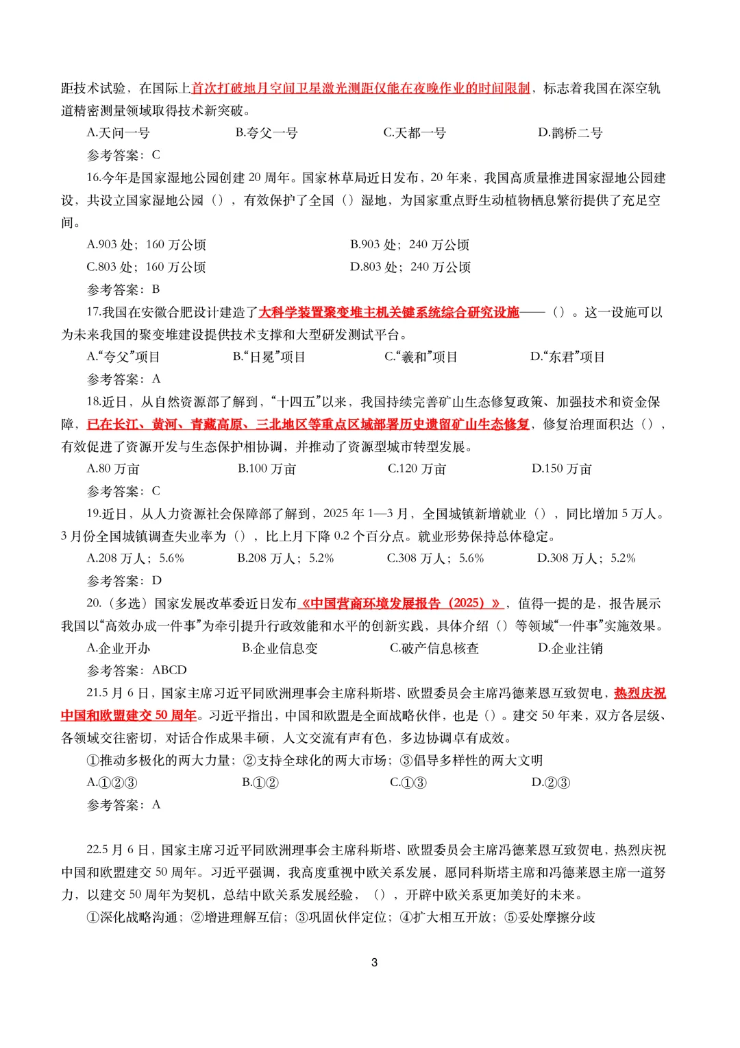
#免费公基
#公基试题
#公基时政
#时政热点
#每日积累
#公基
上一篇:
给事业编年轻人的真诚建议:别停下,继续
上一篇:
围场县事业编笔试成绩
热门文章
果然...淄博校招永远不会让人失望🥹
25年河北国省考的岗位表
终于有人把河北省考选岗说清楚了!
贵州磷化集团AI面最新回顾总结分享可参考
苏高新集团2026校园招聘启动
官方!2025年山东省属事业单位二招34人
新疆文旅局扩招了,抓住机会就是铁饭碗!
XHS翻烂,扒出最适合草包留子的外企是…
武汉地震局聘了!!!
2025安徽省信用融资担保集团笔试
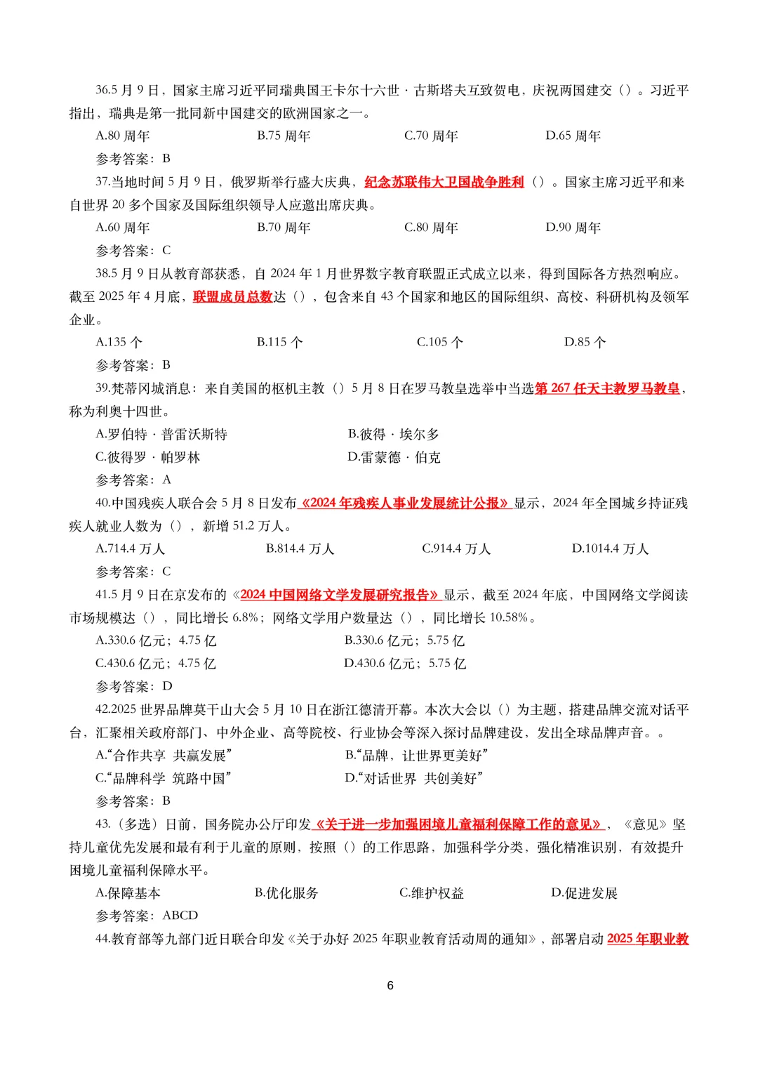
最新文章
25上岸教师编真实经验
石家庄市直二招的考试公告!
11.1建行笔试是海笔,基本不刷人
10.15 最新 央企人才引进公告 辽宁省
西安小而美的公司
河北事业编又缺人啦!不限专业
quant跳槽
鲁南制药集团2026校园招聘
10.14河北新开央国企岗位1120个
万基控股集团招聘斗轮机司机岗位
推荐阅读
中国铁塔2026年秋季校园招聘正式启动
接下来,姐要开始石家庄巡考了!!
果然...淄博校招永远不会让人失望🥹
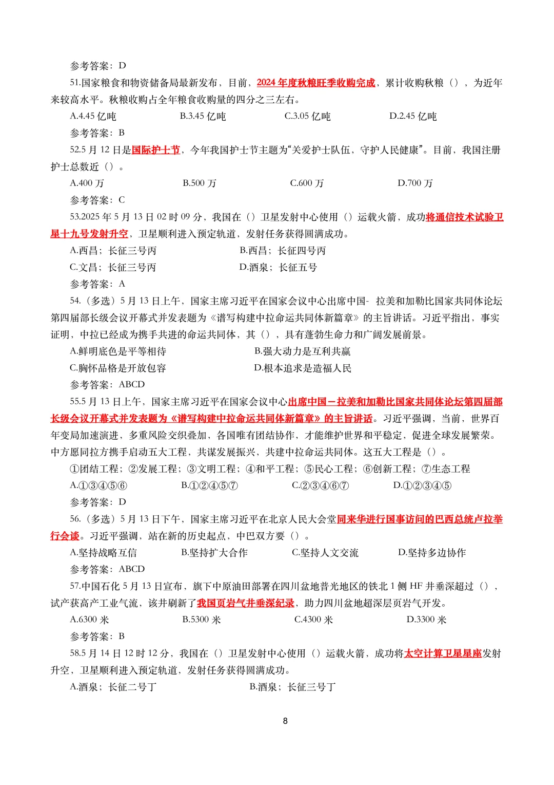
25年河北国省考的岗位表
终于有人把河北省考选岗说清楚了!
贵州磷化集团AI面最新回顾总结分享可参考
苏高新集团2026校园招聘启动
官方!2025年山东省属事业单位二招34人
新疆文旅局扩招了,抓住机会就是铁饭碗!
XHS翻烂,扒出最适合草包留子的外企是…
武汉地震局聘了!!!
琼ICP备2025051398号-21
| QQ:888888888 | 地址:地球村88号 | 电话:1888888888 |
首页
搜索
留言
预订电话