爆改双非本科简历,直通面试offer速来!模板

发布时间:2025-10-18 13:52:30   

爆改双非本科简历,直通面试offer速来!模板

爆改双非本科简历,直通面试offer速来!模板

爆改双非本科简历,直通面试offer速来!模板

今天帮学弟改完简历,直呼太牛了!🔥
从“平平无奇”到“精准狙击岗位”,简历的修改精髓全在这里!
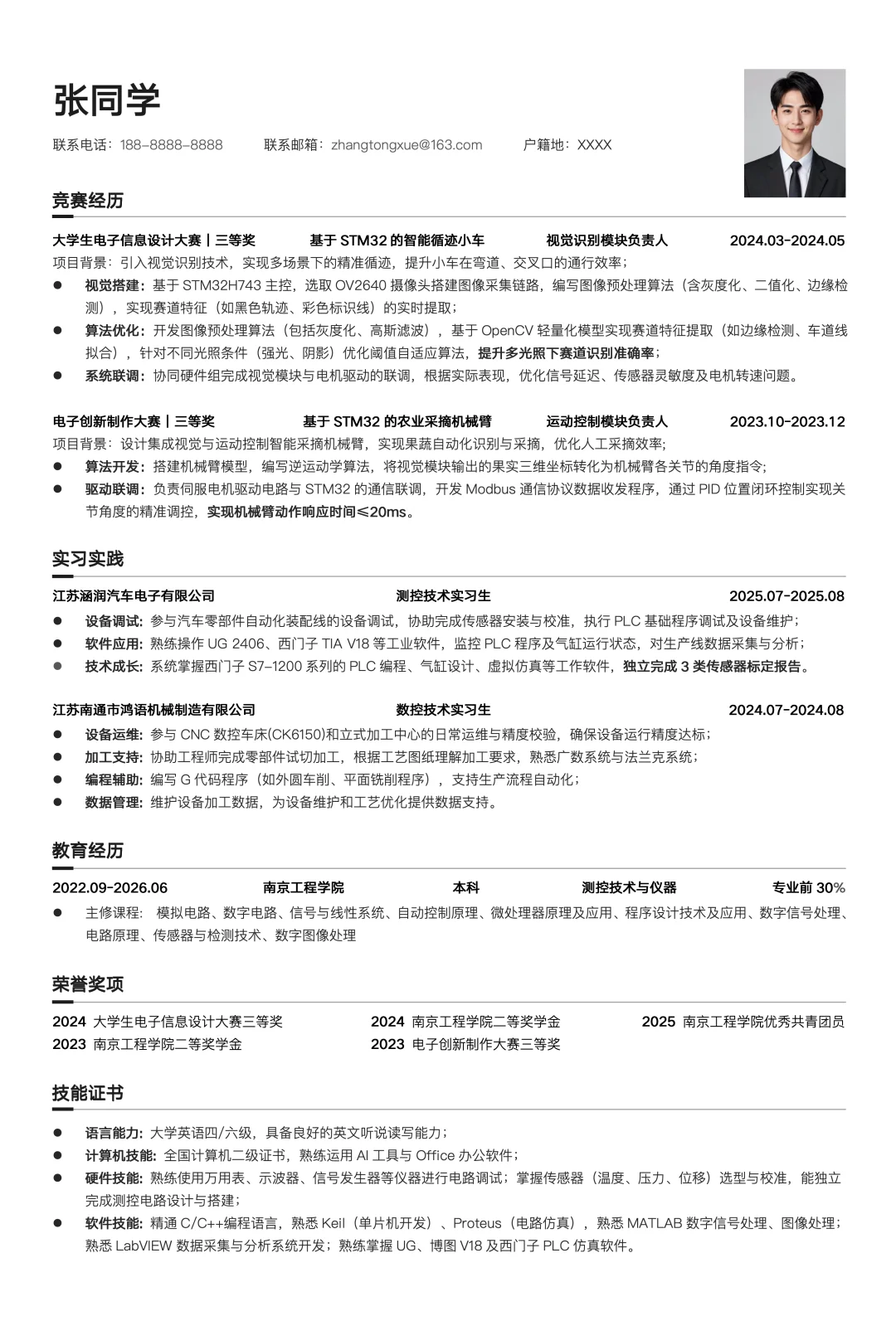
(Ps.P1改后⬅️P2改前,模板自取)

// 简历模板,化繁为简才是王道 
❌ 别再写“个人简历”四个大字了!除了占地,毫无用处。
❌ 拒绝调色盘!非设计岗简历,颜色超过3种直接扣分。
✅ 极简白底/灰底证件照,蓝底真的显土!
✅ 邮箱用163/hotmail, 前缀是姓名 !QQ邮箱容易被归为垃圾邮件!数字不方便阅读!

// 核心模块,要刀刀见血 
1️⃣学历不够,成绩来凑 
❌ 原版:只写“本科”
✅ 修改后:加粗“专业前30% ”,用数据证明学习能力!

2️⃣ 弱化劣势,强化优势 
❌ 双非本科?不怕!
✅ 把竞赛奖项、项目成果放在前排,用实力覆盖学历短板!

3️⃣ 【经历描述】拒绝小作文!用STAR法则 
❌ 原版:“参加大学生电子信息设计大赛….”(空洞无内容)
✅ 修改后,拆解为:
🏆 做了什么 :开发图像预处理算法
⚙️ 用什么做 :基于 OpenCV
📈 做出什么 :优化阈值算法, 提高多光照下赛道识别准确率
(技能点+成果,一目了然!)

4️⃣ 【自我评价】别写空话,用案例证明 
❌ 原版:“学习能力强,有责任心”(HR根本不信)
✅ 修改后:直接嫁接项目案例!
例:“独立完成3类传感器标定报告。”

// 修改精髓总结
简历的核心: 让细节发光,让成果说话。
你的每一行经历,都应该是写给未来岗位的“情书” ,精准匹配JD关键词!

10年校招负责人Tell uuuuu:这才是HR真想看的简历!🙌
⬇️简历模板免费自取喔~
#2026校招季 #求职辅导 #简历模板 #斩获offer的秘诀 #秋招 #大学生求职 #改简历 #高分简历怎么写 #求职 #三分钟简历急救

上一篇:听说省关工委党校选调3人

上一篇:三无简历模板,需要直接使用

琼ICP备2025051398号-21  |   QQ:888888888  |  地址:地球村88号  |  电话:1888888888  |