手机导航
网站首页
工作
招聘
岗位
猎头
急聘
人才
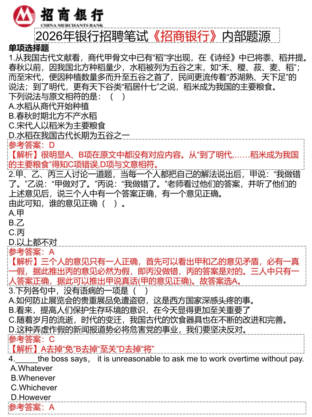
提醒一下10.19招行第二批笔试,无非就这5页
发布时间:2025-10-18 08:42:28
提醒一下10.19招行第二批笔试,无非就这5页
#银行工作
#秋招笔试
#招商银行笔试
#招商银行秋招
#招商银行招聘
#招行笔试二批
#招行笔试
#招行笔试题库
#招商银行备考
#招商银行第二批笔试
上一篇:
人行单盲?
上一篇:
杭州职业技术大学2025年招聘教职硕研入编
热门文章
研二文实习|不吃组会的苦就要吃实习
超格招教
硕士进大专(天津-河北)巡考10-12月
其实大部分好工作都不在boss上
影石法务部实习|解锁神仙公司😋
26国考河北邯郸新增这么多岗位,116就进面
招聘直播助理2名
携程实习招继任 策略运营(2个
过来人忠告:好的广东国企根本不在国聘上
现在还有直播招聘了?
最新文章
帮组里招最后一位研究型实习生
这是找的第8个改简历的老师改的了,快疯了
招聘高薪直播运营🤭🤭
郑州招兼职主播啦~
法学生至暗时刻|复旦秋招双选会🫠
小米急捞实习生, 接受大二大三寒假无经验
阜阳太和县国有资产投资控股集团下属子公司
潍坊【招聘艺术工作室助理】
广州时尚大厂招电商运营实习继任!!双休
工厂招聘直播带货话术
推荐阅读
小米急捞实习生, 接受大二大三寒假无经验
阜阳太和县国有资产投资控股集团下属子公司
潍坊【招聘艺术工作室助理】
广州时尚大厂招电商运营实习继任!!双休
工厂招聘直播带货话术
急急急捞几位来泡泡玛特实习的小朋友!
新浪内容策划实习生快来投简历啦
✅省肿瘤招聘来了
招继任!【已招到】
✨️入境事務主任公開招聘 2025✨
招聘会kuka机器人编程调试
琼ICP备2025051398号-21
| QQ:888888888 | 地址:地球村88号 | 电话:1888888888 |
首页
搜索
留言
预订电话