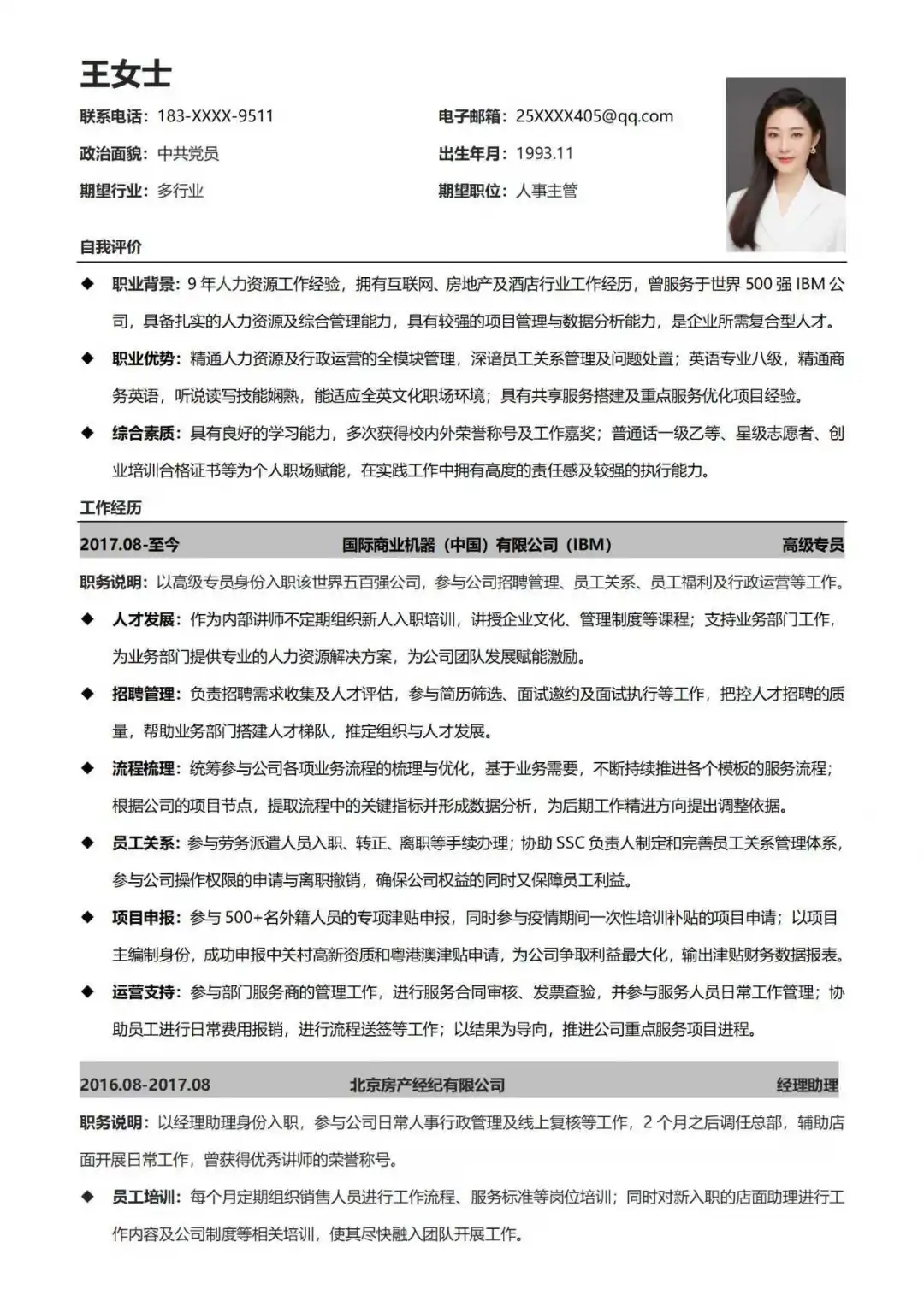
这是我见过蕞好的人事主管简历,太会写了❗

发布时间:2025-10-17 06:47:09   

这是我见过蕞好的人事主管简历,太会写了❗

这是我见过蕞好的人事主管简历,太会写了❗

这是我见过蕞好的人事主管简历,太会写了❗

这是我见过蕞好的人事主管简历,太会写了❗

这是我见过蕞好的人事主管简历,太会写了❗

作为筛过 5000 + 人事简历的 HRM,发现 90% 的人都在踩这些坑:把招聘模块写成流水账、绩效体系只写 “搭建” 却无数据、员工关系只提 “处理纠纷” 却不说结果… 今天手把手教你写出让用人部门眼前一亮的简历!​
-
一、模块设计要 “投其所好”​
人事主管简历黄金结构:核心能力 + 重点模块 + 管理成果 + 附加价值​
✅ 核心能力:用 3 个词概括(如 “全模块实操”“体系搭建”“团队管理”),放在最顶部,让 HR3 秒 get 你的优势​
❌ 避雷:别写 “熟练使用 Office”“沟通能力强” 这类废话,直接上 “擅长用 OKR 工具落地绩效体系”“主导过 300 人团队薪酬优化”​
-
二、内容填充要 “数据说话”​
每个模块都要遵循 “动作 + 对象 + 结果” 公式,附实例:​
招聘模块:别写 “负责公司招聘”,改成 “主导销售团队扩招,通过搭建人才库 + 优化面试流程,将到岗周期从 21 天压缩至 12 天,年度招聘达成率 112%”​
-
绩效模块:拒绝 “搭建绩效体系”,换成 “设计多序列 KPI 考核方案,覆盖研发 / 销售 / 职能部门,推动部门协作效率提升 30%,员工满意度从 68 分升至 85 分”​
员工关系:别只说 “处理劳动纠纷”,写 “全年处理 12 起劳动争议,通过证据链梳理 + 法律条款应用,胜诉率 100%,为公司减少损失 28 万元”​
-
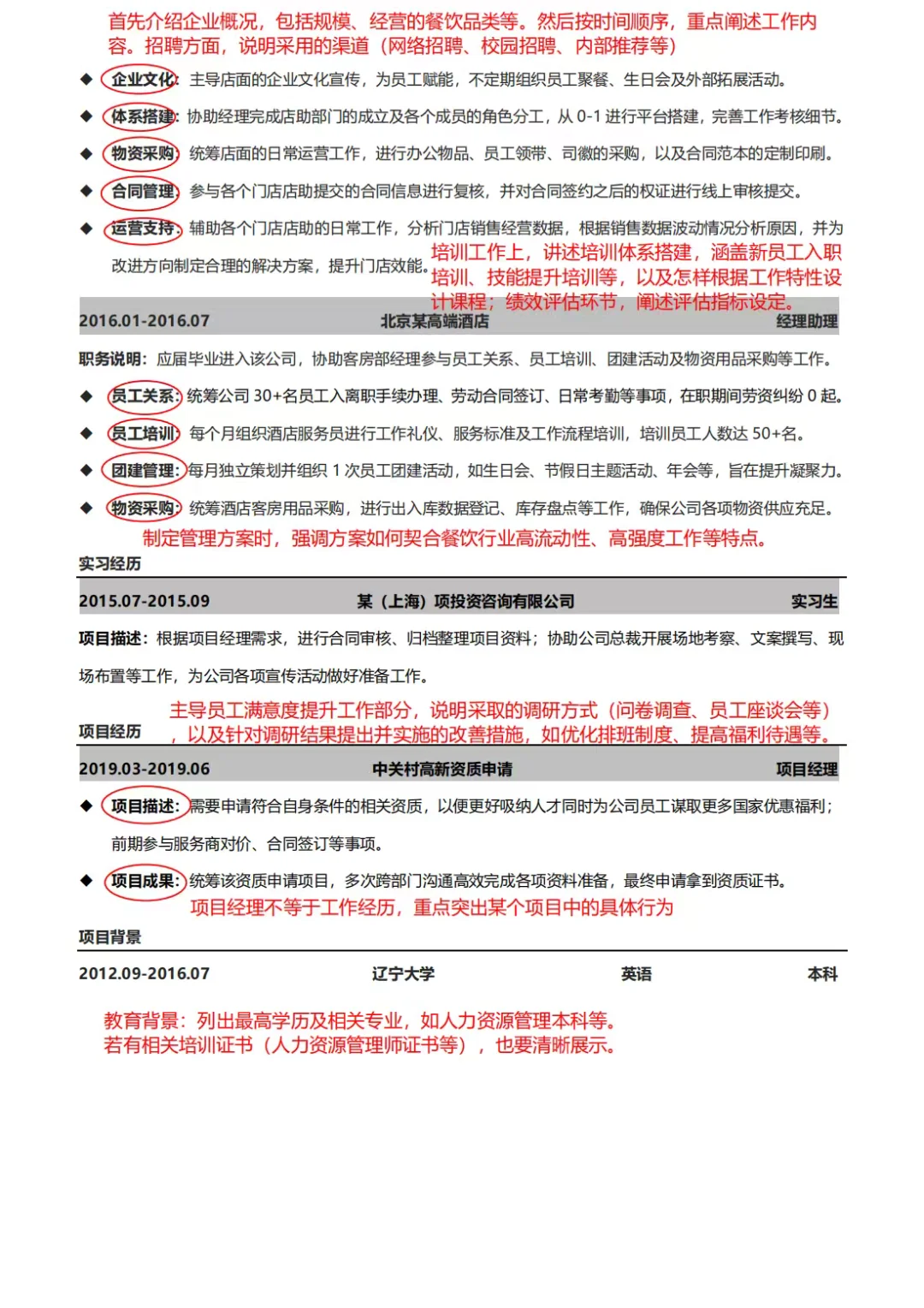
三、隐藏加分项:体现 “业务思维”​
人事主管的核心是 “为业务赋能”,这些细节能拉开差距:​
写清服务过的行业(互联网 / 制造业 / 快消对 HR 需求差异极大)​
突出业务联动案例:“配合市场部冲刺 Q4 业绩,设计短期激励方案,推动部门业绩超额 20% 达成”​
附上专业认证(二级 HR 管理师 / 薪酬管理师等),但别堆砌无关证书​
-
最后送个小提醒:简历控制在 2 页内,用 “倒叙法” 排列工作经历,最近一份工作写 3-4 个核心项目, older 的经历简略带过就好~ 按这个思路改完,面试邀请真的会变多!​
#求职技巧 #人事主管 #简历优化 #简历修改 #简历模板 #人力资源选题 #求职陪跑 #求职干货 #面试辅导

上一篇:璧山区事业单位2025年公开招聘人员公示

上一篇:以后越来越卷

琼ICP备2025051398号-21  |   QQ:888888888  |  地址:地球村88号  |  电话:1888888888  |