.png)
.png)
.png)
.png)


广东白云学院2023年
校内留校实习生
招聘公告
结合校内各部门用人实际需求,现就以下岗位进行招聘。期望你对所聘岗位,表现出积极学习态度,主动了解并运用相关知识,解决实际工作中的挑战。

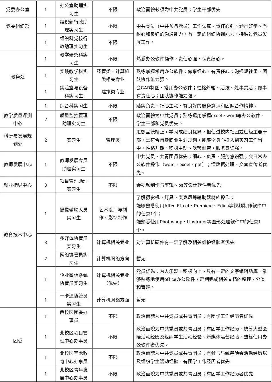
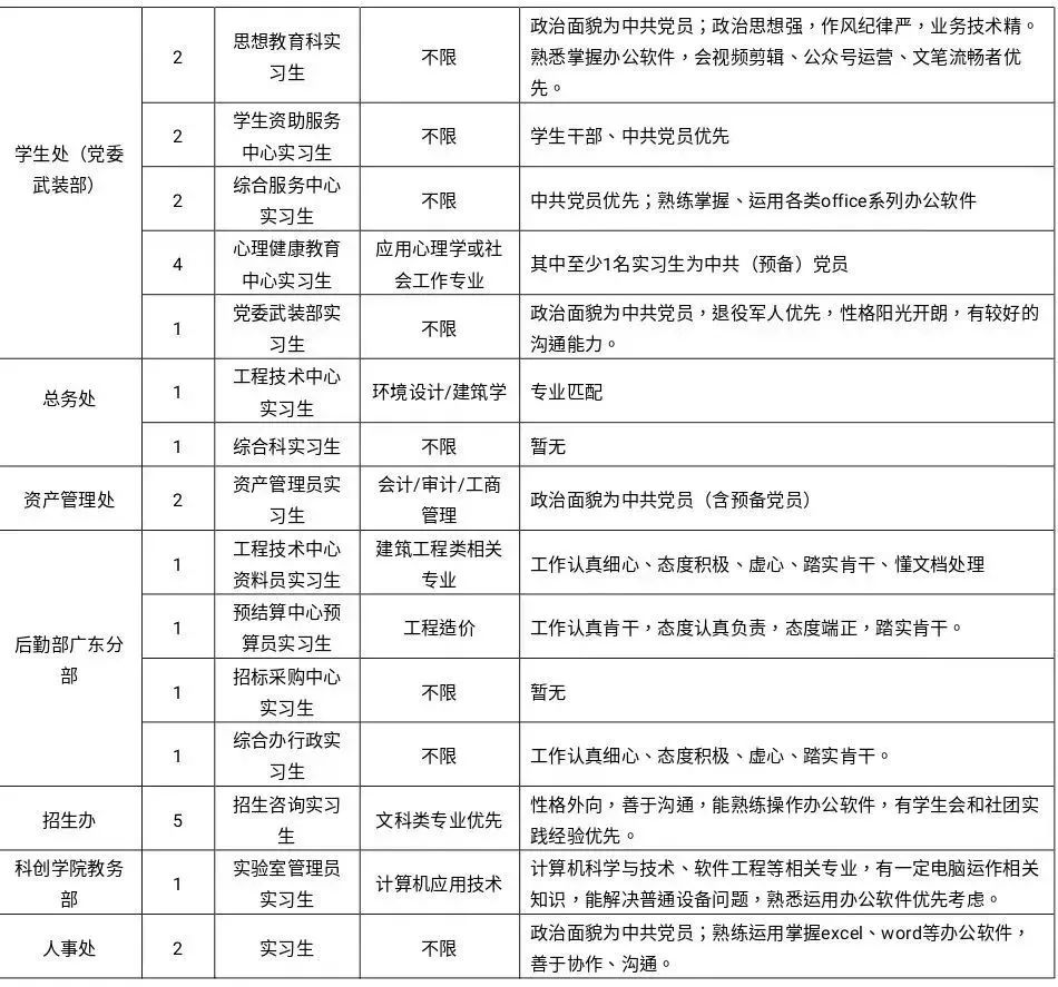
招聘岗位及要求




招聘录用流程
(一)将简历发送至人事处指定邮箱;
(二)人事处初筛;
(三)用人单位(部门)复筛,并集中组织面试,确定拟录用人选;
(四)人事处通知录用人员到岗实习并签订实习协议。

简历投递方式
投递邮箱:
rs@baiyunu.edu.cn ,投递截止时间5月21日。
邮件主题格式:
应聘部门+岗位+姓名
(如:艺术设计学院+实验室管理员+张张)
联系电话:020-36093948
联 系 人:张老师 杨老师
点击下方标题即可跳转至原文


往期精选
12 May 2023

◈编辑 校团委青年传媒中心
◈小编 只吃三分饱的蛙蛙!

© 共青团广东白云学院委员会 ALL RIGHTS RESERVED
.png)
.png)
.png)
.png)
.png)