手机导航
网站首页
工作
招聘
岗位
猎头
急聘
人才
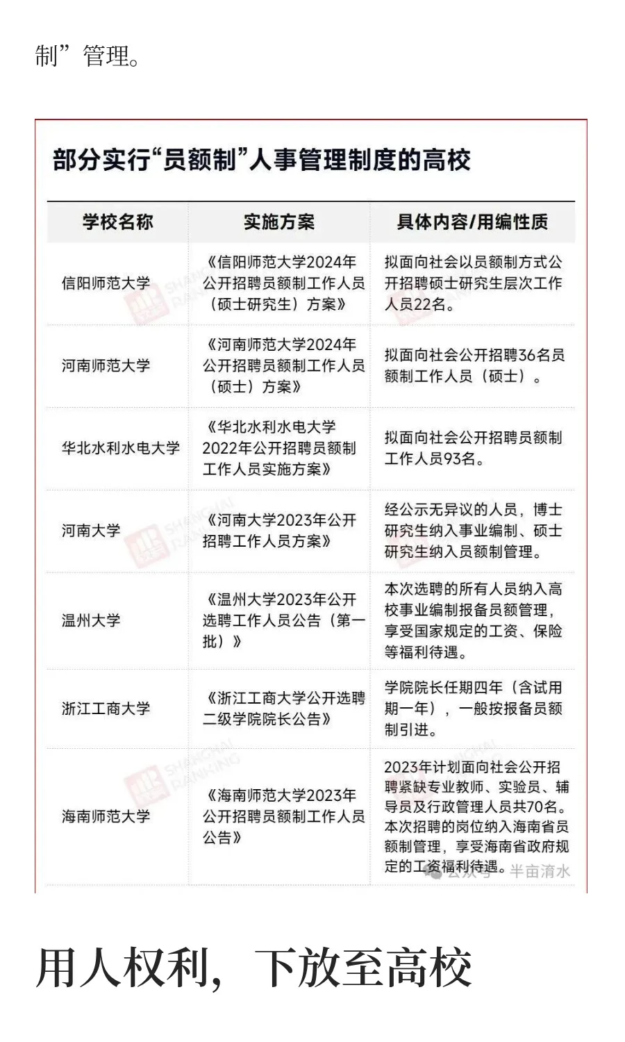
事业编,取消“终身制”!
发布时间:2025-10-16 17:12:34
事业编,取消“终身制”!
上一篇:
鸡西市法院系统招聘聘用制人员13人
上一篇:
教资面试全全流程来啦
热门文章
原来社区工作者招聘可以作弊啊!瞬间不急了
武汉东湖高新区社区招聘大忌
2025年包头高新区公开招聘社区工作者后备库
普及下,邢台信都区社区招聘要达到的强度
邢台信都区社区工作者很水的,浅说一下强度
给大家普及一下,深圳光明社区上岸的强度
社区工作者瞬间不急了,反正邪修就看这几页
来的及😭社区工作者🔥就这14页!熬夜背
再说一遍怎么准备社区工作者(小白必看)
提醒一下,10.13报名邢台信都区社区的人
最新文章
Hi!奉化青年|招募社区合伙人
25包头稀土高新区社区工作者,这次大放水了
中洲镇社区招聘啦
报名25包头稀土高新区社区的人,我的建议是
网易紧急招募实习生!!
HR的晋升之路!🔥一张图就搞懂!
工资坦白局00后的工资有多少呀?
有人能来西门子实习嘛280/天
🇭🇰急招!港企急招兩名董事長助理(一男一女
月薪3K想买金包银 来个人劝劝我😭😭
推荐阅读
给大家普及一下,深圳光明社区上岸的强度
社区工作者瞬间不急了,反正邪修就看这几页
来的及😭社区工作者🔥就这14页!熬夜背
再说一遍怎么准备社区工作者(小白必看)
提醒一下,10.13报名邢台信都区社区的人
Hi!奉化青年|招募社区合伙人
25包头稀土高新区社区工作者,这次大放水了
中洲镇社区招聘啦
报名25包头稀土高新区社区的人,我的建议是
网易紧急招募实习生!!
工资坦白局00后的工资有多少呀?
琼ICP备2025051398号-21
| QQ:888888888 | 地址:地球村88号 | 电话:1888888888 |
首页
搜索
留言
预订电话