手机导航
网站首页
工作
招聘
岗位
猎头
急聘
人才
陕西书记员背诵范围已出❗100条速记
发布时间:2025-10-16 07:46:28
陕西书记员背诵范围已出❗100条速记
📚备考陕西书记员的,这些内容直接背诵,重复率80%……
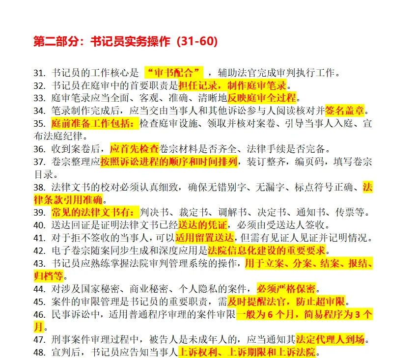
书记员的工作核心是“审书配合”,辅助法官完成审判执行工作。
书记员在庭审中的首要职责是担任记录,制作庭审笔录。
……
篇幅有限,大家需要的是
《陕西法院书记员必备条目100条》.pdf📚
内含:
法律基础知识
书记员实务操作
司法制度与职业道德
文书写作与计算机技能
#书记员备考
#书记员
#笔试
#陕西书记员
#陕西书记员考试
#陕西书记员笔试
#陕西书记员备考
#陕西书记员速录
#陕西书记员待遇
#陕西书记员真题
上一篇:
友情提醒陕西法院书记员打算裸考的活爹
上一篇:
河北工程类职称评审攻略📝初/中/高级条件
热门文章
唐邦知识产权招聘,职等你来~快来投递简历
河南应用技术职业学院招聘工作人员面试通知
南京工业大学校史馆25年招聘工作人员丨本科
坚持直播第一天
高校招聘信息分享10.14
2025年湖南本科高校:辅导员招聘数据分析
01.编制类~硕士如何进大专当老师(山西版)
北京印刷学院招聘计划
浙江药科职业大学公开招聘派遣制工作人员
上海外国语大学25招聘,这也太放水了
最新文章
沈阳工学院2025年度招聘
长春大学旅游学院,分院院长
江西水利电力大学2025年招聘工作人员
晋中某学院急招!
湖北武汉出了,要求真低了不少!!
曹妃甸大学城找工作啦
有人要来许昌学院当辅导员吗???
河南新增3所高校带编招聘!总计46人!
西安石油大学体育学院招聘教师
高校教师招聘很水,10月开始也没必要焦虑
推荐阅读
重庆大学城文员来两个
10.13 感觉今年太原秋招好缺人呀!
唐邦知识产权招聘,职等你来~快来投递简历
河南应用技术职业学院招聘工作人员面试通知
南京工业大学校史馆25年招聘工作人员丨本科
坚持直播第一天
高校招聘信息分享10.14
2025年湖南本科高校:辅导员招聘数据分析
01.编制类~硕士如何进大专当老师(山西版)
北京印刷学院招聘计划
浙江药科职业大学公开招聘派遣制工作人员
琼ICP备2025051398号-21
| QQ:888888888 | 地址:地球村88号 | 电话:1888888888 |
首页
搜索
留言
预订电话