手机导航
网站首页
工作
招聘
岗位
猎头
急聘
人才
河南信阳事业编预侧卷已出,明天考,赶紧背
发布时间:2025-10-16 06:44:29
河南信阳事业编预侧卷已出,明天考,赶紧背
#事业编备考
#26事业编
#河南事业编
#信阳事业编
#河南信阳事业编
#河南事业编备考
#事业编押题
#信阳事业编押题
#河南信阳教师招聘
#河南教师招聘
上一篇:
医院岗位招聘
上一篇:
辟谣贴:浙江医疗报备员额编制不是编
热门文章
真的能赚钱吗?
主播真的很赚钱
我一直想做主播~~~
想找个靠谱的
国家电网招一批人手
活不下去了!想做主播啦!
没上班儿的来👀
玄武社工公告已出!!!
武汉就没有万薪童装主播?
大家更愿意做兼职还是全职?
最新文章
2025中国专利信息中心招聘13人 社会在职
曹县急招宠物猫主播
招聘户外主播
宁波市卫生健康委直属事业单位招聘235人
成都主播-急聘
我看谁还去做主播!!
锦州事业单位招聘公告!
长沙招聘兼职主播☝🏻
忻州市25年事业单位招聘20人
长沙后湖找带货主播 兼职全职都需要
推荐阅读
真的能赚钱吗?
主播真的很赚钱
我一直想做主播~~~
想找个靠谱的
国家电网招一批人手
活不下去了!想做主播啦!
没上班儿的来👀
玄武社工公告已出!!!
武汉就没有万薪童装主播?
大家更愿意做兼职还是全职?
2025中国专利信息中心招聘13人 社会在职
琼ICP备2025051398号-21
| QQ:888888888 | 地址:地球村88号 | 电话:1888888888 |
首页
搜索
留言
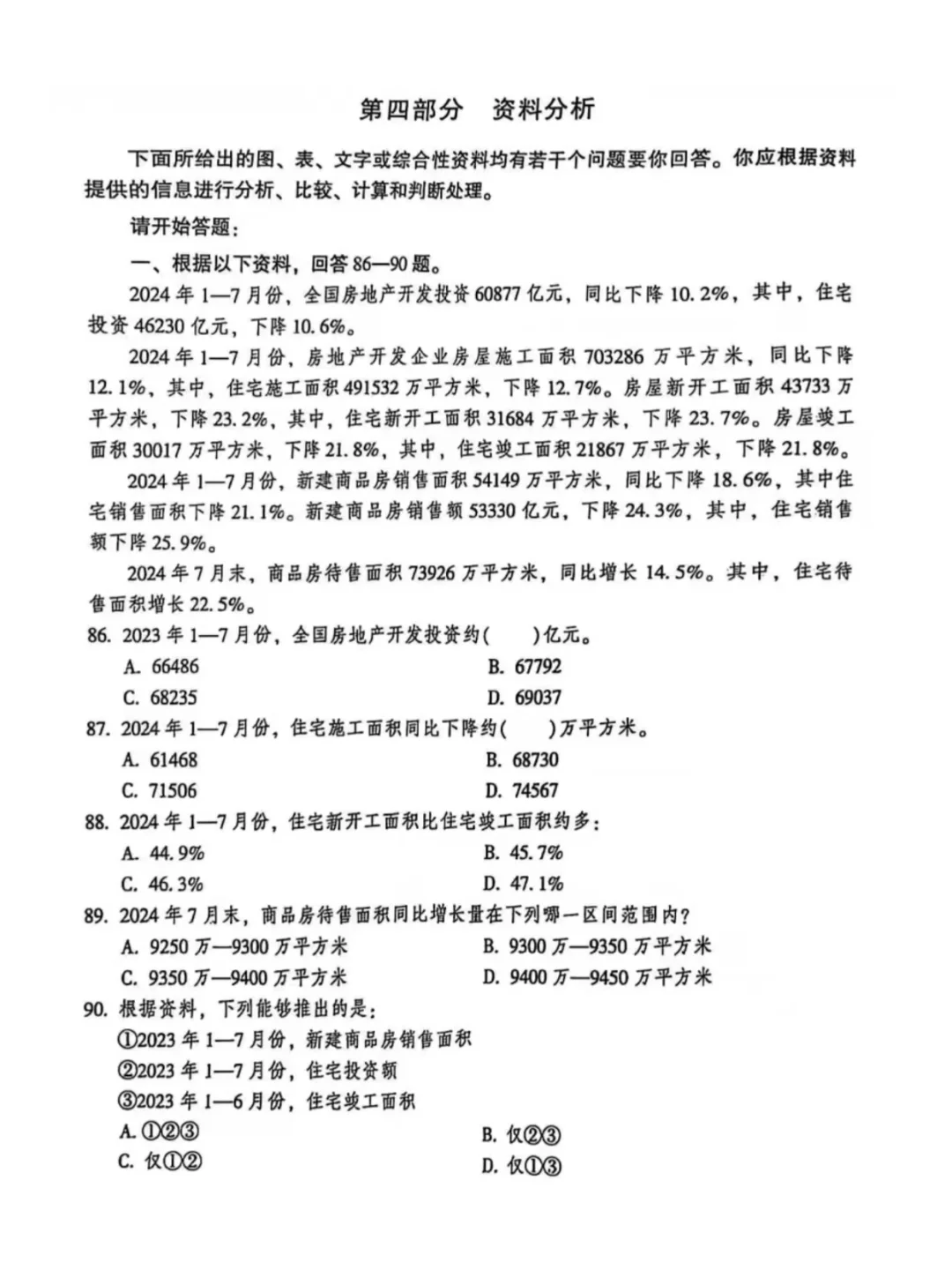
预订电话