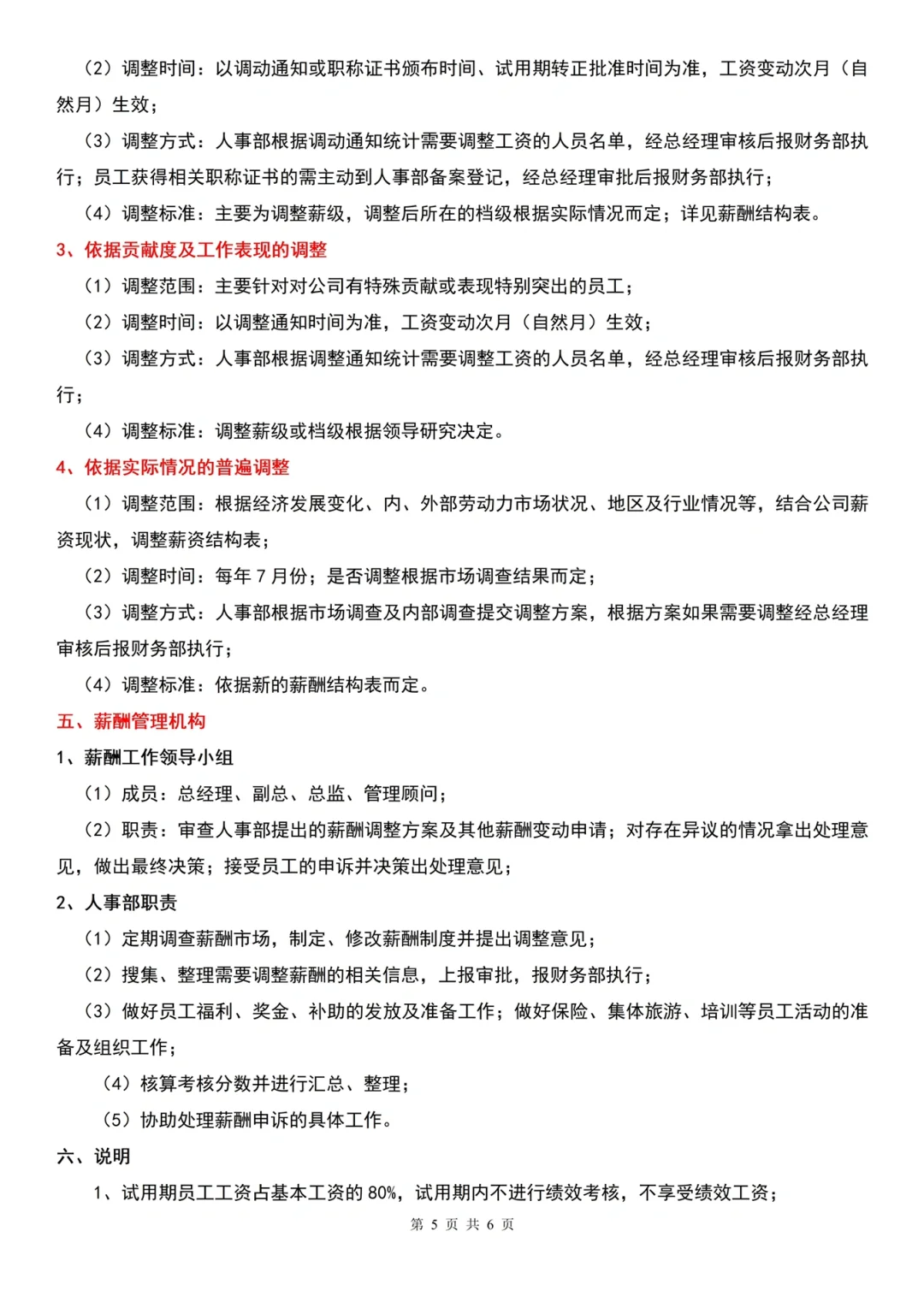
不会做薪酬结构设计的HR很难拿高薪❗️

发布时间:2025-10-14 15:20:21   

不会做薪酬结构设计的HR很难拿高薪❗️

不会做薪酬结构设计的HR很难拿高薪❗️

不会做薪酬结构设计的HR很难拿高薪❗️

不会做薪酬结构设计的HR很难拿高薪❗️

不会做薪酬结构设计的HR很难拿高薪❗️

不会做薪酬结构设计的HR很难拿高薪❗️

#get职场新知识
薪酬是HR的一个核心版块,也是企业管理的核心命脉


因此,薪酬设计能力是我们每一个HR的核心竞争力,也是我们需要突破自己
实现能力进阶和薪资进阶的重要能力

合理有效的薪酬制度可以激发员工的积极性、主动性和创造性, 提高企业的经济效益, 保证企业的可持续发展


那么,我们应该如何进行薪酬设计呢?六步走

步骤一:确定薪酬策略

即制定薪酬体系的整体思路,该思路源于公司总战略思想,包括薪酬水平策略及薪酬结构策略。
步骤二:岗位价值评估

为实现薪酬管理的内部公平公正提供依据,从而“以事定岗,以岗定薪”。
步骤三:市场薪酬调查

分薪酬调查相关范围、薪酬调查渠道及薪酬调查项目三部分讲解。
步骤四:确定薪酬水平

该步骤是根据以上三个步骤综合决定企业各岗位的薪酬水平。
步骤五:薪酬结构设计

4P薪酬管理模型即以岗位为核心,以资质为基础,以绩效为依据,以市场为导向。包括资历薪资的设计、岗位工资与能力工资的设计(宽带薪酬的概念)及绩效工资或奖金的设计。
步骤六:体系实施修正,薪酬体系的定期调整。#薪酬绩效 #人事管理 #薪酬 #薪酬设计 #薪酬体系 #薪酬管理 #薪酬制度 #薪酬机制 #薪酬结构 #薪酬结构表 #薪酬结构设计 #岗位薪酬 #人力资源六大模块 #人事资科 #hr干货 #人事行政干货 #薪酬管理制度

上一篇:会计迈向高薪的破局之道

上一篇:考了营养师,真的有这么好吗?

琼ICP备2025051398号-21  |   QQ:888888888  |  地址:地球村88号  |  电话:1888888888  |