手机导航
网站首页
工作
招聘
岗位
猎头
急聘
人才
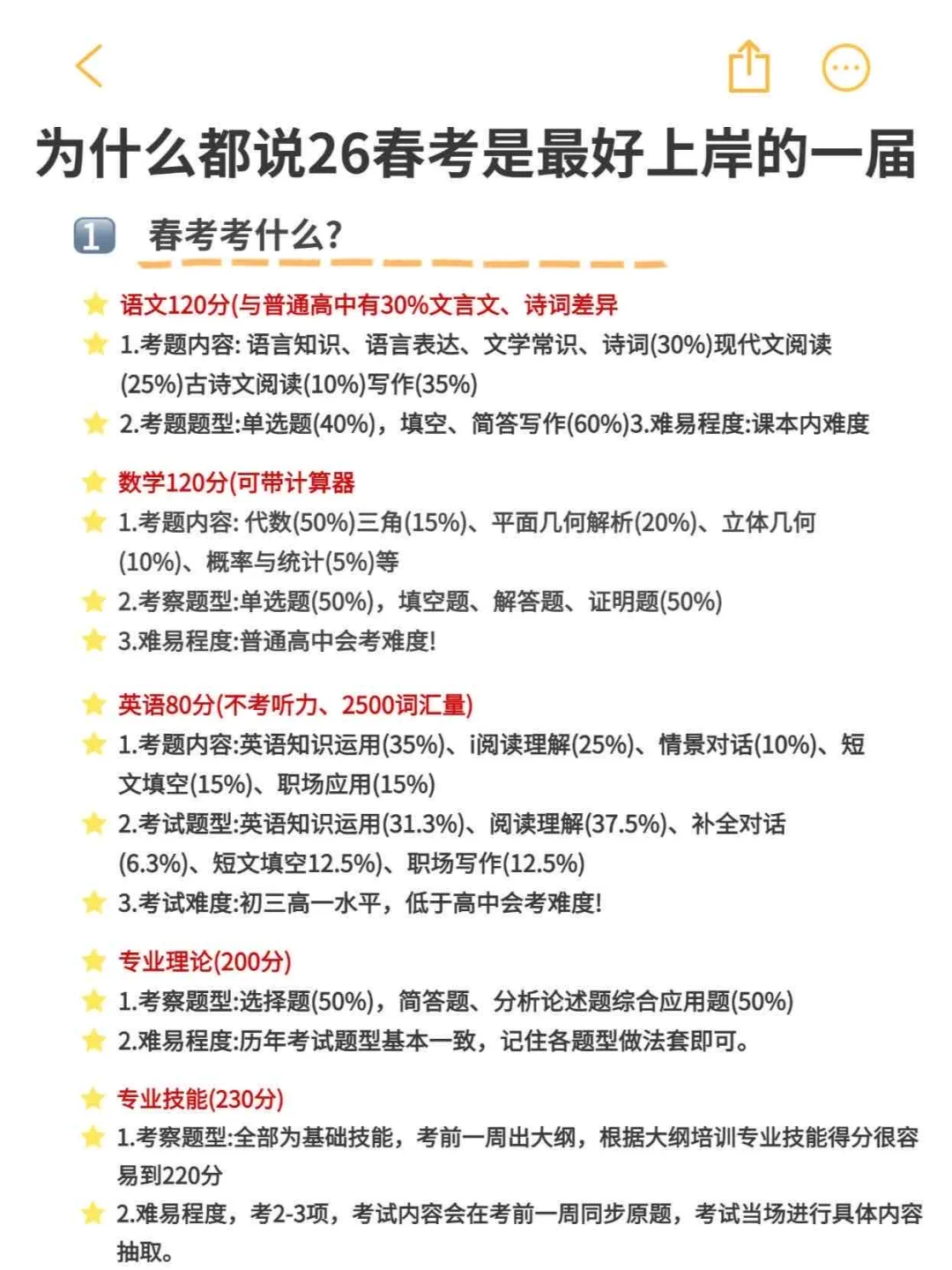
26年也许是春季高考最好上岸的一年!
发布时间:2025-10-14 15:03:47
26年也许是春季高考最好上岸的一年!
各位春考宝子们!听说了吗?26年的春季高考可能是最好上岸的一年!📚✨ 无论是政策调整还是竞争压力,26年都充满了机会!如果你还在犹豫要不要冲刺,现在就是最好的时机!💪
#高职单招
#春季高考
#春考
上一篇:
生物类专业必看!这些央国企岗位26届可以冲
上一篇:
大龄女工高薪岗位到手6500+)手上活路包吃
热门文章
往届生怒闯26秋招🤓
10.12 这些都是今天刚开的秋招
美团品牌营销一面结束,下周二面!
中粮社招
珠海招人,富华里旁!
蚌埠地区银行秋招➕社招
山东高速办公室文员岗,内推。
邯郸邯山区叠牛奶盒子,下班就结
招聘主管1名,招聘文员15名
xkl社招内推
最新文章
📍怎么找药厂 Statistician 岗位?
重庆国企这是集中爆发了??
泉州今年专项招聘这么早出?
售后调试年薪12~15w➕
一周公募基金行业社招职位汇总1012
👩⚕️宝子们注意啦!2025年广东省监狱
有没有想干婚恋行业的呀?
开立医疗内推(滴滴我发岗位)
江西省教育厅厅属院校2025年拟聘博士人员名
理工科男生速冲!中国节能(央企)直签岗
推荐阅读
2025年10月 半导体行业在招信息汇总(上)
合肥清吧招人啦 日薪300+
泰安高新区附近 四点半下班 六小时工作制
网上超市招人
正常社招,有需要直接问喔
和我们一起工作
武汉新芯一面
上一休一的工作-他来了!!!
德勤秋招凉经(已offer)
江西清吧招人8k➕(可长期可短期)
10.11 秋招又开了好多!
琼ICP备2025051398号-21
| QQ:888888888 | 地址:地球村88号 | 电话:1888888888 |
首页
搜索
留言
预订电话