手机导航
网站首页
工作
招聘
岗位
猎头
急聘
人才
25届找软件测试找工作太难了
发布时间:2025-10-13 22:48:11
25届找软件测试找工作太难了
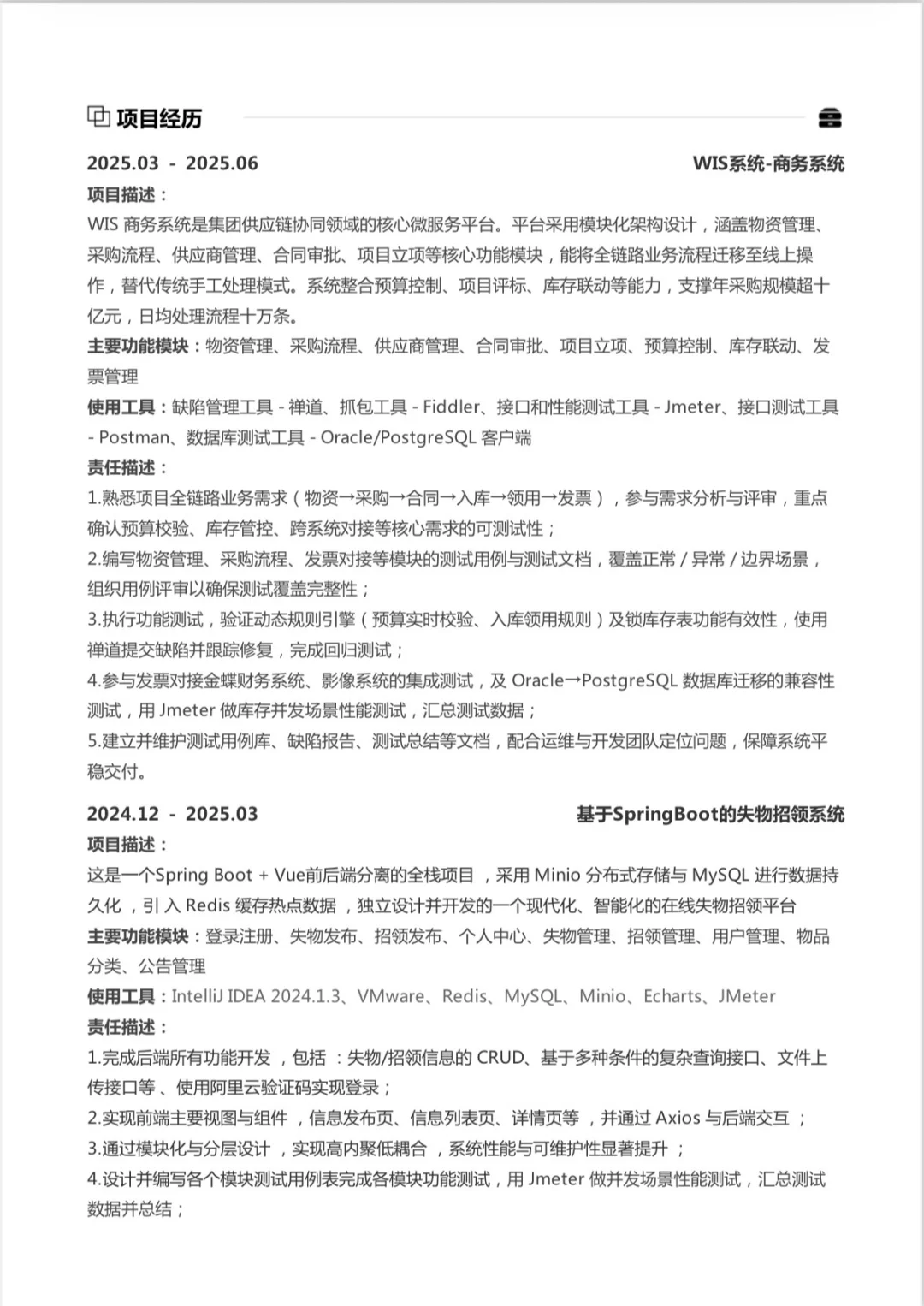
求大佬🧍♂️帮我看看简历还需要再改改吗?
求内推求内推,我感觉自己不差
但是投简历基本上已读不回
真的特别难受和压抑😩
25届的毕业生们你们找到工作了吗?
#软件测试
#大学生毕业找工作
#面试求职
#改简历
上一篇:
有点想亖了
上一篇:
毕业后我是怎么一个人到陌生城市找到工作的
热门文章
BOSS直聘这波操作绝了!
5k-6k!大专起!厦门夏商农产品集团
🔥 直播小白逆袭!从“哑巴直播”到说话有魔法
2025年阳谷县工会社会工作者报名情况公示
松原市德远农业招聘
零经验带货主播入行:选公司+试播话术教程
北京知识产权局拟聘4人公示 恭喜上岸事业编
绿线,机场附近想找工🇸🇬
2025国考入面分数线公示
【食品速看】古茗产品线招聘启动
最新文章
求租boss年度号
直播3小时,收入不到30元。
这几类人设,专勾🪝优质大哥‼️
[牧原股份]2026校园招聘 农业 食品 生物
南昌⑩月双休的工作在这里
廊坊遴选公示啦
大专生秋招救星!BOSS 直聘通关指南
一个普通女孩考上农行的心得(详细版)
会撩≠乱撩,主播要学会“拉扯”
国投25年拟录取名单出炉
推荐阅读
大专生秋招救星!BOSS 直聘通关指南
一个普通女孩考上农行的心得(详细版)
会撩≠乱撩,主播要学会“拉扯”
国投25年拟录取名单出炉
🎥新手必看!告别冷场的 50 条社牛金句!
被骗8w,招聘诈骗
重庆农村商业银行校园招聘180人公告
你不知道的农电常见招聘要点总结
新人主播一定要稳定直播,坚持直播,规律直
长春市市直事业单位公开招聘4号公告公示名
央国企到底要不要报班
琼ICP备2025051398号-21
| QQ:888888888 | 地址:地球村88号 | 电话:1888888888 |
首页
搜索
留言
预订电话