手机导航
网站首页
工作
招聘
岗位
猎头
急聘
人才
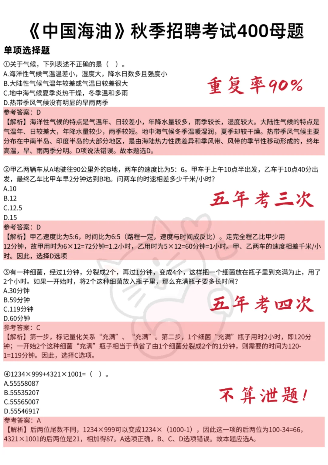
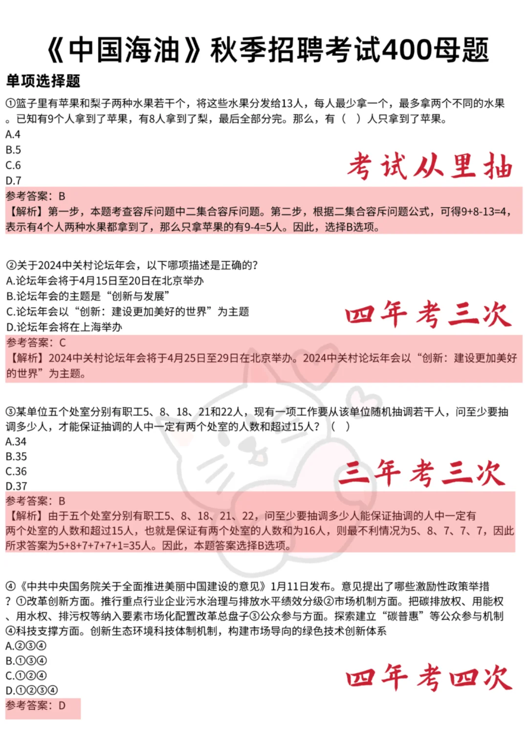
中国海油秋招,背完这几百母题,考试稳了~
发布时间:2025-10-13 11:43:11
中国海油秋招,背完这几百母题,考试稳了~
#秋招笔试
#中国海油
#中国海油笔
#中国海油笔试
#中国海油招聘
#中国海油秋招
#中国海油校招
#中国海油备考
#中国海油考试
#中海油笔试
上一篇:
劳务员证书怎么考🥳
上一篇:
‼️26考编必看,江苏校招考核形式
热门文章
许昌万达附近一峰国际楼上大量招人中......
石家庄招聘办公室文员
美团2025秋招笔试邀请的宝子们看过
浙医聘县乡村一体化招聘面试注意事项
钦州灵山县社区工作者进度为0的,直接背
在保定那些高薪事不多的工作!
邯郸打字岗
果然有很多人连国企秋招笔试题型都不知道
哈尔滨市南岗区人民法院公开招聘❗
河北保定哪招人啊
最新文章
小招一下,招人!
上海银行笔试是海笔,纯蒙也能过
重医附一院咋样
周六周六 上班依旧
泰安市直卫健委招聘,301人来一个帮一个
招商银行大放水了,就这400母题,背完稳了
河南宇宙级医院近期降薪明显-市级医院如何
高薪工作招人❗️
德州地区文职工作
南平武夷新区招聘28人!国企招聘!
推荐阅读
终于有人把内蒙古教师编讲清楚了
中国电信笔试 无非就这些!快背吧
今天,世界悄悄背着我们做了什么~25.10.12
山东新华书店 五险二金 各地有岗🔥🔥🔥
吉林省供电局急招🎉文员🎉正式合同❗❗
平安银行10.12笔试‼️大放水,放心玩吧
万泰汇招人啦
走过路过,不要错过啦
保定双休五险一金的工作来喽
永年新天骏步行街招人了,无责3500➕提成
医院招聘护士笔试常考5页纸
琼ICP备2025051398号-21
| QQ:888888888 | 地址:地球村88号 | 电话:1888888888 |
首页
搜索
留言
预订电话