东北
黑龙江
吉林
辽宁
其他
华北
河北
山西
北京
天津
内蒙古
华南
广东
广西
海南
香港
西南
四川
西藏
重庆
四川
贵州
云南
西北
新疆
甘肃
陕西
甘肃
青海
宁夏
新疆
华中
河南
湖南
湖北
华东
上海
江苏
浙江
安徽
福建
江西
山东
当前位置:
首页
>
东北
>4张图告诉你五险一金是什么(附带表格)
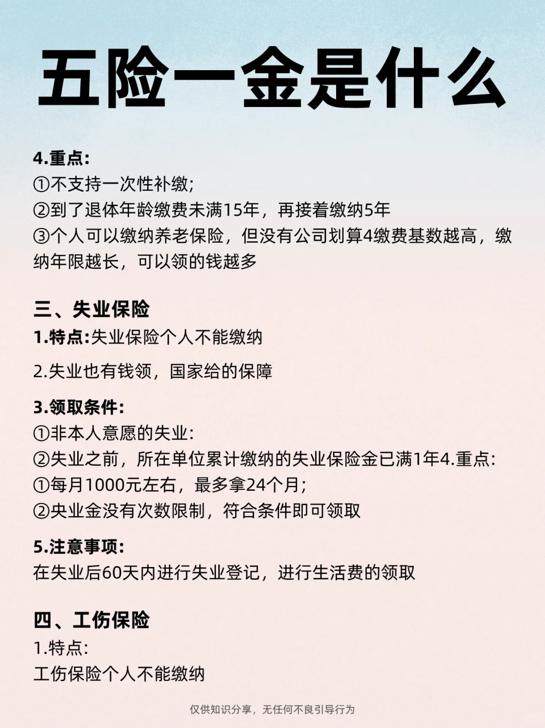
4张图告诉你五险一金是什么(附带表格)
2025-12-07 12:19:35
4张图告诉你五险一金是什么(附带表格)
#五险一金
本文来自网友投稿或网络内容,如有侵犯您的权益请联系我们删除,联系邮箱:wyl860211@qq.com 。
💡面试一定要问清楚这7件事🔥防踩坑
秋招平台测评:BOSS直聘赢麻了!
点击查看更多
最新文章
💡面试一定要问清楚这7件事🔥防踩坑
面试八股文统统打包
🔥1 分钟搞懂五险一金!打工人必看攻略 宝子
2025大厂最新梯队来了!
新来主管讲五险一金知识培训,真有一套
Tob销售找工作必冲这10大能赚钱&前景好行业
冀园养老社区高薪招人啦 🔥
找工作一点都不难
呼和浩特总工会招聘!五险一金+稳定岗
秋招多一条路指南!!秒get大厂人脉
热门文章
杭州找工作的都在哪里,快看这里!只招10人🔥
宝鸡西凤酒厂,7000+五险一金,福利好!!
万人排雷的作业帮我去了
唐山 五险一金 双休
容易被严重忽视的小众赛道:二次元文创公司
社保基数调整,补差额怎么做账呢?
需要工作的联系
杭州都没人找工作吗?
有社保问题的可以联系哦
视传人,海报练多了人是真的会变……
随机文章
10个月宝宝每天需要喝多少奶粉?
🌟山西2025年社保基数来啦!又上调了‼️
🚀欧洲市场C位出道!kidpop招人啦!
否认上市前紧急裁员,智谱高薪招人可信不
有必要为了社保找个班上吗?
大厂收人 ᓂ($ᴗ$)ᓀ有钱我要去
河北自家小厂招聘
北京7月—8月份社保补差金额攻略
咱也是入职就有五险一金的人了!!
注意⚠️注意⚠️石家庄广播电视台招人啦
五险一金怎么用,不会用=白交!