东北
黑龙江
吉林
辽宁
其他
华北
河北
山西
北京
天津
内蒙古
华南
广东
广西
海南
香港
西南
四川
西藏
重庆
四川
贵州
云南
西北
新疆
甘肃
陕西
甘肃
青海
宁夏
新疆
华中
河南
湖南
湖北
华东
上海
江苏
浙江
安徽
福建
江西
山东
当前位置:
首页
>
东北
>2025年江苏省南京市教师招聘考试真题
2025年江苏省南京市教师招聘考试真题
2025-12-09 08:06:08
2025年江苏省南京市教师招聘考试真题
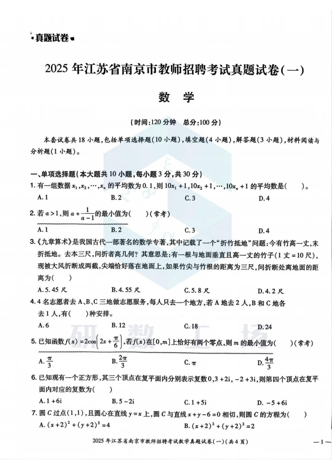
2025年江苏省南京市教师招聘考试数学真题
#大学数学
#大学生数学竞赛
#数学竞赛
#教师招聘考试
#数学考试
#高中数学
#高考数学
#中考数学
#教招
#学科数学
本文来自网友投稿或网络内容,如有侵犯您的权益请联系我们删除,联系邮箱:wyl860211@qq.com 。
比亚迪直聘 正式工
BOSS直聘用来找实习还是太全面了
点击查看更多
最新文章
比亚迪直聘 正式工
✨金华欣旺达|上市公司➕非流水线➕包吃住‼️
2025黑龙江省公务员遴选530人【全】
华为无偿内推,急招500人🍀
节后有想上班的吗!新公司成立招人啦
肇庆市卫健委招聘,无非就这些,直接背!
店方直聘
绝了!BOSS直聘揭秘老板vs员工的薪资认知差
失业后,千万要避开这三个坑
西安好工作好难找
热门文章
如何度过失业期???
刷BOSS直聘治好了我的秋招焦虑
中年人失业怎么活下去?(邪修版)
中山公司直聘、包吃住、保底8000-1.2w、
失业期做好这几件事,吃好、睡好、做事、等待
招聘就用BOSS直聘
00后不谈恋爱不上班 死磕单身经济
有没有跟我一样失业也不看直聘了
有什么好的赛道可以一边上班一边干啊?
中年无业
随机文章
10个月宝宝每天需要喝多少奶粉?
求助!真心真心的求带
领失业金还是上班的好
广告投手失业,有什么好的转行工作?
失业后,这些补贴你领了吗?
失业搭子
没有未来,只有眼下
昆明现在失业有多严重?
35+岁刚失业,决定试试!
失业快8个月了,焦虑中
中年失业找点事情做做