简历都不会写❓还想找工作❓❓❓

发布时间:2025-10-10 01:41:14   

简历都不会写❓还想找工作❓❓❓

简历都不会写❓还想找工作❓❓❓

简历都不会写❓还想找工作❓❓❓

简历都不会写❓还想找工作❓❓❓

简历都不会写❓还想找工作❓❓❓

简历都不会写❓还想找工作❓❓❓

简历都不会写❓还想找工作❓❓❓

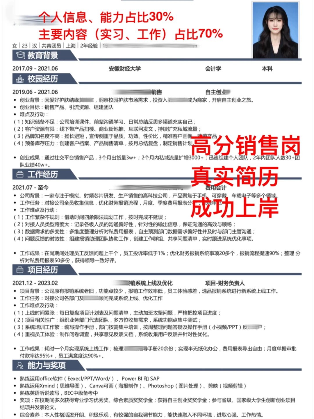
高分销售简历请注意以下几点:\n1.量化成果 - 用具体数据描述你的工作成果,让简历更具说服力。例如,“负责市场推广活动,使销售额增长了 50%”。 详见图2⃣️、3⃣️\n \n2.简洁明了 - 使用简短的语句描述工作职责和成就,每条内容尽量控制在一到两行,去除不必要的形容词和副词,只保留关键信息。 详见图2⃣️、3⃣️\n \n3.照片醒目-第一印象对HR非常重要,建议大家去海马体拍照,他们家很善于发现你的美,修图也非常认真。详见图4⃣️\n \n简历是求职者写给应聘公司的推荐书,投递简历的⽬的就是为了推荐⾃⼰。在这个基础上,可以将简历视作是⼀篇⽂章,⽽好⽂章最⼤的特点就是“凤头、猪肚、豹尾”。\n.\n一、凤头:⼀个简洁、精炼、美观的简历开头。\n给出必要的关键信息,如求职⽅向、联系⽅式、学历背景等。因此,建议在学历及课程未有特别突出内容(重点院校/⾼绩点/特殊专业的核⼼课程)的情况下简写即可;详见图5⃣️\n \n二、猪肚:详实、细致、有吸引点的⼯作/实习/社会或校园活动经历。\n⼯作、实习经历是招聘时的核⼼匹配项(甚⾄没有之⼀)。我们需要通过对⼯作经历的详实说明来回应关键招聘问题:为什么是我们公司?为什么是这个岗位?为什么是你?\n➡️ 针对2-3个重要⼯作,按照背景-⽬标-⾏动-结果的逻辑重新梳理⼯作内容,多写客观数据和结果,少做⾃我评价,可参考STAR法则;详见图6⃣️\n \n三、豹尾:⼀个短⽽有⼒的简历结尾。\n结尾不⽤写太多内容,⼀般是能⼒、特⻓、获奖经历等,简单⼏⾏即可,这⼀部分建议突出⾃⼰相对于别⼈的竞争优势。\n➡️语⾔特⻓(CET-4)很棒,但精通到什么程度?给人比较模糊的感觉,改成“商务⼝语流利,胜任全英⼯作环境”就很好了。\n \n⾃我评价部分,如果感觉很难写出彩的话可以略去,因为主观性太强,⾯试官不⼀定会参考。想要展现的良好品格/特质,建议以客观形式写到⼯作/校园经历中去。详见图7⃣️\n \n#简历修改    #销售    #转行    #半导体    #个人成长

上一篇:不是 你们黑龙江同学真的没事干吗…

上一篇:4位省书记交接班的讲话

皖ICP备20008326号-9  |   QQ:859242200  |  地址:江苏省宜兴市人力资源产业园  |  电话:13295639219  |