手机导航
网站首页
工作
招聘
岗位
猎头
急聘
人才
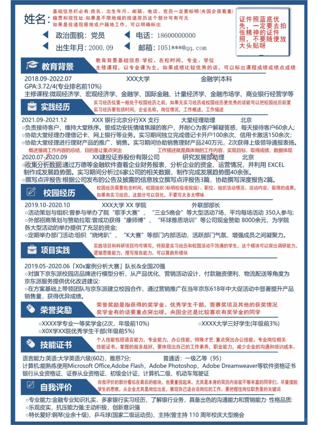
央国企Hr都无法拒绝的简历。。。。。
发布时间:2025-10-10 01:39:32
央国企Hr都无法拒绝的简历。。。。。
央国企简历模版
#国企秋招
#行测
#找工作别走弯路
#秋招有路子
上一篇:
在编在岗???什么鬼!!!
上一篇:
😱廊坊也官宣了??
热门文章
勇闯游戏主播
招主播 有保底
杭州滨江招兼职主播
每天开播六个小时的女主播真实收入情况
河间今日工作推荐
求 青岛的主播啊,升学/就业规划主播
离职后这样选择会更好!
干啥都别干直播运营
需要带货主播,急!!!
建议所有主播想转行的,都好好读读这篇!
最新文章
威海的带货主播点进来❗️❗️❗️
老实说 游戏主播一个月挣几个子
重点高校|上海外国语大学行政岗
秋招校招简历模板 | 🆓分享版
真正的邪修是别等机会 把握主动
今日起报|广东茂名招聘19名事业编制人员
一周内截止网申的央国企
【五险一金、补贴】湖南农信社聘48人
0️⃣经验也能找到工作!满分简历拿去抄
不是,山东的同学你在迷茫个啥劲啊?
推荐阅读
勇闯游戏主播
招主播 有保底
杭州滨江招兼职主播
每天开播六个小时的女主播真实收入情况
河间今日工作推荐
求 青岛的主播啊,升学/就业规划主播
离职后这样选择会更好!
干啥都别干直播运营
需要带货主播,急!!!
建议所有主播想转行的,都好好读读这篇!
威海的带货主播点进来❗️❗️❗️
皖ICP备20008326号-9
| QQ:859242200 | 地址:江苏省宜兴市人力资源产业园 | 电话:13295639219 |
首页
搜索
留言
预订电话