天塌了,中国移动秋招大纲有变(别学错)

发布时间:2025-10-09 07:22:38   

天塌了,中国移动秋招大纲有变(别学错)

天塌了,中国移动秋招大纲有变(别学错)

天塌了,中国移动秋招大纲有变(别学错)

天塌了,中国移动秋招大纲有变(别学错)

天塌了,中国移动秋招大纲有变(别学错)

天塌了,中国移动秋招大纲有变(别学错)

天塌了,中国移动秋招大纲有变(别学错)

天塌了,中国移动秋招大纲有变(别学错)

天塌了,中国移动秋招大纲有变(别学错)

天塌了,中国移动秋招大纲有变(别学错)

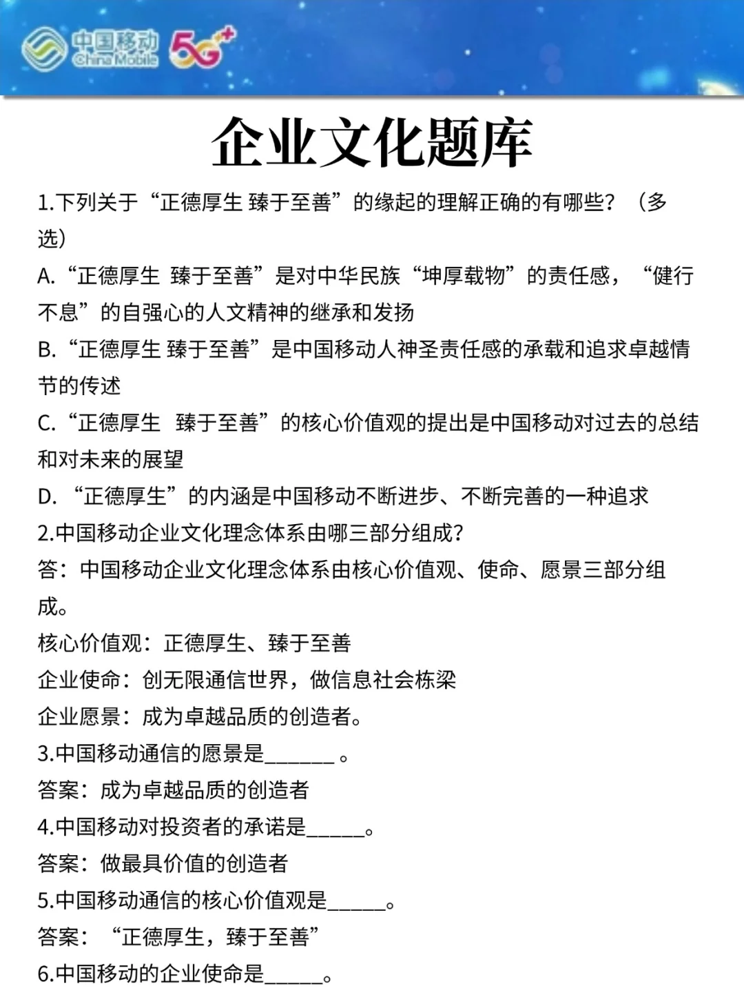
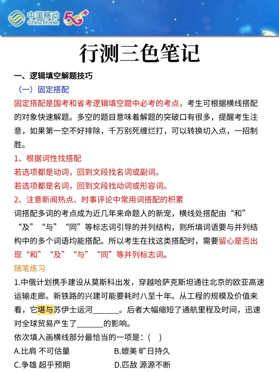
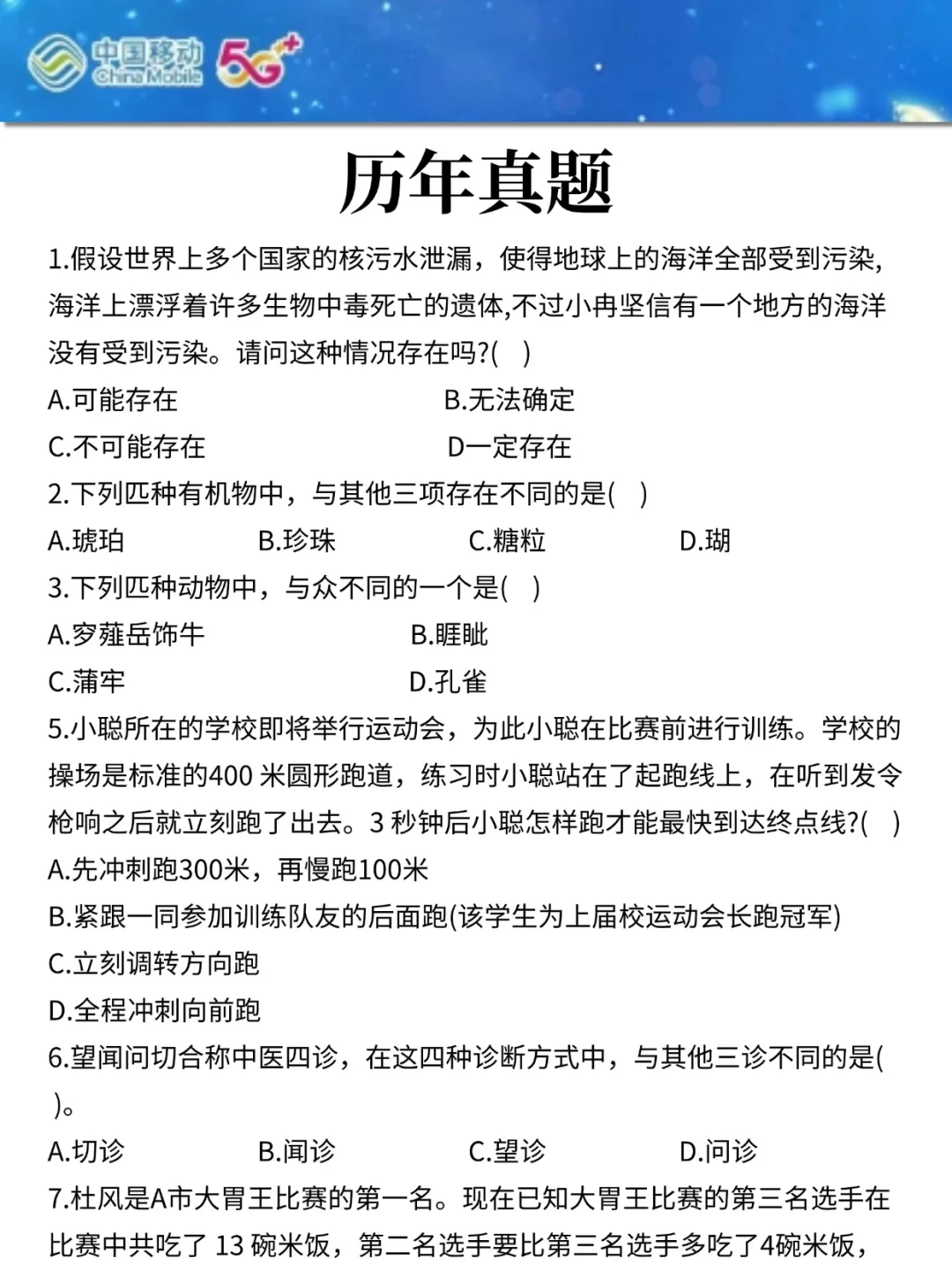
🍒宝子们!26 中国移动秋招笔试定在 10 月 25 日!现在才开始准备的,真的别再踩坑了!去年的资料今年根本用不上,考纲大改的坑我已经替你们踩过了,这份急救攻略赶紧码住! 🧊26中国移动秋招信息: 🍓网申时间:截止至10月中旬 🍓笔试时间:10月25日 🍓笔试科目:通用能力测试(言语、逻辑、空间、数理)+综合知识(企业文化、创新思维) 🍑别再抱着去年的行测题死磕了!今年笔试科目和占比都变了,方向错了再努力也白搭! 🍏通用能力测试(占分大头!): 1️⃣思维策略:占比 20%(新增重点!)考的全是贴近移动业务的题,比如套餐优惠计算、基站建设工程问题, 2️⃣言语题会结合移动的企业文化和业务出题,比如给一段关于 “中国移动 BASIC6 理念” 的文字让你概括;逻辑题会涉及 5G 技术相关的推理,空间题多是通信设备的立体图,别再刷老题了! 🍏综合知识(新增考点!容易丢分!) 1️⃣企业文化:新版 BASIC6 理念 + AI 概念。去年考的还是旧版,今年全更了!“B - 区块链、A-AI、S - 安全、I - 物联网、C - 云计算” 这些必须背熟,还有中国移动的 AI 战略,比如 “AI + 通信” 的应用场景,我整理好了,背起来超轻松! 2️⃣ 创新思维:特殊题型(50 题🖊刷!)新增考点!我找了 50 道真题,刷完就能摸透出题规律! 🍎可以帮到你的资料有: 🥭26中国移动秋招历年真题 🥭26中国移动秋招企业文化(新版BASIC6+AI概念) 🥭26中国移动秋招行测三色笔记 🥭26中国移动秋招行测快速解题技巧 🥭26中国移动秋招时正320题 🥭26中国移动秋招特殊题型-创新思维🖊刷50题 🥭26中国移动秋招5G概况 🥭26中国移动秋招企业文化题库 🥭26中国移动秋招计算机习题库 🥭26中国移动秋招性格测试题 🥭26中国移动秋招刷题 等...... 📗现在开始每天背①点,逆袭真的来得及!冲吧! #中国移动 #中国移动秋招 #中国移动校招 #中国移动招聘 #中国移动笔试 #中国移动笔试题库 #中国移动笔试资料 #国企秋招 #运营商校招 #中国移动秋招历年真题 #中国移动笔试备考 #三大运营商 #国企校招

上一篇:茂名辅警一个月多少啊?招120人!

上一篇:国企!2025下半年安庆交控集团10人公告

皖ICP备20008326号-9  |   QQ:859242200  |  地址:江苏省宜兴市人力资源产业园  |  电话:13295639219  |