手机导航
网站首页
工作
招聘
岗位
猎头
急聘
人才
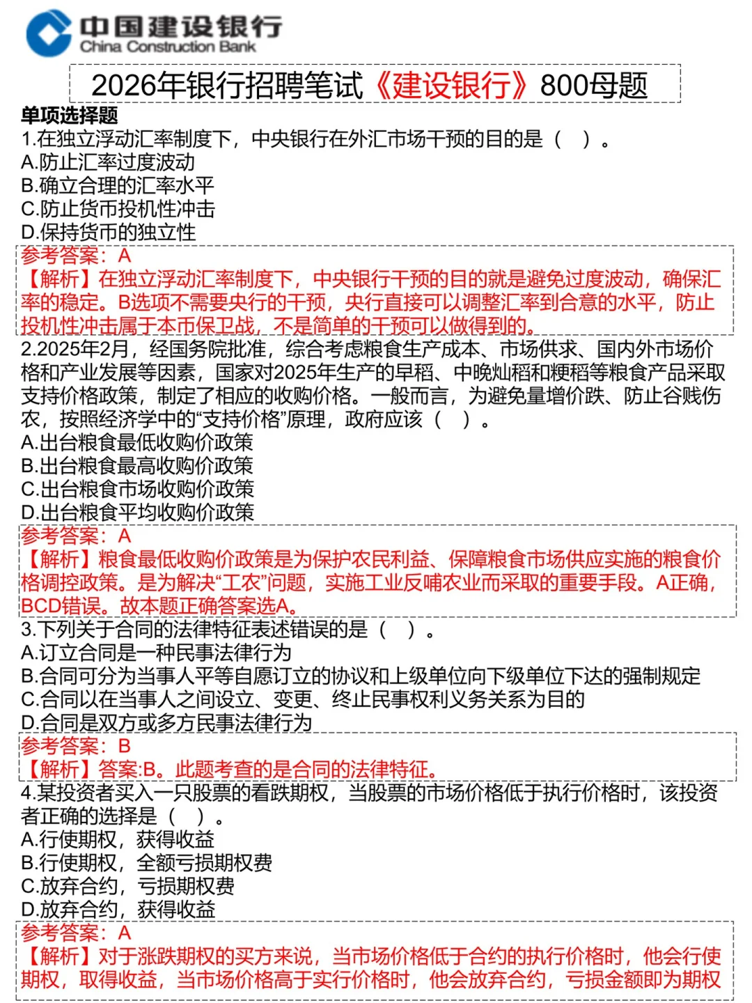
假如你从现在开始备考建设银行(保进面版)
发布时间:2025-10-09 07:09:34
假如你从现在开始备考建设银行(保进面版)
#银行工作
#秋招笔试
#笔试
#银行招聘
#建设银行笔试
#建设银行秋招
#建设银行招聘
#建行笔试
#建行备考
#建行笔试
上一篇:
26建行银行笔试,来一个救一个…🤨🤨
上一篇:
给参加中国电信秋招的一份考前小抄
热门文章
人民日报社笔试都考什么😰
教招就是赌博
铁塔秋招瞬间不急了,答案已出,直接背!
本科可报 | 海宁交投招5人
邮储银行笔试,觉得时间来不的参考去年的我
终于投完了所有免笔试的岗👀
终于有人把教师编笔试科目说清楚了
央国企行测怎么学呀
🔥村干部考试,这些题反复考‼️
这不是泄题吧😭建行秋招800题,直接背
最新文章
假如你从今天开始投秋招(26届)
从八月底学到现在,没招了
这就是姐去年玩命考上辅导员的状态!
国庆之后这些银行报名就截止了啊啊啊
26农行秋招会惩罚每一个对烤试不上心的人!
9.24 长沙26届秋招集中爆发啦,免笔试
25年9月9日纪委监委笔试真题
和田2025人才引进|编制+福利超全攻略
铜陵
中国电信内部母题熬夜背,保底80
推荐阅读
人民日报社笔试都考什么😰
教招就是赌博
铁塔秋招瞬间不急了,答案已出,直接背!
本科可报 | 海宁交投招5人
邮储银行笔试,觉得时间来不的参考去年的我
终于投完了所有免笔试的岗👀
终于有人把教师编笔试科目说清楚了
央国企行测怎么学呀
🔥村干部考试,这些题反复考‼️
这不是泄题吧😭建行秋招800题,直接背
假如你从今天开始投秋招(26届)
皖ICP备20008326号-9
| QQ:859242200 | 地址:江苏省宜兴市人力资源产业园 | 电话:13295639219 |
首页
搜索
留言
预订电话