【图文版】山东港口集团秋招前瞻

发布时间:2025-10-03 20:32:55   

【图文版】山东港口集团秋招前瞻

【图文版】山东港口集团秋招前瞻

【图文版】山东港口集团秋招前瞻

【图文版】山东港口集团秋招前瞻

【图文版】山东港口集团秋招前瞻

【图文版】山东港口集团秋招前瞻

【图文版】山东港口集团秋招前瞻

【图文版】山东港口集团秋招前瞻

【图文版】山东港口集团秋招前瞻

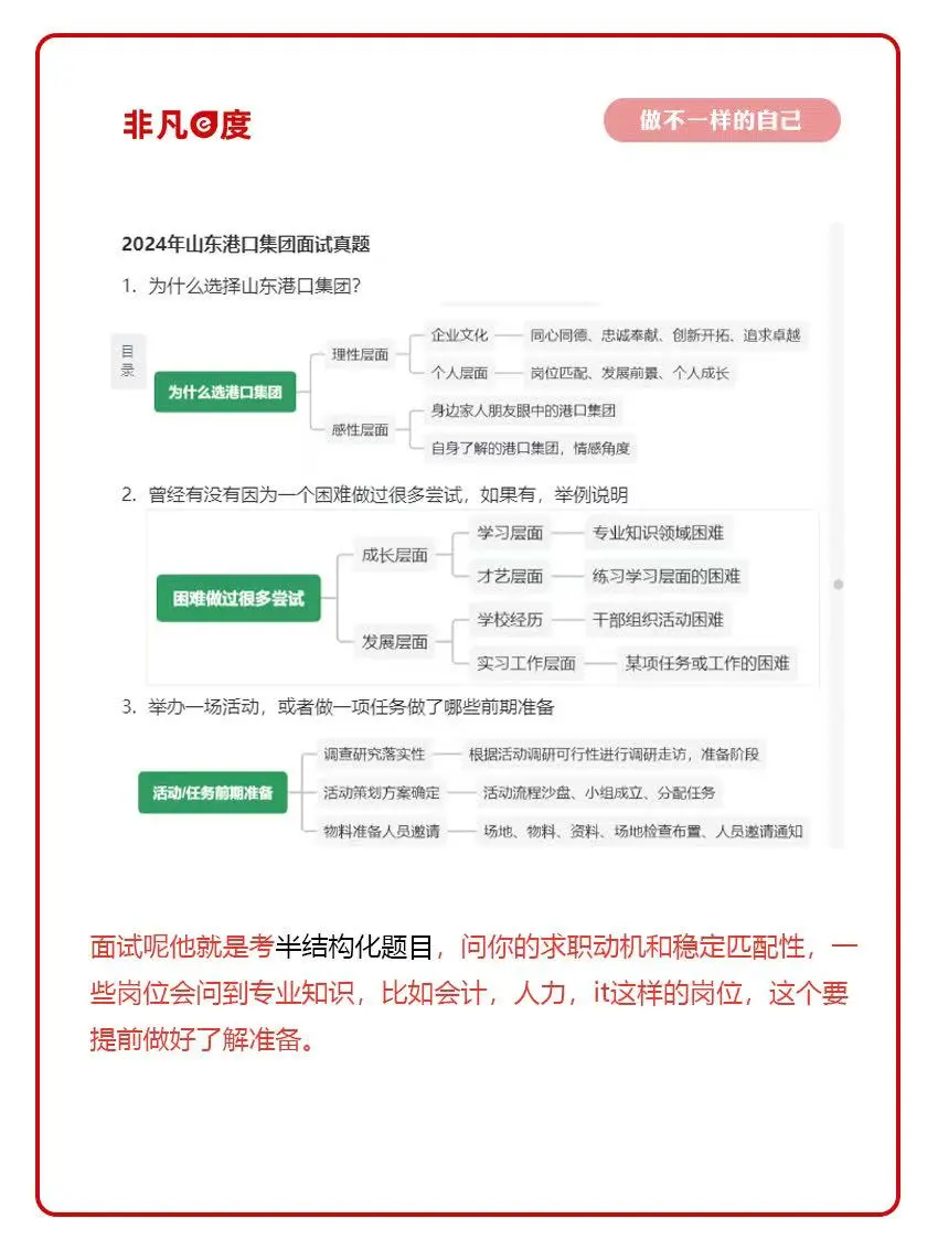
一、企业概况\n山东港口集团成立于 2019 年,整合青岛港、日照港、烟台港、渤海湾港等地方港口集团,业务涵盖投控、港湾建设、物流航运、邮轮文旅、装备制造、科技研发、海外拓展、职业教育、医疗健康等领域,属综合性大型国企,为应届生提供多方向发展平台。\n二、招考时间与规模\n公告发布:历年秋招公告多在 10 月左右发布,今年预计 9 月底至 10 月初公布,建议关注官方信息。\n招聘规模:去年秋招招录 760 人,春招补招180余人,合计超 800 人,招录规模较大,竞争相对温和。\n三、招考条件与岗位设置\n专业范围:覆盖安全管理、电气自动化、法律审计、经济财会等 17 个专业分类,允许相近或相关专业投递,专业限制较灵活。\n特殊计划:针对专业较偏的学生,设有 20 个入伍专招计划,不限专业,服役期间享受工资福利,退伍后可返岗工作。\n四、考情与备考建议\n1. 报名流程:报名周期约 1 个半月,期间会举办线下双选会,可关注官网及招聘平台,及时完成报名。\n考试形式\n笔试:线上进行,70 分钟完成 80 道选择题,内容包含行测、公共基础知识、企业文化、时政党建,难度适中。\n面试:半结构化形式,侧重考察求职动机、稳定性及岗位相关知识。\n备考方向\n笔试可提前练习行测与公共基础知识,了解企业官网发布的文化信息;面试建议熟悉岗位要求,准备相关专业知识及常见问题应答。\n五、福利待遇与发展\n薪资:应届生入职后薪资水平尚可,部分岗位月薪约 11k(具体依岗位及单位而定)。\n福利:部分岗位提供员工公寓,解决住宿需求。\n发展:国企职业环境稳定,晋升体系较为清晰,适合长期发展。\n#国企 #央企 #央国企 #秋招 #青岛国企 #山东港口 #应届生

上一篇:不是…八大实习不是点击就送吗

上一篇:贵州校招比咱想象的多,投不完🔥!

ICP备20008326号-9  |   QQ:888888888  |  地址:地球村88号  |  电话:1888888888  |