手机导航
网站首页
工作
招聘
岗位
猎头
急聘
人才
2026吉林省招聘公务员公告
发布时间:2025-10-03 20:26:16
2026吉林省招聘公务员公告
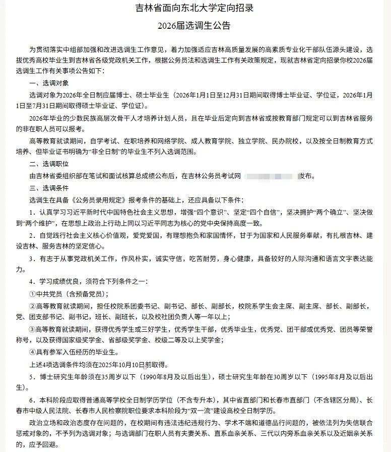
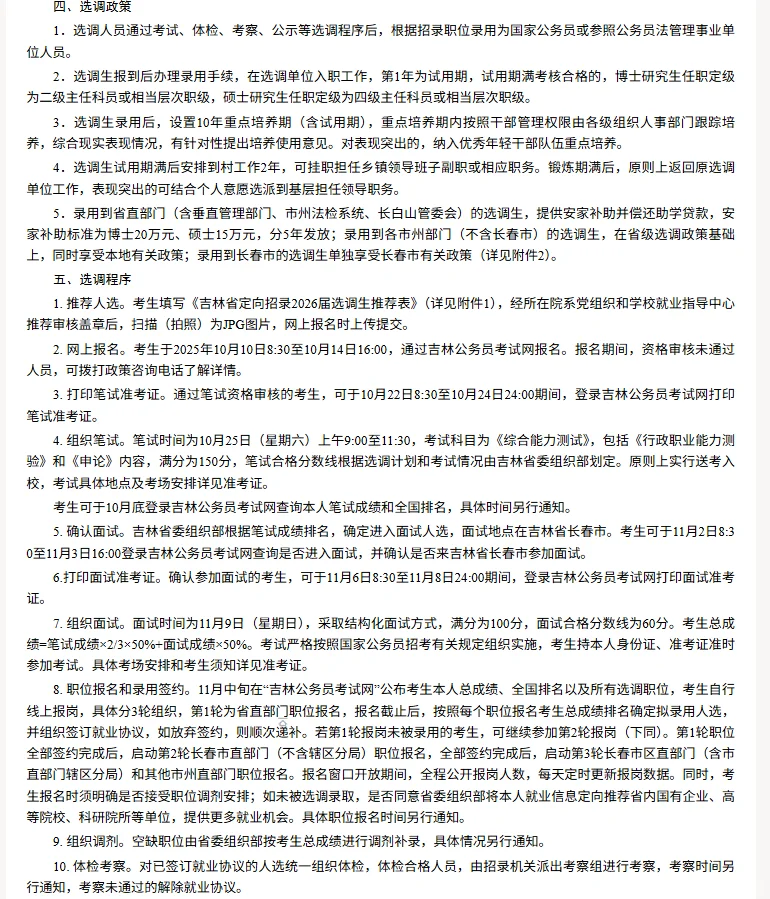
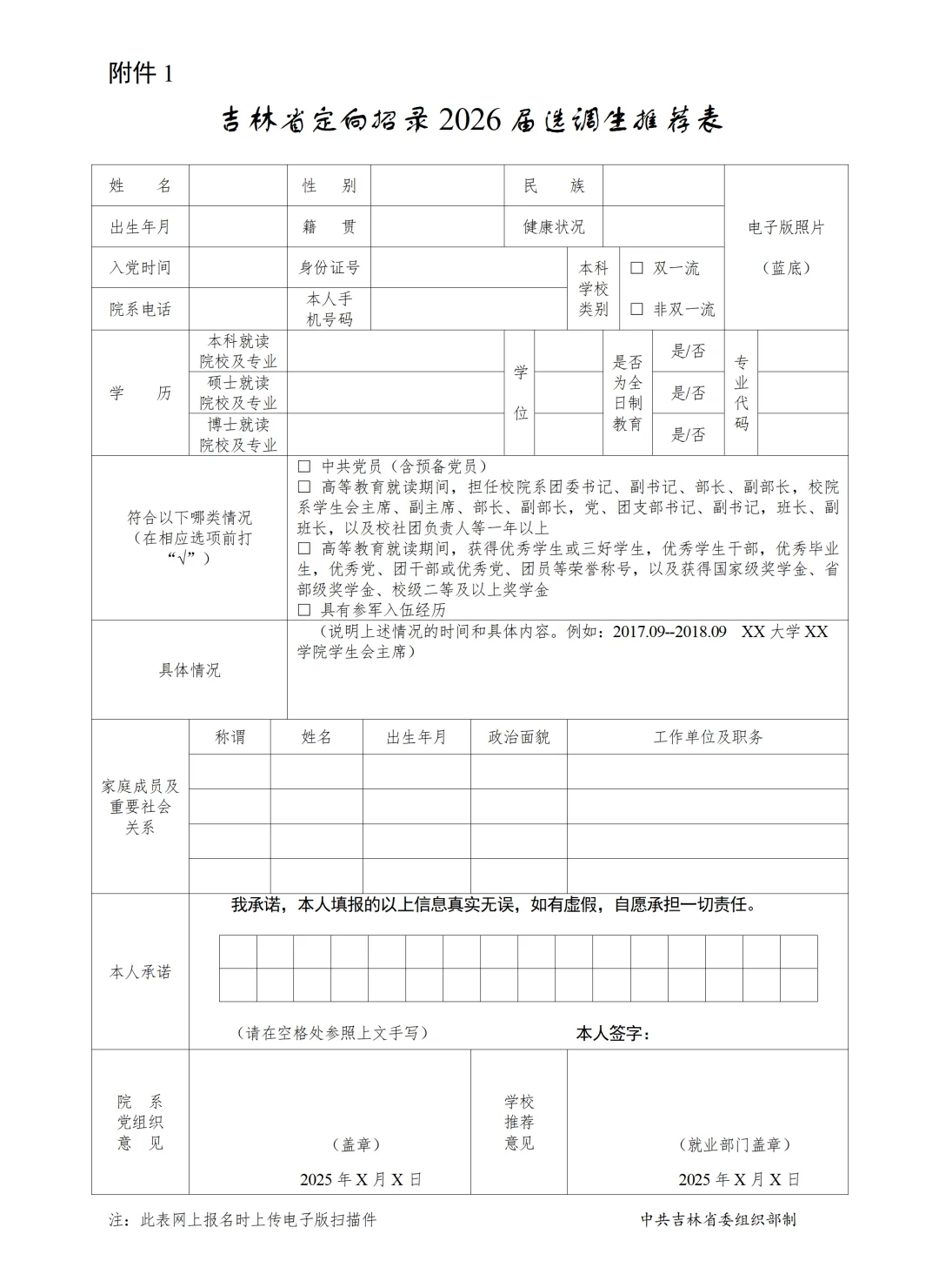
吉林省面向大学定向招录2026届选调生公告\n目前已发布面向大学有:东北师范大学,东北大学,清华大学,北京大学,山东大学,北京理工大学,西北农林科技大学,天津大学,中国政法大学,同济大学,中山大学,东南大学,北京师范大学。\n报名方式:网上报名\n报名时间:10月10日至14日\n笔试时间:10月25日\n考试科目:《行政能力测验》《申论》\n面试时间:11月9日\n面试形式:结构化\n
#国家公务员
#省考
#公务员
上一篇:
广西师范大学五场大型双选会✅
上一篇:
华北理工老师
热门文章
有五险一金 需不需要买商业保险?
森林俱乐部招人
梦云俱乐部招人!!
邯郸底薪4000单休好招人吗???
早说啊!!!五险一金这不就懂了吗?
秒懂!原来“五险一金”是这么回事
好工作来啦,销售岗,高薪!
🔥【急聘!高薪+神仙团队】 🔥母婴类目
南门高薪急聘美容美体师
✨ 【高薪急聘】维多利亚的秘密店长/导购
最新文章
高薪急聘营销总监!福利待遇丰厚!
电子厂急聘 🎉多拿钱轻松干
武汉小米厂招普工,月 7500-8500|包吃住
京东无偿内推!长期有效!可查进度!!!
🔥字节跳动热招!成都/济南/武汉等
Web3 前端急缺 top 大厂
大厂HR偷晒BOSS界面❗已读不回?因为你踩了…
农学硕士入职国企第112天2家农企招聘农学
蔬菜基地招聘全职
新出|东莞市发展和改革局招聘公告(编制)
推荐阅读
有五险一金 需不需要买商业保险?
森林俱乐部招人
梦云俱乐部招人!!
邯郸底薪4000单休好招人吗???
早说啊!!!五险一金这不就懂了吗?
秒懂!原来“五险一金”是这么回事
好工作来啦,销售岗,高薪!
🔥【急聘!高薪+神仙团队】 🔥母婴类目
南门高薪急聘美容美体师
✨ 【高薪急聘】维多利亚的秘密店长/导购
高薪急聘营销总监!福利待遇丰厚!
ICP备20008326号-9
| QQ:888888888 | 地址:地球村88号 | 电话:1888888888 |
首页
搜索
留言
预订电话