快码住!博主的劳务报酬到底该怎么缴纳个税?

发布时间:2025-10-03 20:22:55   

快码住!博主的劳务报酬到底该怎么缴纳个税?

快码住!博主的劳务报酬到底该怎么缴纳个税?

快码住!博主的劳务报酬到底该怎么缴纳个税?

快码住!博主的劳务报酬到底该怎么缴纳个税?

快码住!博主的劳务报酬到底该怎么缴纳个税?

快码住!博主的劳务报酬到底该怎么缴纳个税?

快码住!博主的劳务报酬到底该怎么缴纳个税?

快码住!博主的劳务报酬到底该怎么缴纳个税?

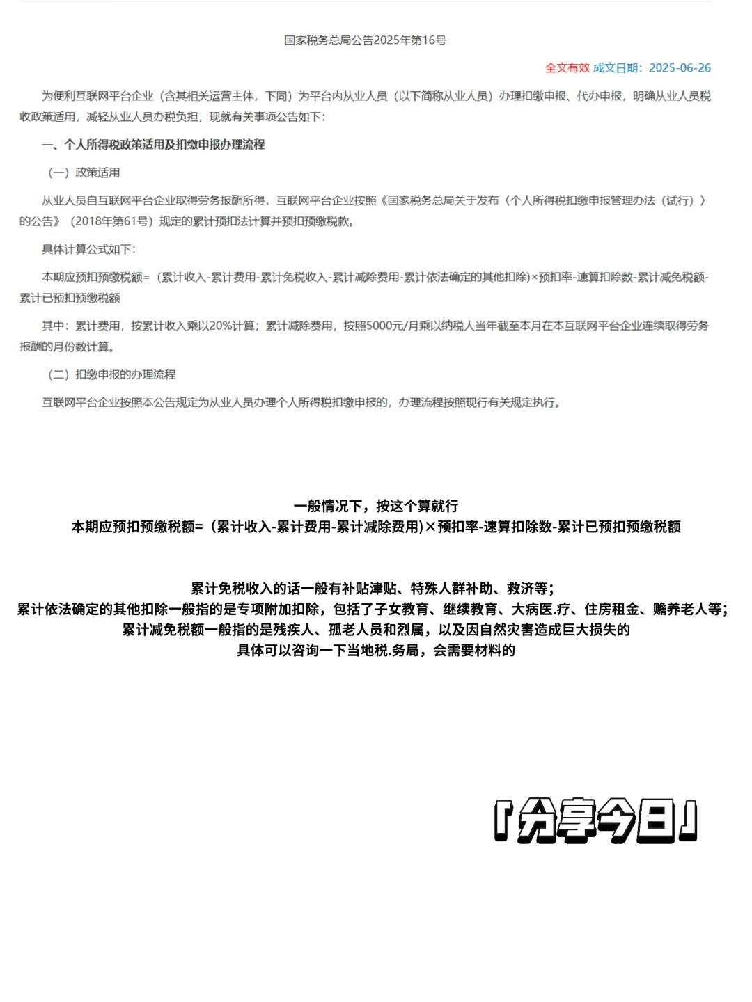
Hi~宝子们,我是奶糖\n一个1天打3份工的90后\n主业:朝九晚五财务人\n副业1:电竞少女,已🧱六位数\n副业2:自媒体人,已🧱五位数\n欢迎来看今天的纯干货篇,记得码住!\n-\n这段时间看到很多博主伙伴们对劳务报酬的税收到底应该怎么缴纳有所疑虑。因为奶糖本身是财务,然后这两年一直是有工资+劳务报酬在进行收入申报的,所以整理了这一篇,一点小经验,希望对你们有所帮助。\n \n根据国家税.务总局公告2025年第.16号,10月1日起,从业人员自互联网平台企业取得的劳务报酬所得,将按照累计预扣法计算并预扣预缴税款\n \n10月开始,劳务报酬的计算方法,一般情况下,按这个算即可:\n✅本期应预扣预缴税额=(累计收入-累计费用-累计减除费用)×预扣率-速算扣除数-累计已预扣预缴税额\n \n⚠️注意:这边的收入只是扣除平台手续费后的收入,返点不算\n \n累计收入:即于本个自然年度在本平台连续提现的合计金额\n累计费用:累计收入*20%\n累计减除费用:5000元*当年截至本月在本平台连续取得劳务报酬的月份数\n预扣率和速算扣除数:详情看图预扣率表\n累计已预扣预缴税额:当年截至本月在本平台连续取得劳务报酬的月份已缴纳的个人所得税\n \n打个比方:假如王同学在本平台1月收入8千,2月收入9千,3、4月无收入,5月收入1万\n \n那他1月要缴纳的税款=【8千-(8千*20%)-5千】*3%=42\n2月要缴纳的税款=【(8千+9千)-1万7*20%-5千*2】*3%-42=66\n5月要缴纳的税款=【1万-(1万*20%)-5千】*3%=90\n依此类推…\n \n注意:以上只是本平台劳务报酬的预扣预缴税额,如果宝子们有主业或者其他的劳务收入,还需要在来年的的3月-6月期间进行个税汇算清缴。\n \n打个比方,王同学在本平台年收入5万,其他平台收入2万,主业收入12万,社保公积金个人部分暂且算1万,专项附加扣除暂算3万\n \n应纳税所得额=5万+2万+12万-(5万+2万)*20%-6万-1万-3万=76000\n看预扣率表应按第2档,则年应纳税额=76000*10%-2520=5080,然后按已缴纳的税额,多退少补\n \n好了,奶糖今天的分享就到这了,大家有什么疑问的也可以一起探讨,㊗️假期快乐啦,下次见~@知识薯\n#如何做博主 #财务干货 #个人所得税 #劳务报酬 #自媒体 #plog #自媒体干货 #小红书运营

上一篇:厦门的劳务派遣公司吻上来

上一篇:劳务派遣公司众多的原因是什么?

ICP备20008326号-9  |   QQ:888888888  |  地址:地球村88号  |  电话:1888888888  |