不是你们医学生考公在迷茫个什么劲啊?

发布时间:2025-09-23 18:51:55   

不是你们医学生考公在迷茫个什么劲啊?

不是你们医学生考公在迷茫个什么劲啊?

不是你们医学生考公在迷茫个什么劲啊?

不是你们医学生考公在迷茫个什么劲啊?

不是你们医学生考公在迷茫个什么劲啊?

不是你们医学生考公在迷茫个什么劲啊?

不是你们医学生考公在迷茫个什么劲啊?

不是你们医学生考公在迷茫个什么劲啊?

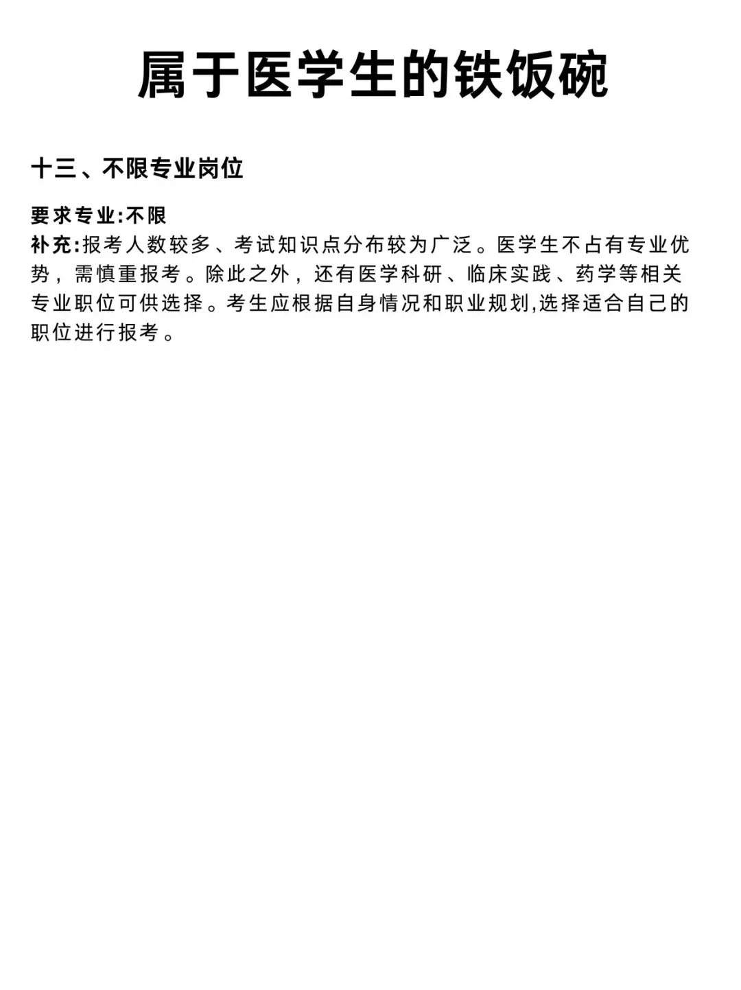
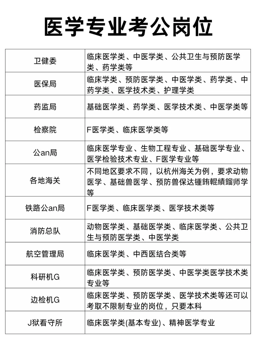
大家一定要知道医学生并不是只有考研和医院这两条路啊!考公也是医学生很好的选择,而且医学生考公还非常的有优势~\n🌸招考专业\n法医学类、公共卫生与预防医学类、护理学类、基础医学类、口腔医学类、临床医学类、yao学类、医学技术类中西医结合类、中药学类等专业\n🌸医学生考公优势\n①学历不会太卷,医学生想去好医院学历要高,考公对学历得要求会低一些,大部分岗位本科都行\n②因为技术壁垒比较强,所以部分考公岗位有专业限制因此其他行业的人无法参与竞争\n③因为部分岗位仅限应届生,而医学生应届的很多都去考研,竞争的对手会比其他专业要少一些\n🌸医学类的所有进体制机会\n1️⃣国考:10月15日报名,12月1日考试\n2️⃣省考:11月/1-2月报名,12月上旬/3月下旬考试\n3️⃣全G事业单位联考:9-10月/2-3月报名,11月/3月考试\n4️⃣选调生:9月/2月报名,10月/3月考试\n5️⃣地方事业单位:3-4月报名,3月/4月考试\n6️⃣军队文职管理岗技术岗:10-11月报名,12月上旬考试\n7️⃣军队文职技能岗:7月至12月报名,8月至12月考试\n8️⃣人才引进(事业):1月-5月报名,2月-6月考试\n9️⃣中G烟草:12月报名,12月/各省2月-6月考试\n1️⃣0️⃣GJ电网/南方电网:11月/3月报名,12月/4月考试\n1️⃣1️⃣三支一扶:3-8月报名,3-8月考试(部分省份不考试\n1️⃣2️⃣中G铁路集团:11/3月报名,正常不要笔试,面试考核)\n1️⃣3️⃣西部计划:4-5月报名,5月考试(具体看各地考核方式\n1️⃣4️⃣特岗教师:4-7月报名,8月左右考试\n🌸岗位推荐\n①卫健wei:★★★★\n市直单位比较轻松\n②yao监局:★★★★\n报考看运气,现在招人少,人事局批的名额不多\n③医保局:★★★★\n招得岗位相对少,市直单位相对轻松,待遇不错\n④海关:★★★★\n待遇较好,招录zui多的岗位,部分岗位要求英语四级考试合格(或425分)及以上\n⑤各地铁路公an局:★★★\n竞争压力小,除专业限制外还会有体能测试,所以报考人数相对较少,体能好的同学冲\n#26考公 #卫健委 #省考 #国考 #公务员 #国家公务员考试 #体制内 #考公 #医学 #医学生考公

上一篇:9.18 秋招大爆发,好多免笔试🔥

上一篇:昆明事业单位招17人,部分免笔试

皖ICP备20008326号-9  |   QQ:859242200  |  地址:江苏省宜兴市人力资源产业园  |  电话:13295639219  |