2025年邯郸市硕博人才引进200人9月10月面试

发布时间:2025-09-23 12:05:09   

2025年邯郸市硕博人才引进200人9月10月面试

2025年邯郸市硕博人才引进200人9月10月面试

2025年邯郸市硕博人才引进200人9月10月面试

2025年邯郸市硕博人才引进200人9月10月面试

2025年邯郸市硕博人才引进200人9月10月面试

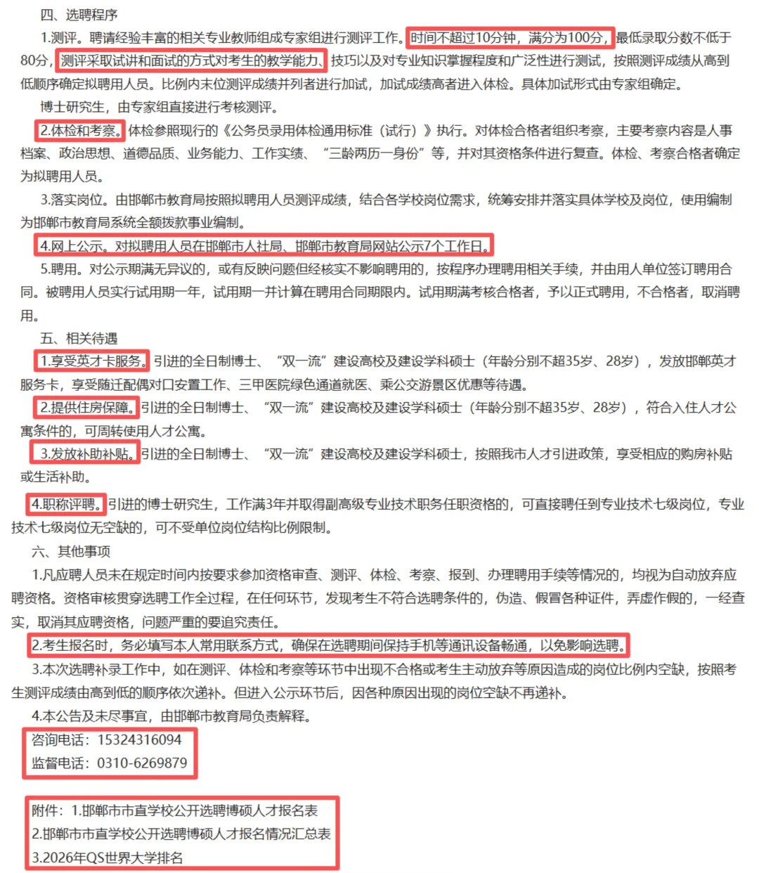
邯郸硕博教师人才引进!200个编制岗,一次上岸机会别错过\n📢2025邯郸市直学校硕博人才引进重磅来袭! 200个全额拨款事业编,面向硕博人才公开选聘,想当老师的高层次人才看过来!\n🔑核心亮点速览\n• 招聘规模大:一口气招200人,学科覆盖语文、数学、英语、理化生、政史地、体音美、信息技术、心理健康、特殊教育,选择超丰富!\n• 门槛与待遇双优:全日制硕士及以上可报,博士、“双一流”硕博还有英才服务卡(配偶安置、三甲就医绿通等)、人才公寓、购房/生活补贴,博士评职称还能“跳级”!\n• 流程清晰高效:9月28日前投简历,9-10月底面试(试讲+结构化),专项一对一指导帮你冲刺,原题押中助力一次上岸!\n⏰关键时间节点\n• 报名截止:9月28日(把《报名表》《汇总表》发至hdbsyc2025@163.com)\n• 面试时间:9-10月底,华师、西南大学等4大高校设考点,选离自己近的就行~\n👩🎓适配人群\n• 2025/2026届全日制硕博(含海外QS前500院校毕业生)\n• 硕士≤35岁、博士≤40岁,有对应学科教师资格证(博士可试用期内取得)\n想冲编制、享人才福利的硕博们,别犹豫!快准备好身份证、毕业证、学位证、教师资格证等材料,按要求投递报名~ 有疑问随时问!\n#邯郸教师招聘 #硕博人才引进 #事业编 #一次上岸 #邯郸英才政策@潇然老师爱分享 @潇然老师爱分享

上一篇:宜宾叙州区社区工作者进来一个救一个,背!

上一篇:想找一个河北青年管理干部学院的老师

琼ICP备2025051398号-21  |   QQ:888888888  |  地址:地球村88号  |  电话:1888888888  |