手机导航
网站首页
工作
招聘
岗位
猎头
急聘
人才
社工资料整理
发布时间:2025-09-23 11:57:07
社工资料整理
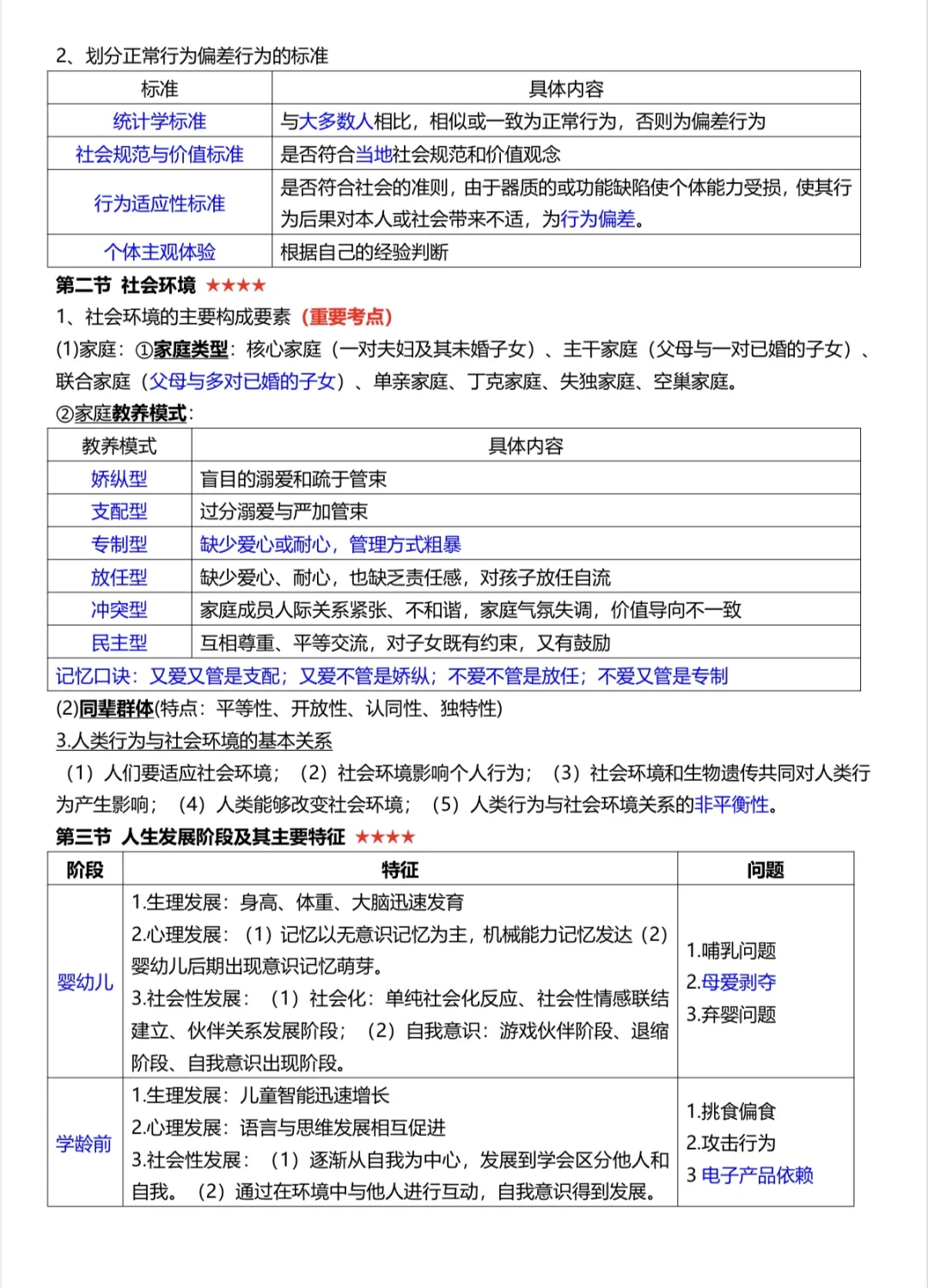
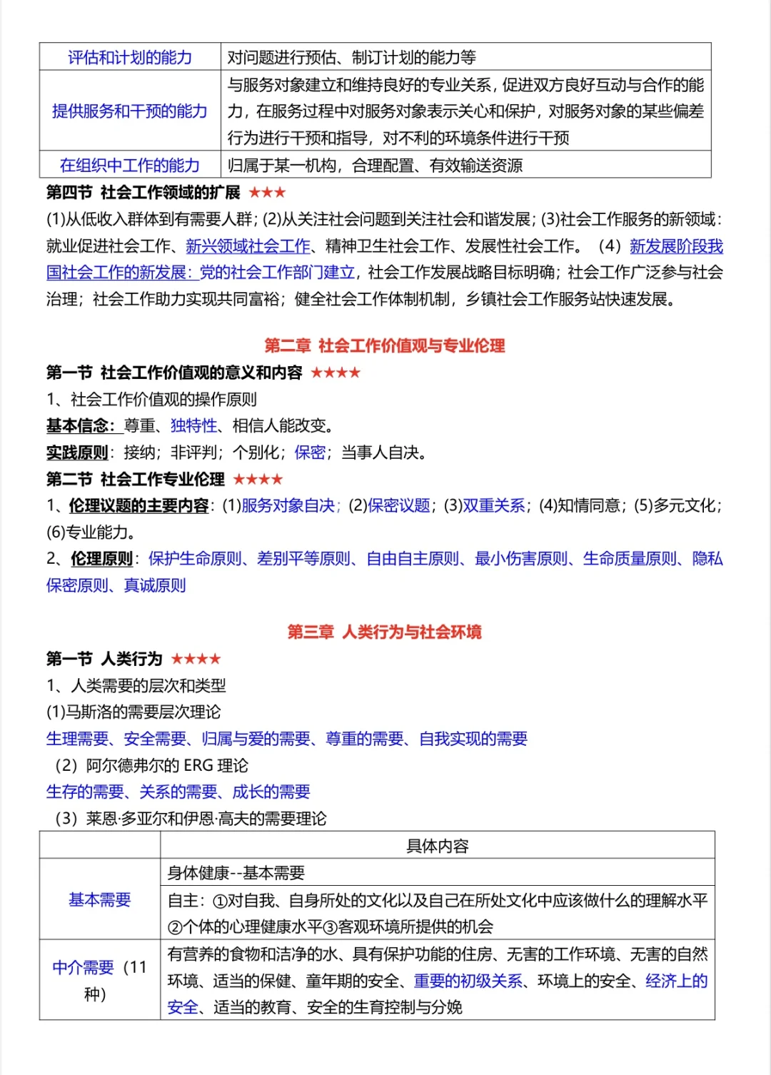
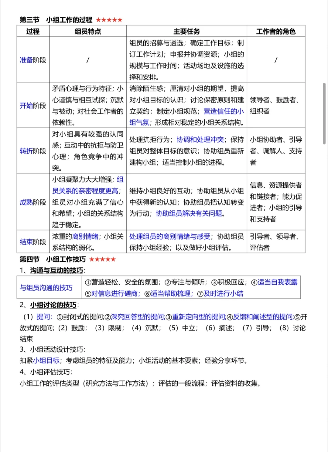
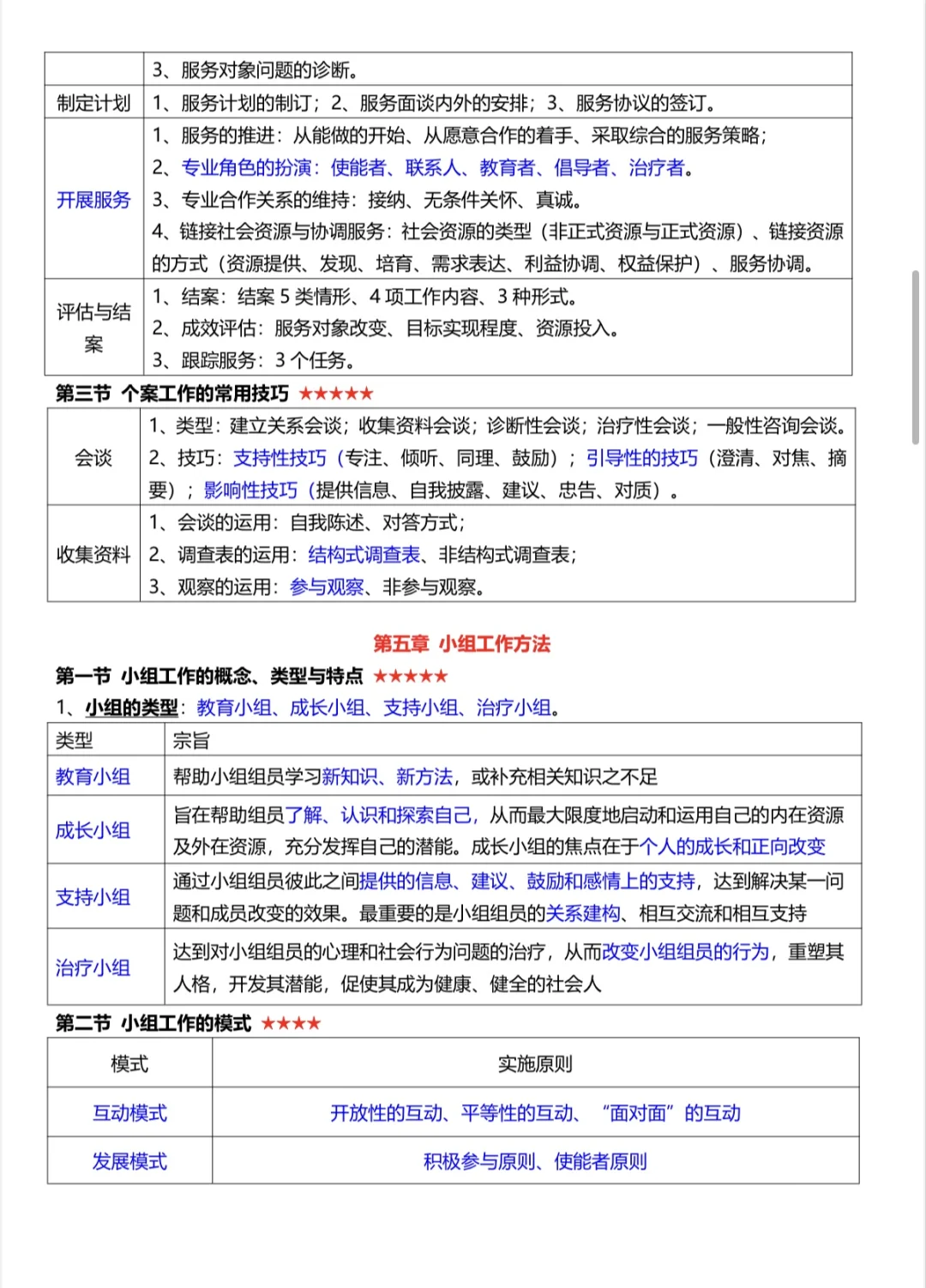
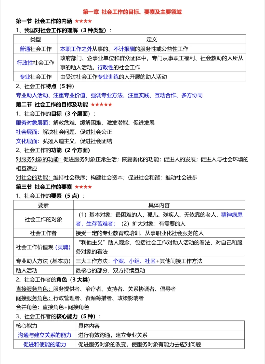
第一章到第五章资料!\n第一章:社会工作的内涵、选择及主要领域\n第二章:社会工作价值观与专业伦理\n第三章:人类行为与社会环境\n第四章:个案工作方法\n第五章:小组工作方法
#社工考试
#社工
#社区工作者考试
#社区工作者招聘
#企业人力资源管理师
#教育综合知识
#初级
#笔记
#笔记分享
#初级社工考试
#初级社工资料
上一篇:
福建农大金山学院招导员20名,待遇不错!
上一篇:
中国人寿2026校园招聘开启,文化宣传岗上线
热门文章
有点恶心,中国融通秋招笔试临时新通知
给明天参加招商银行笔试的人一个作弊小技巧
上海公安辅警考试,姐过啦,就用了20天
乌鲁木齐姐妹看过来!社区工会岗招8人!
江都区“乡村振兴好青年”招62人!
国家能源笔试经验分享(回忆)
北部战区空军医院笔试难不难?
中国银行下周笔试
鄂尔多斯城投招92人!这些笔试资料背完稳过
26农行秋招笔试保大争小(邪修版)
最新文章
编制!广东实验中学招教职工104人!
广东事业单位又招312啦
🔊 山东美术馆招人啦!快进来看备考方向!
2026年国家能源答疑贴
速看!2025年永州冷水滩区事业单位招33人
给周日参加招商银行笔试的人一个作弊小技巧
给高校青椒提高抬头率支个招:玩梗互动
25郑州高新区社区工作者,这次是真的放水啊
25嘉兴市嘉善县国企招人啦!笔试考什么?
提醒一下,去参加盘锦市工会的人
推荐阅读
有点恶心,中国融通秋招笔试临时新通知
给明天参加招商银行笔试的人一个作弊小技巧
上海公安辅警考试,姐过啦,就用了20天
乌鲁木齐姐妹看过来!社区工会岗招8人!
江都区“乡村振兴好青年”招62人!
国家能源笔试经验分享(回忆)
北部战区空军医院笔试难不难?
中国银行下周笔试
鄂尔多斯城投招92人!这些笔试资料背完稳过
26农行秋招笔试保大争小(邪修版)
编制!广东实验中学招教职工104人!
皖ICP备20008326号-9
| QQ:859242200 | 地址:江苏省宜兴市人力资源产业园 | 电话:13295639219 |
首页
搜索
留言
预订电话