手机导航
网站首页
工作
招聘
岗位
猎头
急聘
人才
新员工入职必签文件清单✨✨
发布时间:2025-09-23 08:56:03
新员工入职必签文件清单✨✨
建议HR人手一份,非常齐全,均可编辑!\n
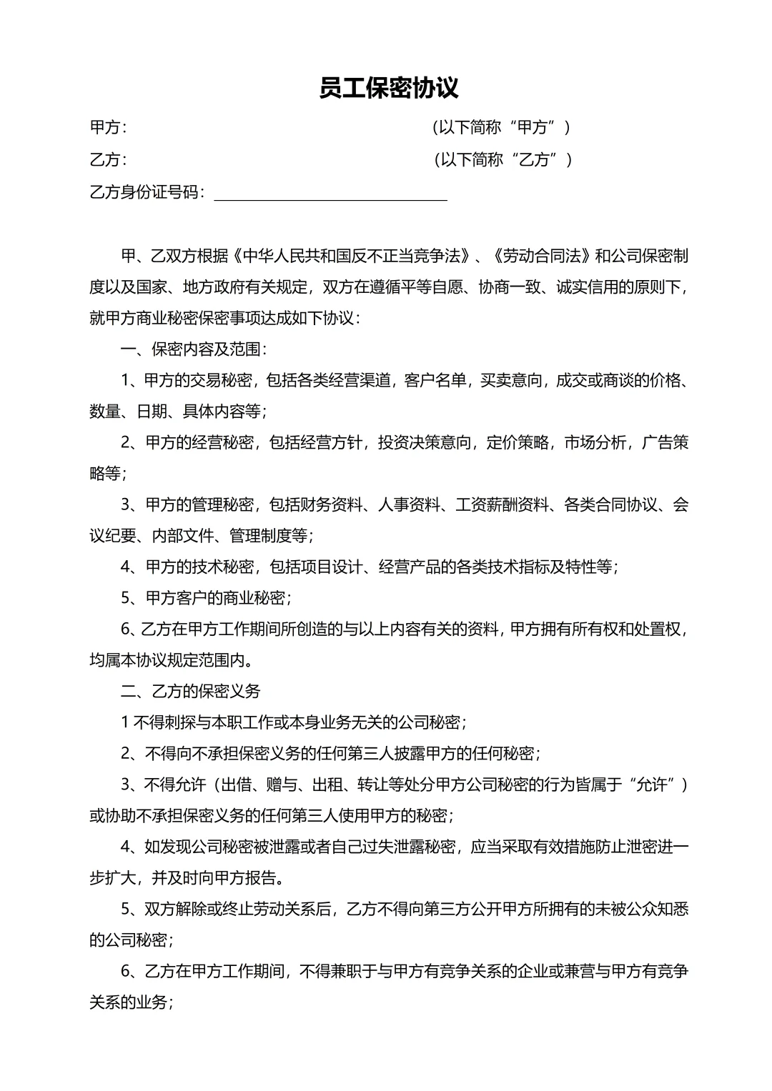
员工入职登记表\n
员工入职承诺书\n
员工试用期考核标准确认书\n
薪资确认书\n
入职通知书\n
员工保密协议...\n
#HR
#HR人力资源
#hr
#人事资料
#人力资源
#人事
#hr干货
#hr日常
#人事管理
#人事行政
上一篇:
陕西省级人才计划拟入选名单公示
上一篇:
工艺工程师储备岗
热门文章
湖北大数据集团招人 月7000+双休 速投!
双休不加班宝藏央国企—南充
姐妹们!谁懂啊!上班地点直接在国家体育场
研究所招人啦,年入20+,八险二金
苏州这些央国企也太香了 都是招满即止 速投
中核集团招人了!!月5000+、上六休三
国企直签岗位真的能安排吗
节前济南秋招的招人力度我真的羡慕了!
外资银行招人啦!!
不允许还有人错过山西秋招!
最新文章
合肥秋招!🎉🎉🎉
26届秋招|国企岗位大爆发
真的没人对国企感兴趣嘛?
秋招野路子,用BOSS刷出隐藏岗
武汉天河机场招人 月7500+专科起报 速投
国企人来说说
央国企有必要报班辅导吗
想考央国企需要报线上的指导班吗
央国企就业指导班有没有必要报啊
考虑了很久,最后决定考央国企
推荐阅读
🔥神仙岗位|允许我带薪打游戏的公司是真
QA、QC、QE区别,一张图看懂❗
吉林省兵器集团招人‼️好岗🎉投就中~
公司组织结构及各岗位职责
番禺市桥,招人啦招人啦!
村级后备干部的日常
这是挂了吗?🙉🙉
重庆场!
秋招第十二挂-零跑汽车
莱芜人才聚集计划
长鑫存储设备
皖ICP备20008326号-9
| QQ:859242200 | 地址:江苏省宜兴市人力资源产业园 | 电话:13295639219 |
首页
搜索
留言
预订电话