手机导航
网站首页
工作
招聘
岗位
猎头
急聘
人才
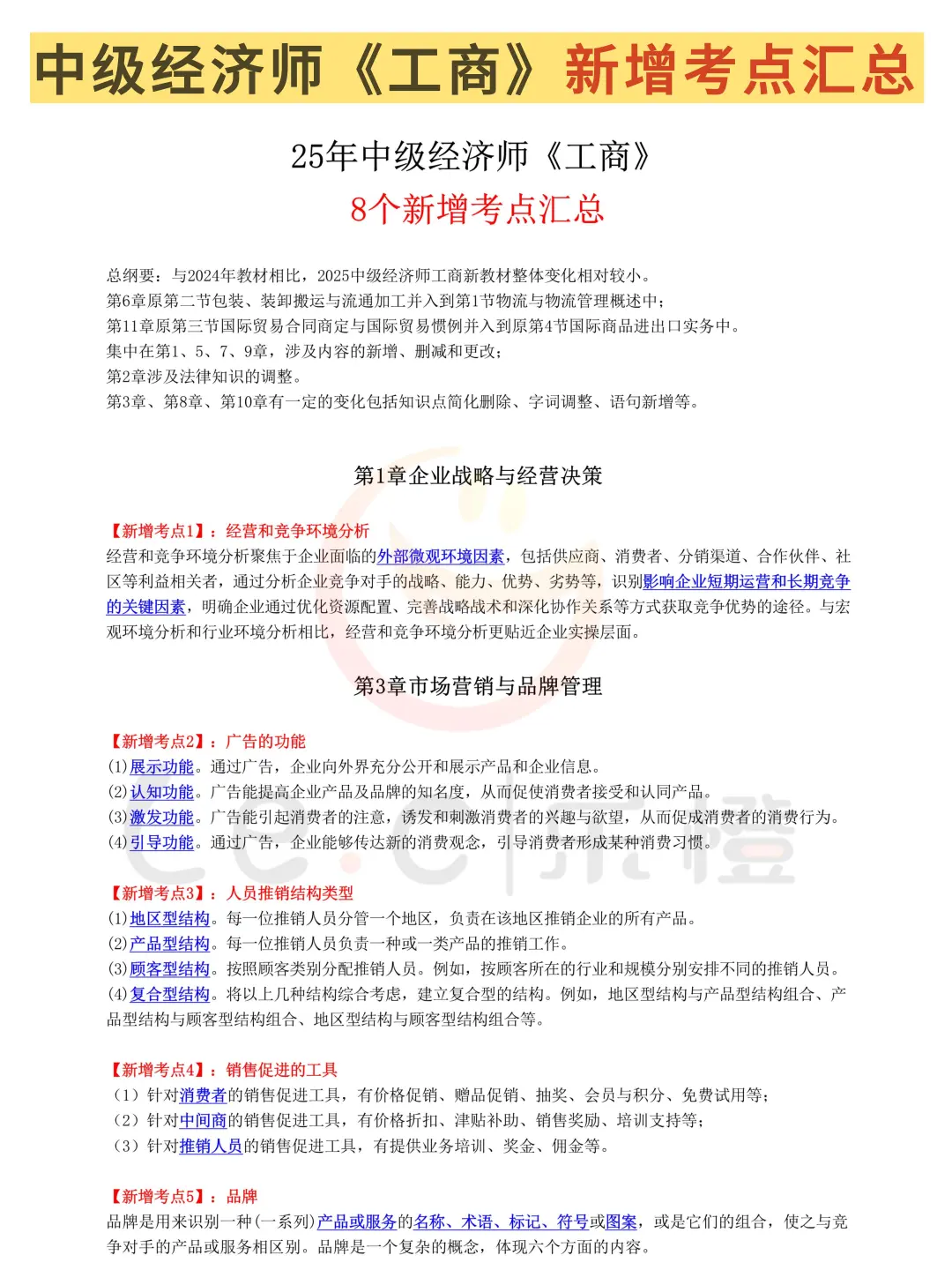
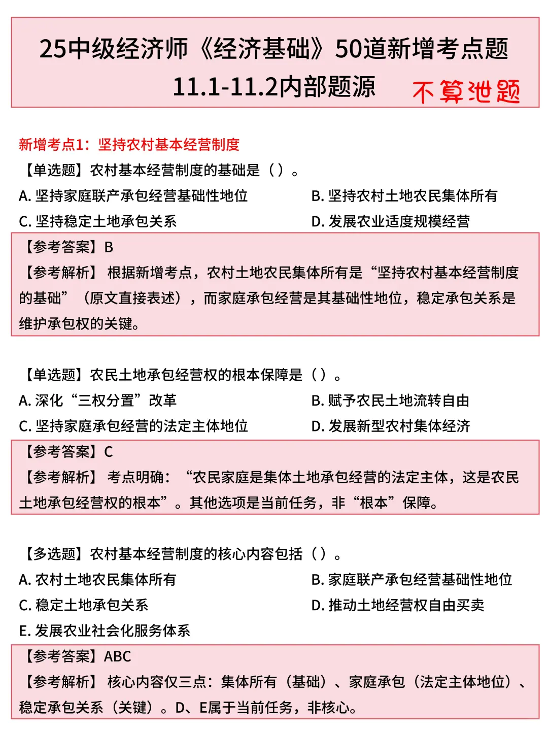
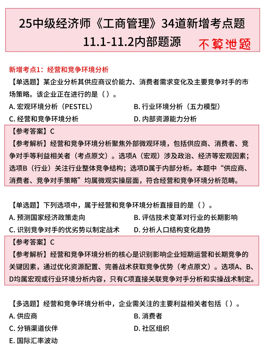
离中级经济师仅剩60天,新增考点题范围已出
发布时间:2025-09-23 08:35:30
离中级经济师仅剩60天,新增考点题范围已出
#中级经济师
#中级经济师备考
#中级经济师人力资源
#25中级经济师
#中级经济师新增考点
#中级经济师新大纲
#中级经济师备考
#中级经济师备考资料
#中级经济师基础
#中级经济师新增考点预测题
上一篇:
嘉定区储备人才笔试
上一篇:
武汉小而美公司
热门文章
央企直通车
农业交流群
校招储备干部岗位浅谈
无锡值得去的头部企业
奉贤储备人才!快报
华南农业大学动物医院院长公开招聘公告
现在开始备考央国企来得及吗?
4月30日 农村空心化
珠海市2025年度选聘干部队伍储备人才公告
央国企真的比公务员好进吗
最新文章
钦州钦南区招聘村“两委”干部后备人才1100人
农业种植群曝光!亩产增30%的种植秘密基地
公集交团直签(文职)
山东农业大学2025年公开招聘辅导员3人
福州大学生保障住房“人才储备中心”
BOSS直聘的正确打开方式之一
农民中、高级职称申报通知
开个贴说一些去年 选调➕储备人才➕市考➕国考
纳雍县农业农村局特聘农技员招募公告
央企直签办公室文员岗!急,投就中
推荐阅读
央企直通车
农业交流群
无锡值得去的头部企业
华南农业大学动物医院院长公开招聘公告
现在开始备考央国企来得及吗?
4月30日 农村空心化
央国企真的比公务员好进吗
农业种植群曝光!亩产增30%的种植秘密基地
公集交团直签(文职)
山东农业大学2025年公开招聘辅导员3人
BOSS直聘的正确打开方式之一
皖ICP备20008326号-9
| QQ:859242200 | 地址:江苏省宜兴市人力资源产业园 | 电话:13295639219 |
首页
搜索
留言
预订电话