【笔试籽料】天津经开区管委会招授薪20人

发布时间:2025-09-19 09:49:47   

【笔试籽料】天津经开区管委会招授薪20人

【笔试籽料】天津经开区管委会招授薪20人

【笔试籽料】天津经开区管委会招授薪20人

【笔试籽料】天津经开区管委会招授薪20人

【笔试籽料】天津经开区管委会招授薪20人

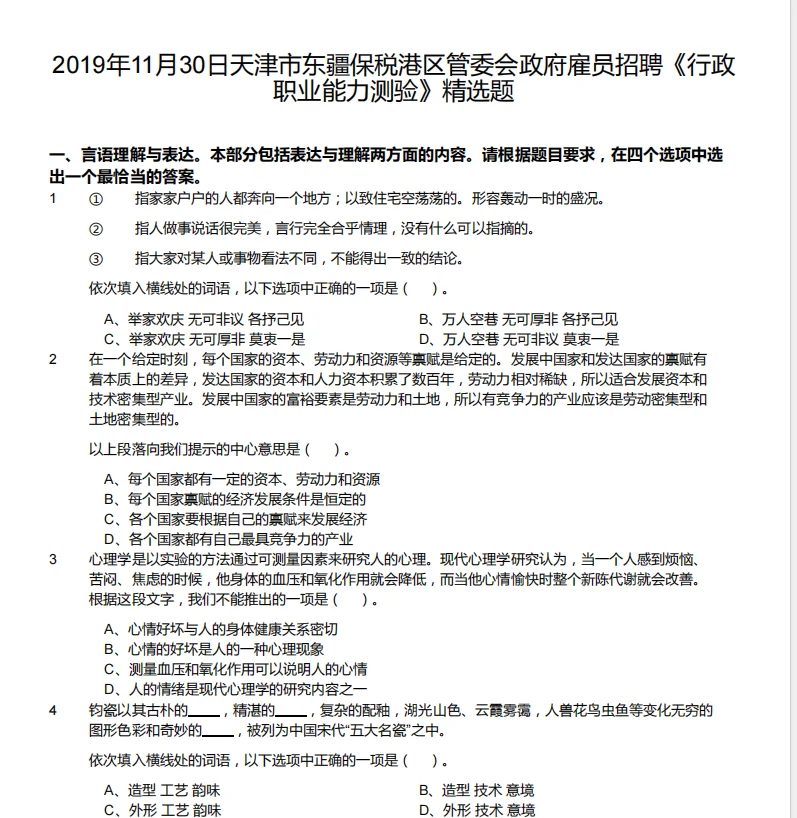
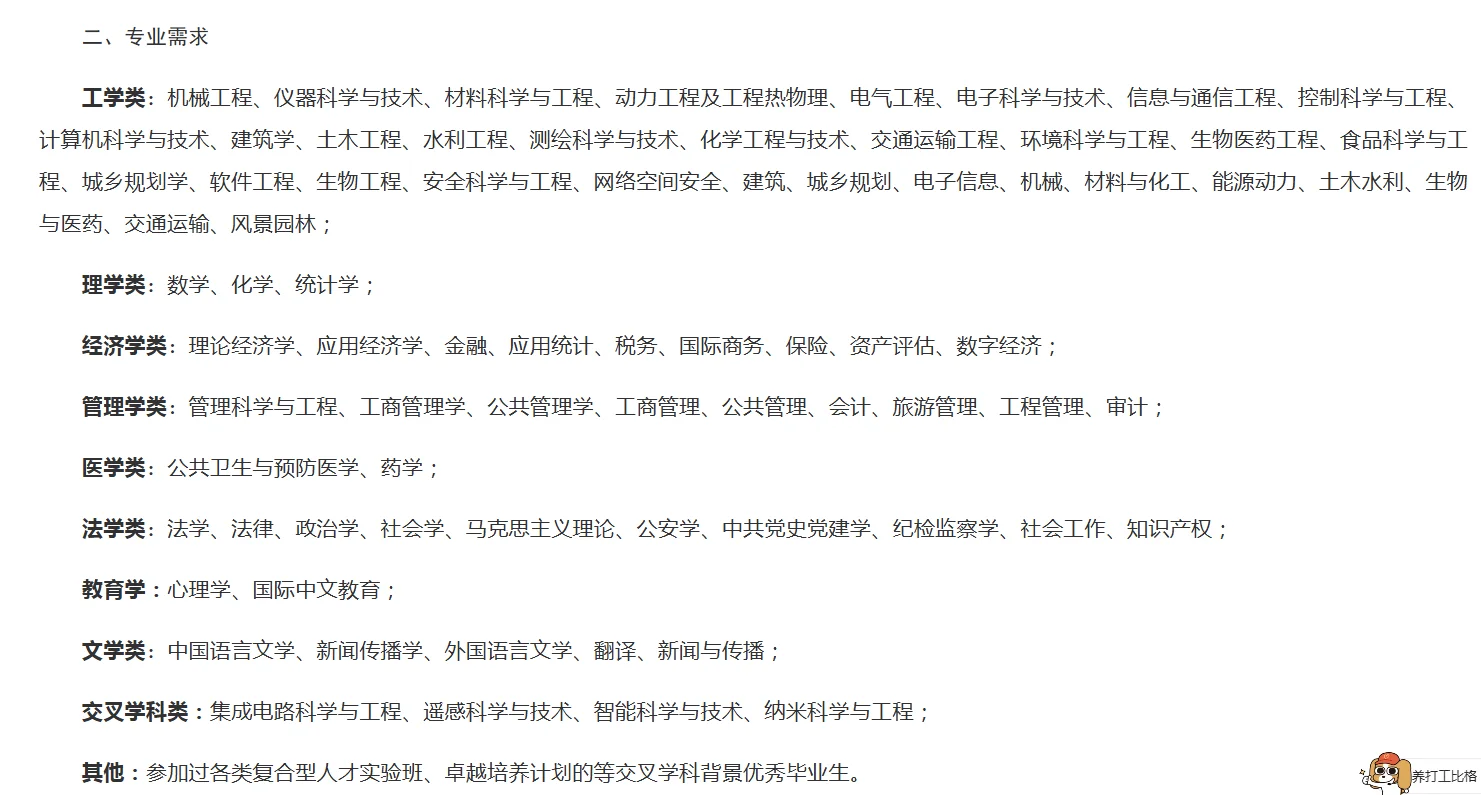
①计划招录20名天津经开区管委会授薪员额干部,面向国内“双一流”建设高校2026届在校应届优秀毕业生,要求具有研究生及以上学历,并须于2026年7月31日前取得最高学历及学位证书。\n②本次招聘按以下流程进行:高校宣传(9月)—网申投递(9月)—比选初筛和资格审核(9月)—线上笔试(10月)—第一轮面试(10月)—心理素质测验(10月)—第二轮面试(11月)—体检考察(11月)—签订就协议(11月)—正式入职聘任。\n \n③ 天津滨海新区五大功能区 天津经济技术开发区、天津港保税区、天津东疆综合保税区、天津高新区、中心生态城 之前都招录过政府雇员,采用“劳务派遣”的用工形式,稳定性没问题。劳务派遣人员满足一定条件,参加内部选拔和转为授薪人员,与管委会直签,稳定性提升,待遇也会大幅提升。\n \n④待遇:据学员反馈,授薪人员年薪🉑达30+,很值得考!\n⑤笔试内容之前都考的行测申论\n \n⑥目前已知会在 中央财经大学和中国政法大学宣讲\n#天津国企单位 #泰达 #天津经开区管委会 #天津泰达 #天津管委会 #天津经济技术开发区 #天津管委会雇员 #雇员 #天津滨海 #天津滨海

上一篇:石家庄铁道大学2025二次选聘拟聘(第一批)

上一篇:有找工作的嘛,不加班,到点下班

ICP备20008326号-9  |   QQ:888888888  |  地址:地球村88号  |  电话:1888888888  |