BOSS直聘养号攻略:吸引优质候选人!

发布时间:2025-09-17 08:23:57   

BOSS直聘养号攻略:吸引优质候选人!

BOSS直聘养号攻略:吸引优质候选人!

BOSS直聘养号攻略:吸引优质候选人!

BOSS直聘养号攻略:吸引优质候选人!

BOSS直聘养号攻略:吸引优质候选人!

BOSS直聘养号攻略:吸引优质候选人!

BOSS直聘养号攻略:吸引优质候选人!

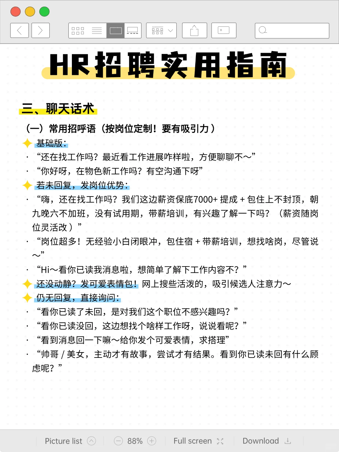
各位HR小伙伴注意啦!想要在BOSS直聘快速提升账号活跃度、吸引更多优质人才?\n这篇实用指南请收好,帮你轻松掌握平台流量玩法!\n·\n⏰把握黄金时段,主动出击\n每天早晨8-10点、晚上7-9点是求职者活跃高峰期!\n建议定时上线刷新岗位,优先向“最新活跃”的人才发送招呼。打招呼话术可以更具吸引力例如:“您好,刚刚看到您的简历,非常契合我们岗位,方便进一步沟通吗?” 有效提高回复率~\n·\n💡善用平台功能,提升曝光\n使用“高级筛选”快速锁定“一周内到岗+相关经验”的候选人,及时查看并标记合适简历\n建议每周更新3个旧职位,重新发布激活曝光\n另外,可多在“有了社区”参与互动,分享招聘经验,有助于提升账号权重!\n·\n👀优化沟通技巧,提升回复\n尽量在30秒内回复消息,适当使用表情符号有助于拉近距离\n如遇到已读未回的情况,可在一小时后补充福利信息:“您好,我们额外提供季度团建、六险二金等福利,欢迎了解更多!” 用优势吸引对方回复\n·\n按以上方法操作,人才主动来袭不是梦!\nBOSS直聘提供海量人才库+智能推荐机制,助你招聘过程更高效\n👉快点击下方链接,心仪人才正在向你招手~\n#BOSS直聘 #招聘攻略 #hr干货 #人才招聘 #招聘技巧

上一篇:冲!鱼泡直聘白领招聘有新玩法冲!鱼泡直聘

上一篇:鱼泡直聘招白领,免费两年

皖ICP备20008326号-9  |   QQ:859242200  |  地址:江苏省宜兴市人力资源产业园  |  电话:13295639219  |