手机导航
网站首页
工作
招聘
岗位
猎头
急聘
人才
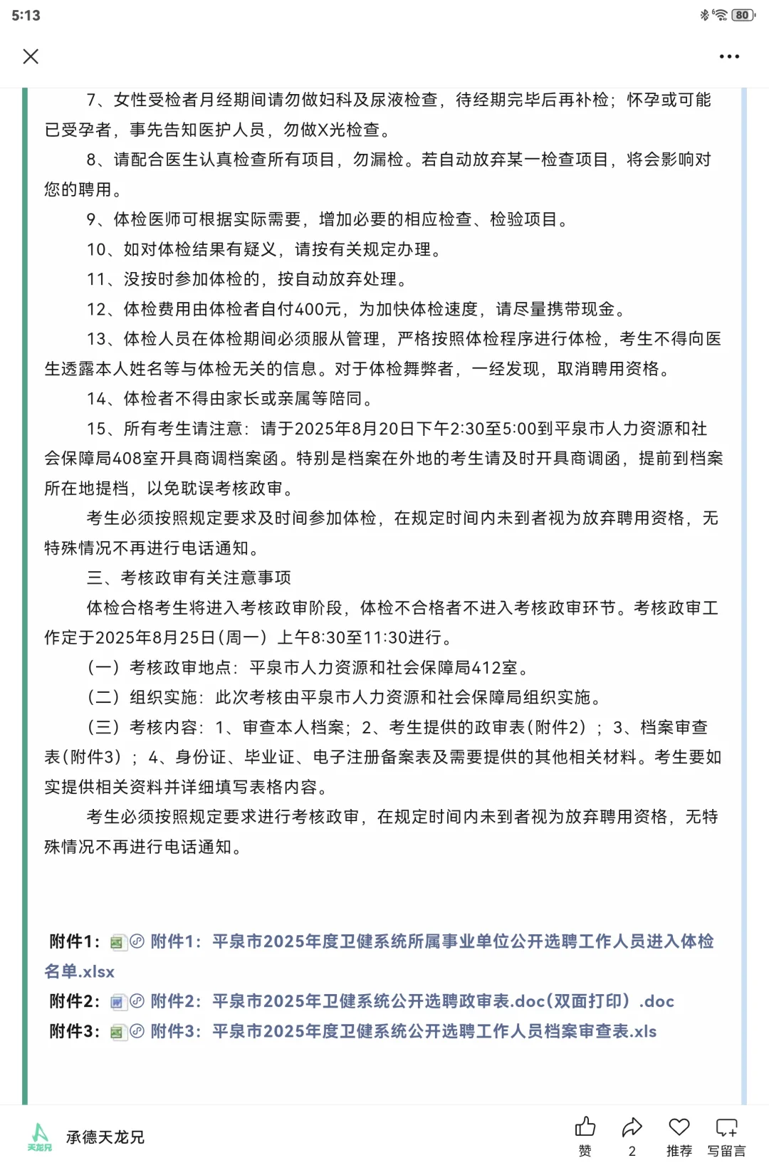
2025平泉市卫健系统选聘总成绩体检政审通知
发布时间:2025-08-22 13:21:39
2025平泉市卫健系统选聘总成绩体检政审通知
2025年度平泉市卫健系统所属事业单位公开【选聘】工作人员总成绩查询、体检及政审有关注意事项的通知
#承德天龙兄
#平泉选聘
#平泉事业编选聘
#平泉市卫健系统
#平泉
#平泉医疗
上一篇:
海南公办专科招聘15人,硕士可报!
上一篇:
219人/永济市2025年度事业单位拟聘人员
热门文章
最近帮老家亲戚对接了个厂区工作,突然想到
特勤招聘、长沙特勤招聘、长沙特勤招聘
山西劳务派遣教师招聘【今日报名情况】
分享一个免费的江浙沪求职信息渠道
2025山东遴选省直gwy拟任职名单
八月份有没有愿意来烟草局的同学啊
8月14日护理编制招聘信息(卫健委血站校医
25福建法院书记员!我要曝光这个宝藏方法!
云南省曲靖农业学校公开招聘编外人员
2026中国电信集团秋招开始了【8月25日报名
最新文章
好消息:考上省直了
创业启动资金怎么省?2025注册费避坑清单
山西国际商务职业学院招聘40人!
河北这是暴了个大的
8.30福建书记员,专业知识题已出!
人民医院,大专🉑安置❗
甘肃省平凉市灵台县西屯镇考聘大学生村文书
外省博士去zzu值得吗
2025年公开竞聘岗位公示表(初中小学幼儿)
告别博士求职焦虑|恭喜姐妹顺利上岸啦!
推荐阅读
最近帮老家亲戚对接了个厂区工作,突然想到
特勤招聘、长沙特勤招聘、长沙特勤招聘
山西劳务派遣教师招聘【今日报名情况】
分享一个免费的江浙沪求职信息渠道
2025山东遴选省直gwy拟任职名单
八月份有没有愿意来烟草局的同学啊
8月14日护理编制招聘信息(卫健委血站校医
25福建法院书记员!我要曝光这个宝藏方法!
云南省曲靖农业学校公开招聘编外人员
2026中国电信集团秋招开始了【8月25日报名
好消息:考上省直了
皖ICP备20008326号-9
| QQ:859242200 | 地址:江苏省宜兴市人力资源产业园 | 电话:13295639219 |
首页
搜索
留言
预订电话