手机导航
网站首页
工作
招聘
岗位
猎头
急聘
人才
强烈推荐丨人才储备方案全流程
发布时间:2025-08-21 05:39:17
强烈推荐丨人才储备方案全流程
这样的情形每个HR都曾遇见:\n中坚骨干突然提出离职甚至跳槽,市场上同类人才难觅;\n招来的人却无法完全匹配岗位要求,接手不了工作......\n
人才流失的速度快过离职速度,外聘仿佛饮鸩止渴,只有做好企业内部的人才储备,才能在激烈的市场竞争中站稳脚跟。\n
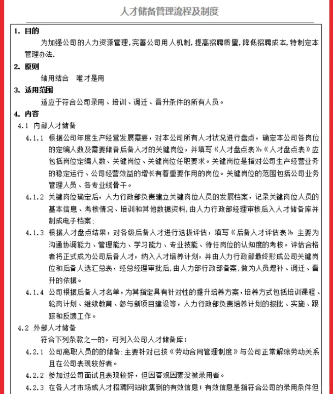
今天给大家share的是人才储备机制全流程资料,包含人才储备知识+人才梯队培养PPT+人才储备制度+人才储备计划+人才储备方案+人才储备表单实用工具包。手把手教你做好人才储备工作!\n \n
关注+评论【求分享】思资哦~\n \n
#职场干货
#hr资料包
#人力资源
#人才储备
#企业人才储备
#企业人才储备培养
上一篇:
字节跳动校招内推
上一篇:
#极简人力资源:组织盘点
热门文章
25事业编工资表,65档晋升全解析
小众简单好待遇央国企——晋州市
获聘即入编、600+新岗位开
正式发布!获聘入编!广东事业单位招156人
招录15226人!广东省事业单位招聘公告!
特岗教师招聘公告
获聘入编!广东省招518人!事业单位多地有
提醒一下 甘肃总工会社工报名的人
机会来了!省机关事业单位招聘30人
获聘入编!广东招245人!
最新文章
好机会来啦!广东多家事业单位公开招聘
获聘入编!不限专业!广东招409+人!
考编上岸
编制!广东省事业单位引进16人
河北省某事业单位带编直推
石家庄手机券抢到了
求订婚跟拍!备婚日期1️⃣
江西省厅属大专笔试内容复习1
南岸求内推工作
求租长安干净一室
推荐阅读
邯郸道也有啦
人事空缺1位
推一条招聘
张北招聘!找工作的来
黄岛区招聘人事搭子🥳底薪4000 大小周
中国民航大学外院人才招聘启事
干货分享|让人眼前一亮的招聘文案来啦!
北京大兴招一名学过工程资料的朋友
人才招聘方案
人力资源体系搭建方案
有合肥一起找工作的姐妹嘛
皖ICP备20008326号-9
| QQ:859242200 | 地址:江苏省宜兴市人力资源产业园 | 电话:13295639219 |
首页
搜索
留言
预订电话