.png)
.png)
.png)
.png)
按照乌审旗2021年公开招聘留置看护警务辅助人员考试的相关程序,现将通过资格复审的考生进行体能测试有关事宜通知如下:
一、测试时间
2021年12月10日上午8:30-12:00;考生上午8时前入场,进行身份核验,8:30开始测试,开考后30分钟未到场的,视为自动放弃。
二、测试地点
乌审旗第一中学体育馆及操场,考生需提前熟悉考场位置,规划好出行方式及路线。
三、参加体能测试人员
经资格复审合格的考生均可参加体能测试,名单详见乌审旗2021年公开招聘留置看护警务辅助人员进入体能测试人员名单(附件1)。通过资格复审的考生需要携带本人身份证和《报名登记表》,现场出示本人48小时内核酸检测报告、新冠健康码(当日更新)、鼠疫防控健康码(当日更新)以及行程码(当日更新)绿码,且经体温监测合格的(佩戴口罩)参加体能测评,否则不予测评。因个人原因在规定时间范围内不能参加体能测试的考生,视为体能测试不合格,取消继续考试资格。
对参加体能测试的考生因体能测试不合格、规定时间内不参加体能测试等情况致使体能测试名额出现空缺的,按照笔试总成绩从高到低依次递补(笔试成绩须达到最低合格分数线),并对递补人员进行二次资格复审。
体能测试递补工作采取电话方式进行通知,通知递补时间为2021年12月10日(体能测试当日)上午8:40—上午12:30,考生须保持通讯畅通,一天内三次无法联系到本人的,视为本人自愿放弃递补资格。递补考生需携带12月4日发布的《关于乌审旗2021年度公开招聘留置看护警务辅助人员笔试成绩及相关事宜的公告》中要求的所有资料及本人48小时以内核酸检测报告。
四、体能测试项目及标准
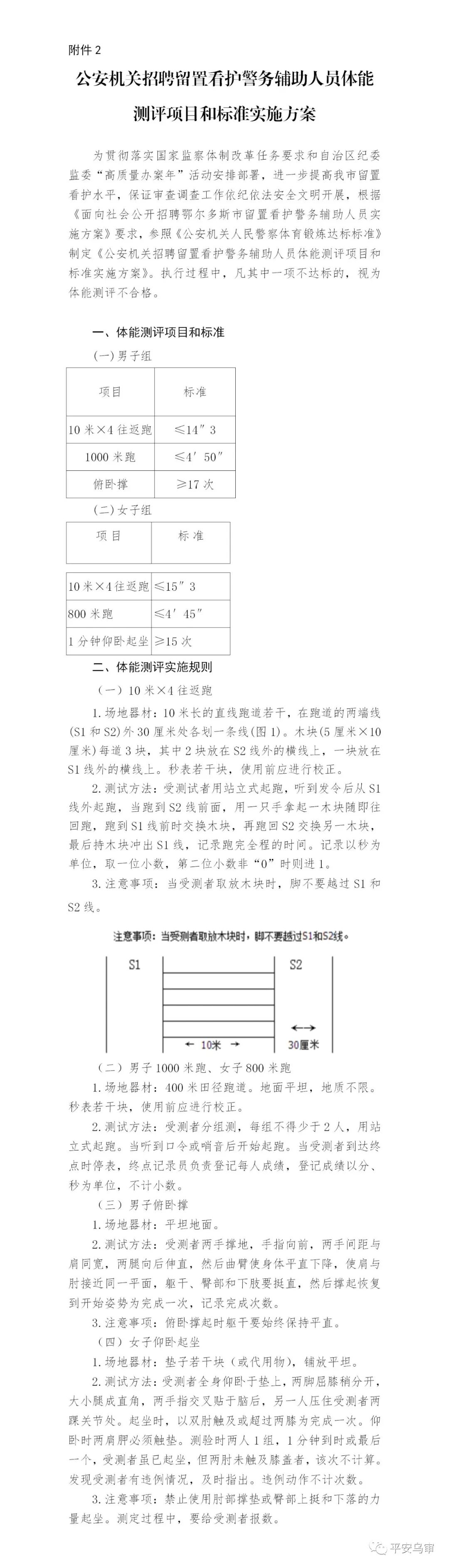
按照《公安机关招聘留置看护警务辅助人员体能测评项目和标准实施方案》(附件2)的标准执行,测试项目分为10米×4往返跑、男子1000米跑、男子俯卧撑,其中男子俯卧撑和10米×4往返跑各三次机会。体能测试凡其中一项不达标的,视为体能测试不合格。
五、疫情防控要求
1.体能测试期间,疫情防控工作按照11月19日发布的《鄂尔多斯市2021年度公开招聘留置看护警务辅助人员考试防疫告知书》中相关要求执行,请考生仔细阅读并提前做好准备。其中,有国(境)外旅居史人员按自治区有关规定执行,具体请登录内蒙古自治区人民政府官网查看疫情防控最新要求。
2.受疫情影响,请考生近期不要前往疫情风险等级为中、高风险地区;减少出行、聚集等有传染风险的活动。随时关注本人工作生活居住地及鄂尔多斯市新冠肺炎疫情防控有关通知、通告、公告,并严格按要求执行。
3.请考生注意做好自我健康管理,以免影响考试。因不符合健康要求或疫情防控要求等而导致不能参加考试的,后果由考生自行承担。
4.受新冠肺炎疫情影响,体能测试可能因疫情防控工作需要作出调整,请考生随时关注乌审旗人力资源和社会保障局(微信号:乌审人社)和乌审旗公安局微信公众号(微信名:平安乌审),及时获取相关信息。
六、其他注意事项
1.考生进入考场禁止携带通讯设备,测试期间一经发现,取消考试资格。
2.本次体能测试属于剧烈运动,具有一定风险性。考生因个人身体等原因无法坚持体能测试的,应及时主动放弃,确保自身安全。患有心脏病、高血压、肝功能异常等疾病的,以及处于妊娠期等不适合剧烈运动的考生,如故意隐瞒身体情况而发生意外的,后果由考生承担。
3.参加体能测试的考生根据体能测试项目和要求,准备必要的运动服装和运动鞋。在测试前做好准备活动,注意安全,以免发生意外。
4.参加体能测试的考生须自觉听从工作人员引导,排队依次入场。
5.本次体能测试未尽事宜及遇有天气等特殊情况影响考试的,由招聘工作领导小组研究决定并及时通知。
6.咨询电话
0477-7593015(工作日上午8:30—12:00,下午14:30—17:30)。
乌审旗公安局
2021年12月8日
附件1:乌审旗2021年公开招聘留置看护警务辅助人员进入体能测试人员名单

附件2:《公安机关招聘留置看护警务辅助人员体能测评项目和 标准实施方案》

来源:乌审旗公安局
.png)
.png)
.png)
.png)
.png)