招聘骗局:福利待遇好,面试前线上试岗








最近在找工作突然收到一个短信,说我简历通过了问我邮箱地址是什么,然后约面试,当时虽然感觉疑惑不明白为什么有我简历没我邮箱(简历中有邮箱),但因为最近着急找工作,就回复了邮箱。
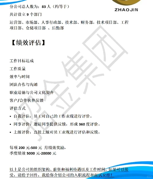
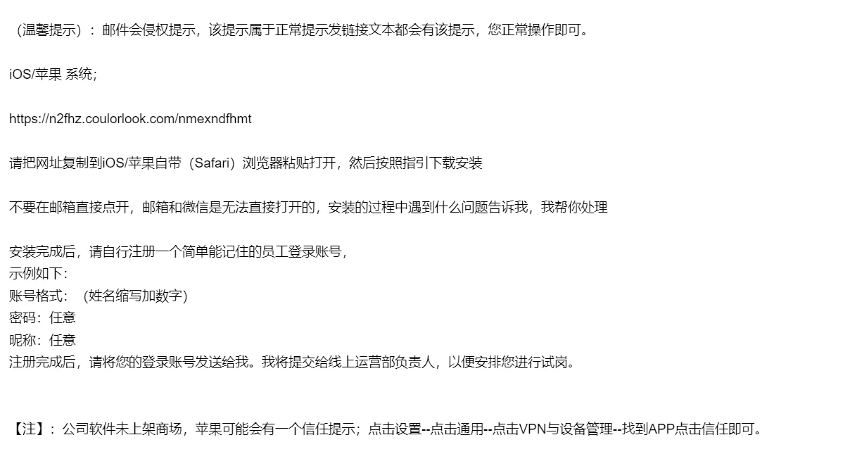
然后就收到自称hr的人和我沟通。以下是骗子给我提供的信息,说面试通过前不要去公司看啥的。因为本人运气一向不是很好,也自认为不会有这种好事会降临到我身上。同时和其他hr沟通,他们都不知道这是什么情况。所以大概率明白是骗子了,就想看骗子有啥套路,就一直聊。最后让我注册所谓的内部办公软件(拿了一个格式化后的手机没有任何东西,防止窃取信息),具体大家看图片。骗子准备的很充分,你要什么资料他都能提供给你,大家要仔细辨认啊。感觉是电诈记得报警哦!