
根据事业单位公开招聘有关规定,结合市属事业单位岗位空缺情况和工作需要,2024年度青岛市文化和旅游局所属部分事业单位公开招聘艺术、音乐类工作人员7名(详见附件1《2024年度青岛市文化和旅游局所属部分事业单位公开招聘艺术、音乐类工作人员岗位表》,以下简称《岗位汇总表》),现将有关事项公告如下:
(一)具有中华人民共和国国籍;
(二)初级专业技术岗位年龄应在40周岁以下(1983年5月以后出生),中级专业技术岗位年龄应在45周岁以下(1978年5月以后出生);
(三)遵守宪法和法律;
(四)具有良好的道德品行和适应岗位的身体条件、心理素质;
(五)具有招聘岗位要求的专业或技能条件;
(六)具备招聘岗位所需的其他条件;
(七)法律、法规规定的其他条件。
定向、委培毕业生报考,须征得定向、委培单位同意。
现役军人,在读的非应届毕业生,不得应聘。
因犯罪受过刑事处罚的人员,被开除中国共产党党籍的人员,被开除公职的人员,被依法列为失信联合惩戒对象的人员, 被记入事业单位公开招聘应聘人员诚信档案库且记录期限未满的人员,以及有法律法规规定不得聘用为事业单位工作人员的其他情形的人员不得应聘。
应聘人员不得报考有《事业单位人事管理回避规定》(人社部规〔2019〕1号)中应回避情形的岗位。
香港和澳门居民中的中国公民可应聘符合条件的岗位。
取得祖国大陆全日制普通高校学历的台湾学生和取得祖国大陆认可学历的其他台湾居民,可应聘符合条件的岗位。
高校毕业生在校期间的社会实践、实习、兼职等不作为工作经历。工作经历年限按足年足月累计,工作年限计算截至2024年5月。
普通高校2024年应届毕业生,符合教育部办公厅《关于统筹全日制和非全日制研究生管理工作的通知》(教研厅〔2016〕2号)和《教育部办公厅等五部门关于进一步做好非全日制研究生就业工作的通知》(教研厅函〔2019〕1号)规定自2016年12月1日后录取且2024年毕业的非全日制研究生,与国(境)内普通高校2024年应届毕业生同期毕业的留学回国人员的学历、学位证书,应于2024年7月31日以前取得。
报名采取统一时间、网上报名、网上初审方式进行。
报名时间:2024年6月4日09:00—6月6日16:00
初审时间:2024年6月4日10:00—6月7日16:00
报名时间及报名审核反馈时间以邮箱内报名及审核反馈时间为准,其他时间不予受理。
具体办法:
(一)岗位查询
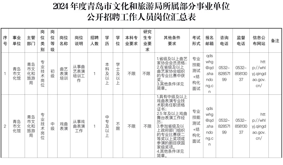
各招聘单位的具体岗位、招聘人数、资格条件等,详见《岗位汇总表》。
应聘人员在报名前,请仔细阅读招聘简章及有关政策规定,确认符合拟报考岗位的条件后再进行网上报名。应聘人员对招聘岗位要求的专业、学历、学位、回避情形以及其他资格条件等信息需要咨询时,请直接与招聘单位联系。招聘单位的咨询电话可以通过《岗位汇总表》查询。
(二)网上报名
报名人员可登陆青岛市人力资源和社会保障局官网
(http://hrss.qingdao.gov.cn)、
青岛市文化和旅游局官网
(http://whlyj.qingdao.gov.cn/)
下载并填写《2024年度青岛市文化和旅游局所属部分事业单位公开招聘艺术、音乐类工作人员报名表》(见附件2,以下简称“《报名表》”),
将《报名表》电子版、身份证、近期2寸免冠彩色照片、学历学位证、《教育部学历证书电子备案表》(学信网,
http://www.chsi.com.cn/
可查询认证)、学位认证报告(中国学位与研究生教育信息网,
http://www.cdgdc.edu.cn/
可查询认证)、党员证明材料、相关工作经历证明、专业技术职务资格证书等证明材料扫描件(或拍照图片),以及其他能证明本人素质能力的材料电子版,打包压缩后以“应聘岗位+本人姓名+联系方式”命名,在报名时间内发送至招聘单位报名邮箱。发送邮件后请电话应聘单位进行确认。
应聘人员必须使用有效身份证件进行报名和考试,应聘人员的姓名、身份证号码等个人信息必须真实一致,报名与考试时使用的身份证件必须一致。因提交报名申请材料不准确、不完整、不符合要求,影响网上报名的,由应聘人员本人承担相应后果。应聘人员的申请材料、信息不实或者不符合报名条件的,一经查实,即取消报考资格。对伪造、变造有关证件、材料、信息,骗取考试资格的,将按照事业单位考试录用违纪违规的有关规定处理。应聘人员在应聘期间的表现,将作为公开招聘考察的重要内容之一。
根据应聘人员网上提交的报名资料,对应聘人员进行资格初审,并以邮件形式反馈初审结果。应聘人员对报名初审结果持有异议,可在2024年6月6日17:00前向招聘单位咨询电话反映,同时提供相关的证明材料,未在规定时间内反映或提供相关材料的(以电子邮件时间为准),视为对初审结果无异议。
报名结束后,对最终确定的报考人数达不到开考比例(1:3)的岗位,原则上取消录取计划。在青岛市文化和旅游局、招聘单位官网予以公布。
资格审查贯穿招聘工作的全过程。由青岛市文化和旅游局会同招聘单位组织通过资格初审人员进行资格审查,资格审查采取现场审查有关资料的方式进行。具体时间地点另行通知。未在规定时间内参加资格复查的人员,视为自动放弃面试资格。资格审查结束后,对通过资格审查的应聘人员发放面试通知单。
现场资格审查时须提交以下材料:
1.报名表;
2.有效身份证件;
3.符合报名条件的毕业证、学位证、《教育部学历证书电子备案表》、学位认证报告及复印件等材料;
4.获奖证书;
5.单位同意报考证明。在职人员需提交有用人权限部门或单位出具的同意应聘介绍信。定向、委培毕业生需提交定向、委培单位同意应聘的证明;
6.与报名表同底版的2寸近期免冠彩色照片两张。
以上材料请按顺序装订成册,证件、证书等材料现场审查后原件退回,复印件留存。经审查不具备报考条件的,取消其应聘资格。
考试采用先专业技能测试,再进行结构化面试的方式进行。主要考查应聘人员岗位所需的综合素质、专业知识应用、岗位专业(业务)能力水平以及潜能。专业技能测试后按1:3的比例确定人选进入面试,达不到规定比例的按实有人数进入面试。
1.专业技能测试。主要考查应聘人员岗位所需的综合素质、专业知识应用、岗位专业(业务)能力水平以及潜能。专业技能测试成绩满分按100分计算,设置最低分数线60分。专业技能测试时间地点另行通知。
2.面试。采取结构化面试的方式进行,主要测评考生的综合素质或岗位技能水平及专业知识应用等方面能力。每位考生面试时间为10分钟,其中备考5分钟,面试答题5分钟,需在规定时限内完成。面试成绩采取百分制计分,计算到小数点后两位数,尾数四舍五入。面试成绩满分按100分计算,设置最低分数线60分。对专业技能测试或面试成绩未达到最低分数线的考生,不予进入考察和体检。面试时间地点另行通知,以面试通知单为准。
3.成绩核算。按专业技能测试成绩与面试成绩40%:60%的比例计算应聘人员的总成绩,采用百分制计分,并精确到小数点后两位数,尾数四舍五入。总成绩相同的,按照面试成绩高低顺序排序。考试成绩在每个岗位或每场考试结束后当场向考生公布,并于当天在青岛市文化和旅游局官网公布。
根据考试总成绩排名,按1:2比例确定进入考察体检范围人员,先进行等额考察。考察坚持正确选人用人导向,坚持实事求是、客观公正,德才兼备、以德为先,事业为上、公道正派,以事择人、优中选适的原则,遵循突出政治标准、注重实绩能力的基本要求,全面考察、综合评价报考人员的政治思想、道德品质、能力素质、遵纪守法、廉洁自律等方面的情况以及学习工作和报考期间的表现,并对考察对象是否符合规定的报考资格条件,提供的报考信息和相关材料是否真实、准确等进行资格复审,对考察对象的档案按照山东省从严管理干部档案的有关规定进行严格审核、调查、处理。落实好干部标准,突出政治标准,对不符合报考资格条件的,不予聘用。考察结果作为确定拟聘用人员的重要依据之一。
对考察合格人员,按招聘人数1:1的比例确定进入体检范围人选。体检一般应在县级以上综合性医院进行,体检标准和项目参照公务员录用体检通用标准及操作手册执行,国家另有规定的从其规定。对按规定需要复检的,不得在原体检医院进行,复检只能进行1次,结果以复检结论为准。
应聘人员未按规定时间、地点参加体检的,视为放弃。对放弃或考察体检不合格造成的空缺,可从进入同一岗位考察体检范围的人员中依次等额递补。
对考试、考察、体检合格的人员,在青岛市文化和旅游局官网面向社会公示拟聘用人员名单,公示期为7个工作日。公示期间有异议的,招聘单位(主管部门)按照有关规定调查处理,作出结论。公示期间,拟聘用人员放弃拟聘资格或者公示结果影响聘用的,可从进入考察体检范围的人选中依次等额递补,并进行公示。公示期满后不再递补。公示期满,对没有问题或者反映问题不影响聘用的,由招聘单位(主管部门)提出聘用意见,按照管理权限报市事业单位人事综合管理部门办理备案手续。对反映问题影响聘用并查实的,不予聘用。符合聘用条件的,发放《事业单位招聘人员通知书》,双方按规定签订聘用合同,确立人事关系。受聘人员按规定实行试用期制度。聘用合同的签订和执行按《青岛市事业单位人员聘用办法》的有关规定执行。
(一)公开招聘将实行全程监督,工作人员和应聘人员要严格按照招聘简章及有关政策规定执行,如有弄虚作假、徇私舞弊等违反公开招聘考试纪律的行为,一经查实,将按照《事业单位公开招聘违纪违规行为处理规定》(中华人民共和国人力资源和社会保障部令第35号)的有关规定严肃处理。
(二)应聘人员在报考期间,应及时了解相关网站发布的信息,因本人原因错过重要信息而影响考试、聘用的,责任自负。
(三)取消或核减计划、考试成绩、拟聘用人员名单等信息在青岛市文化和旅游官方网站
(http://whlyj.qingdao.gov.cn/)
予以公布。
咨询电话及报名邮箱:
青岛市文化馆:
0532-82857199;
qdswhg@qd.shandong.cn
青岛交响乐团:
0532-82897200;
qdjxyt@126.com
监督电话:
0532-85813037
请在工作日上午09:00-11:30,
下午13:30-16:30期间拨打以上电话。
本公告由招聘单位负责解释。
合作&投稿
邮箱:chnmusic@qq.com  
微信:chnmusiccn
