为贯彻人才强校战略,加快推动人才队伍建设。根据学校工作需要及学校高层次人才引进及管理办法,现面向社会公开招聘热爱高等教育事业,具备高校教师应有的基本素质、教育教学能力以及良好的学术道德、科研水平和社会服务能力等的高层次人才10名。
一、单位简介
四川财经职业学院隶属四川省财政厅,是经四川省人民政府批准、教育部备案的全日制公办普通高等职业院校,是一所以大数据与会计专业群为优势,以电子商务专业群、金融科技专业群、工商企业管理专业群为特色,以大数据技术专业群为支撑的省级示范性高职院校、优质高职院校和“双高计划”立项建设单位,是教育部现代学徒制试点单位、“一站式”学生社区综合管理模式建设自主试点高校和四川省职业本科首批试点院校之一,也是全国财经职业教育教学指导委员会委员单位、四川财经职业教育联盟牵头单位、四川省民族团结进步示范学校、四川省“三全育人”综合改革试点高校。
二、招聘对象
1.符合相关学科专业要求,具有博士研究生学历(学位)或高级专业技术职务或在行业与技术技能领域具有一定影响力的顶尖人才、领军人才、拔尖人才、专业(群)带头人、优秀中青年人才等(详见2024年公开招聘高层次人才引进待遇一览表)。
2.博士研究生年龄原则上不超过45周岁,即1979年1月1日及以后出生,2024年12月31日前取得研究生学历和博士学位的人才,特别优秀者可适当放宽年龄条件。具备正高级专业技术职务的人员年龄原则上不超过50周岁,即1974年1月1日及以后出生。
3.国外高校博士学位毕业生须通过教育部认证。
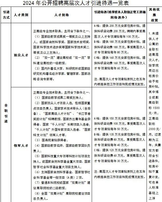
三、招聘岗位及待遇
详见《2024年公开招聘高层次人才岗位条件一览表》及《2024年公开招聘高层次人才引进待遇一览表》。
四、报名方式及时间
1.报名时间
自公告之日起至2024年12月31日24:00止。注:岗位招满后,该岗位自动取消,不再接受报名。
2.报名方式
采取邮箱投递报名的方式,不接受现场报名、电话报名及书面纸质材料报名等,邮箱地址:hr_scpcfe@163.com,邮件必须注明:高层次人才+应聘岗位+岗位代码+本人姓名。每人限报一个岗位。
3.报名提交资料
(1)填写《四川财经职业学院招聘高层次人才报名登记表》;
(2)学历学位证书、职称资格证书扫描件,获得的代表性论文著作、科研成果、重要奖励及有关荣誉证明材料扫描件。海外留学回国人员,需提供教育部留学服务中心出具的国(境)外学历学位认证书、留学回国人员证明及相关证明材料扫描件。
五、招聘程序
学校坚持德才兼备的用人标准,“公开、平等、竞争、择优”的招聘原则,面向社会,公开报名,统一考核,综合评定,择优聘用。结合报名情况采取动态组织资格审核、学术评审、面试、考核考察等工作,具体时间、地点及方式另行通知。
六、人员聘用
1.符合本次招聘条件且通过招聘程序的拟聘人员,享受相应人才类型的待遇(详见高层次人才引进待遇表)。
2.高层次人才可采取事业编制聘用管理或年薪制聘用管理。
3.全职引进高层次人才具有的专业技术职务按学校职称评审办法进行确认或转评。
七、特别提示
1.人才应满足所列的基本资格条件,学校根据应聘者的学术背景,立足学科专业发展需求,结合岗位匹配度等情况,综合分析研判后,确定最终引进层次。
2.经学校确定的拟录人选,协助解决引进人才配偶工作及子女入学等相关事宜。
3.应聘者应确保联系方式正确、畅通,本人填报的所有信息必须真实、准确,如有不符或弄虚作假或学术不端的,一律取消报名资格或拟录、录用资格。
八、联系方式
全职引进咨询电话: 028-84642015 何老师 高老师
纪检监察办公室电话:028-84672073 杨老师 刘老师
学校地址:成都市龙泉驿区驿都西路4111号
邮编:610101
学校官网:http://www.scpcfe.cn/




识别下方二维码下载附件
