.png)
.png)

滴!小宇又来准时打卡啦!
今天还是给大家推荐政企单位的招聘信息!

☑光明区机关单位招社区专职工作者100人
☑坪山区消防救援大队招工作人员41人
各位求职者们,把握就业机会啦!
都是事业单位、国有企业!赶紧来看!

为了宝们能更加及时了解政企单位招聘信息
特地给大家安排上专门的群聊哦!
有需要的宝赶紧加入下方群聊啦~
【ps:本群仅发布政企单位招聘信息】


招聘岗位详情:
深圳市光明区2023年4月公开招聘社区专职工作者100名,从事社区基层党建、公共管理和服务工作,详细岗位要求见下方图片:

(点击图片放大上下滑动查看)
报名时间:
4月8日9:00至4月17日16:00
报名入口:
http://gmczrl.ikaowu.com/
小编有话说:
因微信无法直接跳转报名链接,可以点击下方名片在【本地宝深圳招聘】公众号上,回复【光明事业单位】关键词,即可直达报名入口



招聘岗位详情:
深圳市坪山区消防救援大队面向社会公开招收41名消防工作人员。详细岗位要求见下方图片:

(点击图片放大查看)
招聘条件:
1.具有中华人民共和国国籍;
2.遵守中华人民共和国宪法和法律法规;
3.拥护中国共产党领导和社会主义制度;
4.具有良好的政治素质和道德品行;
5.具有适应岗位要求的身体条件;
6.志愿从事消防事业相关工作;
7.消防专干年龄不超过45周岁,须持有全日制本科及以上学历证书、一级注册消防工程师证书,部队复退军人、国家综合性消防救援队伍退出人员可视情放宽年龄;巡查人员年龄不超过35周岁,须持有全日制大专及以上学历证书,持有二级注册消防工程师证书或中级及以上消防设施操作员证书者优先。
报名时间:
4月8日至4月22日17:00。
报名网址:
https://biaodan.info/web/formview/642b8f96fc918f510f85833e
小编有话说:
因微信无法直接跳转报名链接,可以在【本地宝深圳招聘】公众号上,回复【消防】关键词,即可直达报名入口及附件下载入口


招聘岗位详情:

(点击图片放大查看)
报名时间:截止至2023年4月30日
报名入口:扫描下方二维码投递简历



招聘性质:校园招聘
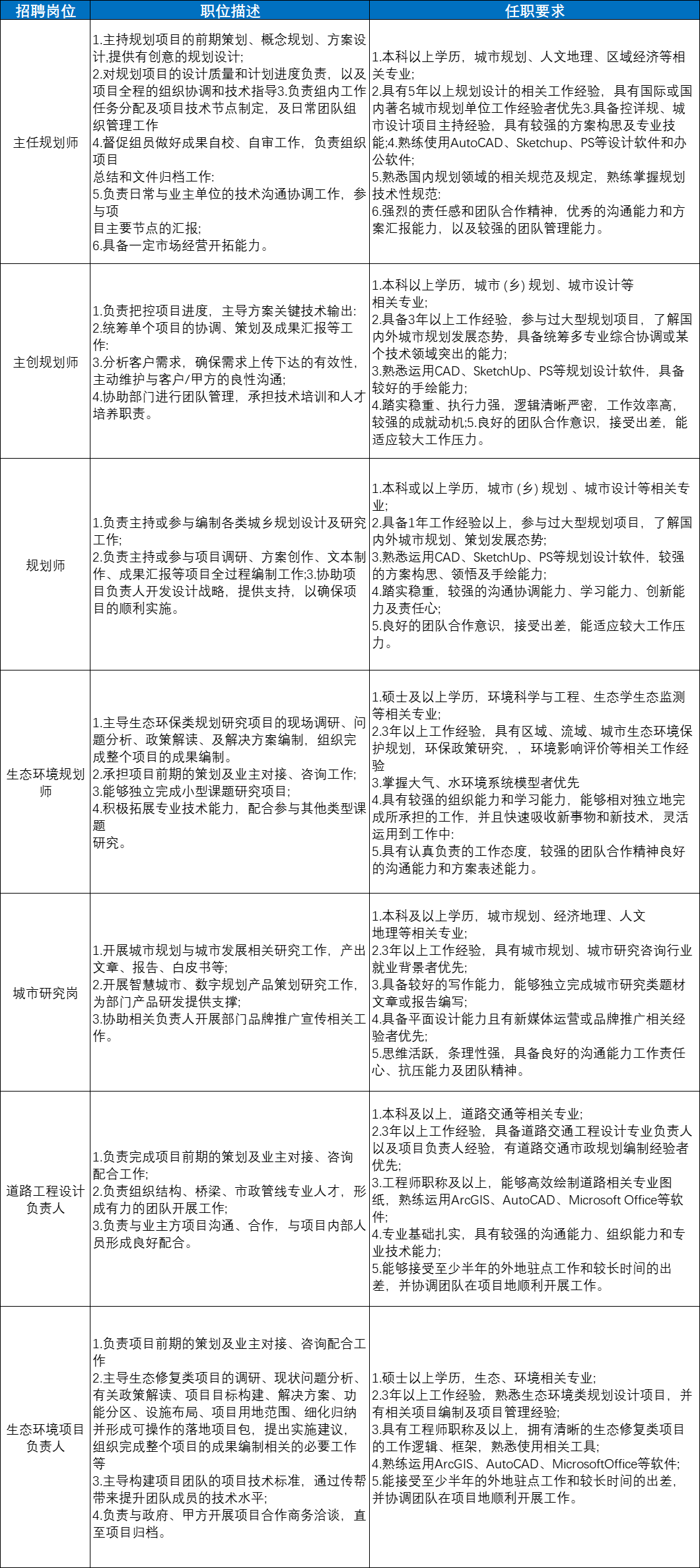
招聘岗位详情:

(点击图片放大查看)
报名时间:
4月12日—4月23日,逾期不再受理。
报名入口:
http://www.haorizi.cn
小编有话说:
因微信无法直接跳转报名链接,可以在【本地宝深圳招聘】公众号上,回复【烟草】关键词,即可直达报名入口及附件下载入口
怎么第一时间了解招聘信息
.png)
.png)
.png)