.png)
.png)
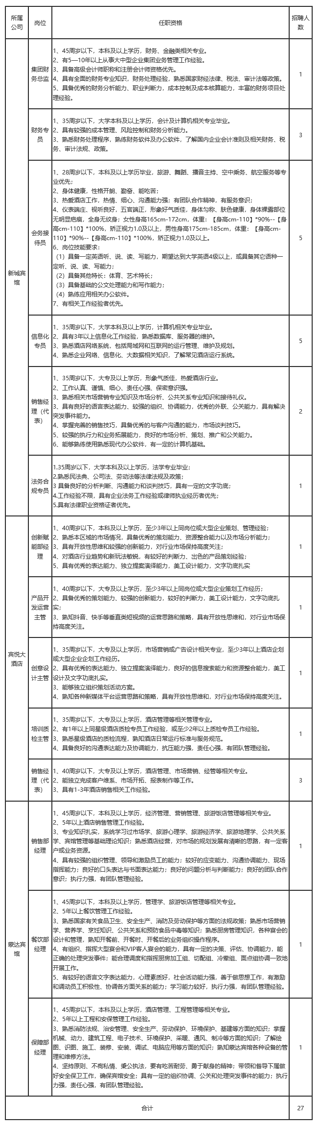
内蒙古新城宾馆集团是自治区政治、经济、文化活动的重要场所,是内蒙古自治区第一家五星级酒店。建馆以来,始终担负着接待党和国家领导人、外国元首以及各界重要宾客的任务。现集团旗下拥有星级酒店4家,公务用车公司1家,对外委托管理酒店2家,是自治区优化国有资产配置,打造整合旅游饭店资源的平台。
根据集团化运营的发展要求和提升专业服务质量的需要,内蒙古新城宾馆集团面向社会公开招聘工作人员27名,有关事项公告如下:
一、招聘岗位
(一)新城宾馆
1、集团财务总监1名;
2、财务专员3名;
3、会务接待员5名;
4、信息化专员5名;
5、销售经理(代表)2名;
6、法务合规专员1名。
(二)宾悦大酒店
1、创新赋能部经理1名;
2、产品开发运营主管1名;
3、创意设计主管1名;
4、培训质检主管1名;
5、销售经理(代表)3名。
(三)蒙达宾馆
销售部经理1名;
餐饮部经理1名;
保障部经理1名。
二、基本条件
(一)素质要求:有较好的政治素质和个人修养,遵纪守法,诚实守信,具有良好的团结协作精神;
(二)身心健康,能适应岗位工作需要;
(三)具有与职位要求相适应的学历、学位、专业及专业技术能力等条件;
(四)具备招考职位要求的其他资格条件。
三、任职条件
详见附件《内蒙古新城宾馆集团2023年社会公开招聘工作人员岗位表》。
四、报名办法
(一)报名截止时间
2023年4月11日17:00。
(二)报名步骤
凡符合岗位条件要求并有意报考的应聘者,点击下方报名系统,按要求填写信息,上传相关应聘材料进行报名,每位应聘者只能申请1个岗位,报名与考试时使用本人有效居民身份证必须一致。
需上传资料包括:
1、个人近期免冠白底照片;
2、毕业证及学信网学历在线验证报告;
3、招聘岗位要求的其他相关证书。
上传资料不全者将不予进行资格审核。
五、招聘程序
本次公开招聘工作各环节由我公司委托第三方内蒙古金安达人力资源服务有限责任公司统一组织,按照网上报名、资格审查、笔试、面试、体检等程序进行。在任何环节弄虚作假者,一经查实,即取消考试资格或录用资格。
(一)网上报名
凡有意应聘我公司并符合条件的人员均可报名,经网上系统对所有报名人员进行初步筛选,由第三方对照招聘条件按照一定比例择优筛选。具体考试时间、地点通过报名网站易招网公告或短信等方式进行通知,没有进入初试的报名人员不再另行通知。
(二)笔试、面试
通过初步筛选人员,第三方将择日组织笔试,笔试结束后按照一定比例进入面试环节。
(三)体检
拟进入体检环节人员将在报名网站易招网上公布。
六、其他事宜
(一)诚实守信。报名人员要本着诚实守信的原则,对本人提供的各项信息的真实性负责。我公司对应聘人员信息严格保密,有关材料复印件、照片恕不退还。
有以下情形之一的,我公司将取消应聘者招聘录用资格,录用后有权解除劳动合同。
1.伪造、涂改学历学位及相关资格证书、获奖证明的;
2.在应聘过程中作弊的;
3.应予取消资格的其他情形。
(二)我公司有权调整招聘岗位和数量,录用人员需服从工作单位和岗位分配,对不服从分配者,我公司有权取消其录用资格。
(三)我公司不举办也不委托任何机构举办考试辅导等事宜,考生谨防上当受骗。
(四)招聘工作的有关进程及结果,将通过报名网站易招网(http://www.ez12333.com)和微信公众号“内蒙古人才网易招”发布公告,或通过短信和电话进行通知,请随时予以关注,并确保通讯方式畅通。如应聘人员未在规定时间内完成有关程序,视同弃权,我单位不承担任何责任。
七、咨询及监督电话
报名咨询电话:15598097662;
(咨询时间:09:00-11:30,14:30-17:30);
监督电话:0471-6660935。
附件:内蒙古新城宾馆集团2023年社会公开招聘工作人员岗位表

.png)
.png)
.png)