当前位置:首页>东北>官方发布:劳务派遣合规用工指引(2024.2)

官方发布:劳务派遣合规用工指引(2024.2)

  • 2025-11-16 18:33:51

京津冀劳务派遣合规用工指引

为推进京津冀协同发展战略实施,进一步优化营商环境, 促进京津冀地区劳务派遣市场协同有序健康发展,完善劳务派遣领域治理体系,逐步规范劳务派遣用工行为,引导劳务派遣单位依法依规开展劳务派遣经营活动、用工单位依法依规使用被派遣劳动者,维护被派遣劳动者合法权益,根据《中华人民共和国劳动合同法》《中华人民共和国劳动合同法实施条例》 《劳务派遣暂行规定》 《劳务派遣行政许可实施办法》 《关于进一步规范劳务派遣工作的意见》等有关规定,结合京津冀地区实际,制定劳务派遣合规用工指引,供劳务派遣单位和用工单位参考。

一、劳务派遣单位

(一)依法取得《劳务派遣经营许可证》

经营劳务派遣业务,应当向所在地许可机关申请行政许可。未经许可,任何单位和个人不得经营劳务派遣业务。

重点提示:

1.未经许可,擅自经营劳务派遣业务的,由人力资源和 社会保障行政部门责令停止违法行为,没收违法所得,并处违法所得的一倍以上五倍以下罚款;没有违法所得的,可以处以五万元以下罚款。

2.不得隐瞒真实情况或者提交虚假材料取得经营劳务派遣业务资质。

3.劳务派遣单位的《劳务派遣经营许可证》,应当妥善保管,不得涂改、倒卖、出租、出借或者以其他形式非法转让,否则将会被处以一万元以下罚款,情节严重的,处以一万元以上三万元以下罚款。

(二)申请经营劳务派遣业务应当具备的条件

申请经营劳务派遣业务,应当具备以下条件:1.注册资本不少于人民币二百万元;2.有与开展业务相适应的固定的经营场所和设施;3.有符合法律、行政法规规定的劳务派遣管理制度;4.法律、行政法规规定的其他条件。

重点提示:

1.根据《国务院关于印发注册资本登记制度改革方案的通知》 (国发〔2014〕7 号)有关要求, 申请经营劳务派遣业务的注册资本二百万元是实缴资本而非认缴资本。因此,在申请《劳务派遣经营许可证》时,需提交实缴不少于二百万元注册资本的验资报告等证明。

2. 申请人应按登记的注册资本缴足资本金,实缴资本已达到二百万元但注册资本与实缴资本不符的,行政许可机关将不予许可。申请人应按登记的注册资本缴足资本金,或依法向公司登记机关申请减少注册资本的变更登记后,再申请办理劳务派遣行政许可。

3.《中华人民共和国公司法》规定:公司的发起人、股东在公司成立后,抽逃其出资的,由公司登记机关责令改正,处以所抽逃出资金额百分之五以上百分之十五以下的罚款。

4.劳务派遣单位应规范经营,需具备固定的经营场所、与业务相适应的办公面积、办公设施设备、信息管理系统、劳务派遣管理制度等,并建议配备人力资源管理、劳动关系协调等方面的专业人员。

(三)《劳务派遣经营许可证》的变更、延续

有下列情形之一的,劳务派遣单位应当向许可机关提出变更或延续申请:1.劳务派遣单位名称、住所、法定代表人或者注册资本等改变的;2.劳务派遣单位分立、合并后继续存续,其名称、住所、法定代表人或者注册资本等改变的;3.劳务派遣行政许可有效期届满,劳务派遣单位需要延续行政许可有效期的。

重点提示:

劳务派遣单位分立、合并后设立新公司的,或者劳务派遣单位逾期提出延续行政许可的书面申请的,应当重新申请劳务派遣行政许可。

(四)不予延续行政许可期限的情形

劳务派遣单位有下列情形之一的,许可机关应当作出不予延续书面决定:1.逾期不提交劳务派遣经营情况报告或者提交虚假劳务派遣经营情况报告,经责令改正,拒不改正的;2. 违反劳动保障法律法规,在一个行政许可期限内受到二次以上行政处罚的。

重点提示:

劳务派遣单位应当在劳务派遣行政许可期限届满 60 日前 向许可机关提出延续申请,并提交3年以来的基本经营情况,否则许可机关将不予延续。

(五)年度劳务派遣经营情况报告

劳务派遣单位应当于每年3月31日前如实向人力资源社会保障行政部门提交上一年度劳务派遣经营情况报告,报告事项包括:1.经营情况以及上年度财务审计报告;2.被派遣劳动者人数以及订立劳动合同、参加工会的情况;3. 向被派遣劳动者支付劳动报酬的情况;4.被派遣劳动者参加社会保险、缴纳社会保险费的况;5.被派遣劳动者派往的用工单位、派遣数量、派遣期限、用工岗位的情况;6.与用工单位订立的劳务派遣协议情况以及用工单位履行法定义务的情况;7.设立子公司、分公司等情况。

重点提示:

1.人力资源社会保障行政部门对劳务派遣单位提交的年度经营情况报告进行核验和监督,并将核验结果和监督情况载入企业信用记录。

2.劳务派遣单位设立的子公司或者分公司,应当向办理许可或者备案手续的人力资源社会保障行政部门提交上一年度劳务派遣经营情况报告。

(六)劳动合同的订立

劳务派遣单位招用被派遣劳动者,在与被派遣劳动者订立劳动合同时,需注意以下几点:1.与被派遣劳动者应当订立二年以上的固定期限书面劳动合同;2.不得以非全日制用工形式招用被派遣劳动者;3.可以依法与被派遣劳动者约定试用期,但与同一被派遣劳动者只能约定一次试用期;4.应当将劳务派遣协议的内容告知被派遣劳动者;5.不得向被派遣劳动者收取费用。

重点提示:

劳务派遣单位招用被派遣劳动者后,应当及时与其订立书面劳动合同。

(七)劳动合同的必备条款

劳务派遣单位与被派遣劳动者订立的劳动合同,应载明以下事项:1.劳务派遣单位的名称、住所和法定代表人或者主要负责人;2.被派遣劳动者的姓名、住址和居民身份证或者其他有效身份证件号码;3.劳动合同期限;4.工作内容和工作地点;5.工作时间和休息休假;6.劳动报酬;7.社会保险;8.劳动保护、劳动条件和职业危害防护;9.被派遣劳动者的用工单位;10.派遣期限;11.工作岗位;12.法律、法规规定应当纳入劳动合同的其他事项。

重点提示:

上述必备条款中,被派遣劳动者的用工单位、派遣期限和工作岗位等规定项目,容易遗漏,需要劳务派遣单位注意。

(八)劳务派遣单位对被派遣劳动者应当履行的义务

1.告知方面:如实告知被派遣劳动者工作内容、工作条件、 工作地点、职业危害、安全生产状况、劳动报酬、应遵守的规章制度、劳务派遣协议内容,以及被派遣劳动者要求了解的其他情况等。

2.培训方面:建立培训制度,对被派遣劳动者进行上岗知识、安全教育等培训。

3.报酬支付方面:按照国家规定和劳务派遣协议约定,依法支付被派遣劳动者的劳动报酬和相关待遇。

4.社会保障方面:按照国家规定和劳务派遣协议约定,依法为被派遣劳动者缴纳社会保险费,并办理社会保险相关手续;对被派遣劳动者在用工单位因工作遭受事故伤害的,依法申请工伤认定。

5.督促责任方面:督促用工单位依法为被派遣劳动者提供劳动保护和劳动安全卫生条件。

6.协助处理和提供证明、材料方面:协助处理被派遣劳动者与用工单位的纠纷;在被派遣劳动者申请进行职业病诊断、鉴定时,提供被派遣劳动者职业病诊断、鉴定所需的其他材料;依法出具解除或终止劳动合同的证明。

重点提示:

1.用人单位按照《劳务派遣暂行规定》第十二条退回被派遣劳动者,被派遣劳动者在无工作期间,劳务派遣单位应当按照不低于所在地人民政府规定的最低工资标准,向其按月支付报酬。

2.跨地区派遣劳动者的,应当在用工单位所在地为被派遣劳动者参加社会保险,按照规定缴纳社会保险费,并执行当地的劳动标准。

(九)劳动合同的解除

1.协商一致:双方协商一致的,可以解除劳动合同。

2.劳务派遣单位单方提出:劳务派遣单位单方提出的,可分三种情况,即:因劳动者的原因导致劳动合同解除的;因劳 务派遣单位的原因导致劳动合同解除的;因用工单位退回的原因导致劳动合同解除的。

因劳动者的原因导致劳动合同解除的,主要包括: ①被派遣劳动者在试用期间被证明不符合录用条件的;②被派遣劳动者严重违反劳务派遣单位的规章制度的;③被派遣劳动者严重失职,营私舞弊,给劳务派遣单位造成重大损害的;④被派遣劳动者同时与其他用人单位建立劳动关系,对完成本单位的工作任务造成严重影响,或者经劳务派遣单位提出,拒不改正 的;⑤被派遣劳动者以欺诈、胁迫的手段或者乘人之危,使劳务派遣单位在违背真实意思的情况下订立或者变更劳动合同的;⑥被派遣劳动者被依法追究刑事责任的;⑦被派遣劳动者 患病或者非因工负伤,在规定的医疗期满后不能从事原工作,也不能从事由劳务派遣单位另行安排的工作的;⑧被派遣劳动者不能胜任工作,经过培训或者调整工作岗位,仍不能胜任工作的。

因劳务派遣单位的原因导致劳动合同解除的,主要包括①劳动合同订立时所依据的客观情况发生重大变化,致使劳动合同无法履行,经劳务派遣单位与被派遣劳动者协商,未能就变更劳动合同内容达成协议的;②劳务派遣单位依照企业破产法规定进行重整的;③劳务派遣单位生产经营发生严重困难的;④劳务派遣单位转产、重大技术革新或者经营方式调整,经变更劳动合同后,仍需裁减人员的;⑤其他因劳动合同订立时所依据的客观经济情况发生重大变化,致使劳动合同无法履行的。

因用工单位退回的原因导致劳动合同解除的,劳务派遣单位重新派遣时维持或提高劳动合同约定条件,被派遣劳动者不同意的。

3.被派遣劳动者单方提出:①被派遣劳动者提前三十日以书面形式通知劳务派遣单位的;②被派遣劳动者在试用期内 提前三日通知劳务派遣单位的;③用工单位未按规定提供劳动 保护或者劳动条件的;④用人单位未及时足额支付劳动报酬的;⑤用人单位未依法为劳动者缴纳社会保险费的;⑥用人单位的规章制度违反法律、法规的规定,损害劳动者权益的;⑦ 用人单位以欺诈、胁迫的手段或者乘人之危,使对方在违背真 实意思的情况下订立或者变更劳动合同,致使劳动合同无效 的;⑧用人单位在劳动合同中免除自己的法定责任、排除劳动者权利的;⑨用人单位违反法律、行政法规强制性规定的;⑩ 用人单位以暴力、威胁或者非法限制人身自由的手段强迫劳动者劳动的;⑪ 用人单位或用工单位违章指挥、强令冒险作业危及劳动者人身安全的;⑫ 被派遣劳动者被用工单位依法退回,劳务派遣单位重新派遣时降低劳动合同约定条件,被派遣劳动者不同意,但被派遣劳动者提出解除劳动合同的;⑬ 法律、行政法规规定被派遣劳动者可以解除劳动合同的其他情形。

重点提示:

劳务派遣单位行政许可有效期未延续或者《劳务派遣经营许可证》被撤销、吊销的,已经与被派遣劳动者依法订立的劳动合同,应当履行至期限届满;除经双方协商一致、被派遣劳动者同意解除劳动合同外,劳务派遣单位不得以此为理由与被派遣劳动者解除劳动合同。

(十)劳动合同的终止

有下列情形之一的,劳务派遣单位可以依法终止与被派遣劳动者的劳动合同:1 .劳动合同期满的;2.被派遣劳动者开始依法享受基本养老保险待遇的;3.被派遣劳动者达到法定退休年龄的;4.被派遣劳动者死亡,或者被人民法院宣告死亡或者宣告失踪的;5.劳务派遣单位被依法宣告破产、吊销营业执照、责令关闭、撤销、决定提前解散或者经营期限届满不再继续经营的;6.法律、行政法规规定的其他情形。

重点提示:

劳务派遣单位被依法宣告破产、吊销营业执照、责令关闭、 撤销、决定提前解散或者经营期限届满不再继续经营的,劳务派遣单位应当终止与被派遣劳动者的劳动合同,但劳务派遣单位和用工单位应协商妥善安置被派遣劳动者。

(十一)经济补偿

有下列情形之一的,劳务派遣单位应依法支付经济补偿:

1.协商一致解除劳动合同:劳务派遣单位提出并与被派遣劳动者协商一致解除劳动合同的。

2.被派遣劳动者提出解除劳动合同:①用人单位未按照劳动合同约定提供劳动保护或者劳动条件的;②用人单位未及时足额支付劳动报酬的;③用人单位未依法为劳动者缴纳社会保险费的;④用人单位的规章制度违反法律、法规的规定,损害劳动者权益的;⑤用人单位以欺诈、胁迫的手段或者乘人之危,使对方在违背真实意思的情况下订立或者变更劳动合同,致使劳动合同无效的;⑥用人单位在劳动合同中免除自己的法定责任、排除劳动者权利致使劳动合同无效的;⑦用人单位违反法律、行政法规强制性规定致使劳动合同无效的;⑧用人单位以暴力、威胁或者非法限制人身自由的手段强迫劳动者劳动的;⑨用人单位违章指挥、强令冒险作业危及劳动者人身安全的;⑩法律、行政法规规定被派遣劳动者可以解除劳动合同的其他情形。

3.劳务派遣单位提出解除劳动合同:①被派遣劳动者患病或者非因工负伤,在规定的医疗期满后不能从事原工作,也不能从事由用人单位另行安排的工作的;②被派遣劳动者不能胜任工作,经过培训或者调整工作岗位,仍不能胜任工作的;③ 劳动合同订立时所依据的客观情况发生重大变化,致使劳动合同无法履行,经务派遣单位与被派遣劳动者协商,未能就变更劳动合同内容达成协议的;④劳务派遣单位依照企业破产法规定进行重整,需裁减人员的;⑤劳务派遣单位因生产经营发生严重困难的;⑥劳务派遣单位转产、重大技术革新或者经营方式调整,经变更劳动合同后,仍需裁减人员的;⑦劳务派遣单位其他因劳动合同订立时所依据的客观经济情况发生重大变化,致使劳动合同无法履行的。

4.劳动合同终止:①劳动合同到期,除劳务派遣单位维持或者提高劳动合同约定条件续订劳动合同,被派遣劳动者不同意续订的情形外,劳务派遣单位终止固定期限劳动合同的;② 劳务派遣单位被依法宣告破产、吊销营业执照、责令关闭、撤销、决定提前解散或者经营期限届满不再继续经营而终止劳动合同的。

5.用工单位退回被派遣劳动者:①非因被派遣劳动者原因被用工单位依法退回,劳务派遣单位重新派遣时维持或提高 劳动合同约定条件,因被派遣劳动者不同意而解除劳动合同的;②因用工单位退回被派遣劳动者导致劳动合同解除,按照法律、行政法规规定应当支付经济补偿的。

重点提示:

1.经济补偿按被派遣劳动者在本单位工作的年限,每满一年支付一个月工资的标准向劳动者支付。六个月以上不满一年的,按一年计算;不满六个月的,向被派遣劳动者支付半个月工资的经济补偿。

2.月工资是指被派遣劳动者在劳动合同解除或者终止前十二个月的平均工资,工作不满十二个月的,按照实际工作的 月数计算平均工资。月工资按照被派遣劳动者应得工资计算,包括计时工资或者计件工资以及奖金津贴和补贴等货币性收入。

3.劳务派遣单位违反规定的条件和程序解除或者终止劳动合同,被派遣劳动者要求继续履行劳动合同的,劳务派遣单位应当继续履行;被派遣劳动者不要求继续履行劳动合同或者劳动合同已经不能继续履行的,劳务派遣单位应当按经济补偿标准的二倍支付赔偿金。

二、用工单位

(十二)劳务派遣用工及适用岗位

劳动合同用工是我国企业的基本用工形式,劳务派遣用工是补充形式,只能在临时性、辅助性或替代性工作岗位(简称 “三性 ”岗位)使用。临时性工作岗位,是指存续时间不超过 6 个月的岗位;辅助性工作岗位,是指为主营业务岗位提供服 务的非主营业务岗位;替代性工作岗位,是指用工单位的劳动者因脱产学习、休假等原因无法工作的一定期间内,可以由其他劳动者替代工作的岗位。用工单位在使用被派遣劳动者时,只能在上述“三性 ”岗位使用,不能扩大使用范围。

重点提示:

1.辅助性岗位的确定程序:用工单位界定本单位的辅助性岗位,需要履行相关民主程序,主要包括:第一步,用工单位决定使用被派遣劳动者的辅助性岗位,制定辅助性岗位目录清单,提交职工代表大会或者全体职工讨论,提出方案和意见;第二步,与工会或者职工代表平等协商,确定辅助性岗位;第三步,在本单位内公示。辅助性岗位的确定属于涉及劳动者切 身利益的重大事项,如未履行相应民主程序,一旦发生争议,用工单位将承担不利法律后果。

2.禁止使用劳务派遣的岗位:根据相关政策规定,对事关国家和人民生命财产的重点行业及涉密、核心技术等岗位,用工单位要按照要求采用直接用工方式,直接与从业人员签订劳动合同,不得使用劳务派遣。这些岗位主要包括:矿山井下人员、非煤矿山项目部人员、企业专职消防员等。

3.用工单位违反“三性 ”岗位规定使用被派遣劳动者,由用工所在地人力资源和社会保障行政部门或综合行政执法部 门依法依规处理;给被派遣劳动者造成损害的,依法承担赔偿责任。

(十三)正确区分劳务派遣和劳务外包

劳务派遣是指企业(劳务派遣单位)以经营方式将招用的劳动者派遣至用工单位,由用工单位直接对劳动者的劳动过程 进行管理的一种用工形式。主要特征:由劳务派遣单位招用劳动者,并与被派遣劳动者建立劳动关系、签订劳动合同;用工单位使用被派遣劳动者,但与被派遣劳动者不建立劳动关系;被派遣劳动者的劳动过程受用工单位的指挥管理。

劳务外包是指发包单位将业务发包给承包单位,由承包单位自行安排人员按照发包单位要求完成相应的业务或工作内 容的经营模式。主要特征:发包单位与承包单位基于外包合同 形成民事契约关系;发包单位和承包单位约定将发包单位一定工作交付给承包单位完成,由发包单位支付承包单位一定的费 用;承包单位与所雇用的劳动者建立劳动关系,并对劳动者进 行管理和支配;发包单位不能直接管理与支配承包单位的劳动者。

劳务派遣与劳务外包的主要区别:

1.主体方面:经营劳务派遣业务需要一定的资质,应取得《劳务派遣经营许可证》后方可经营劳务派遣业务;经营劳务外包业务是否需要许可或资质,按照相关行业规定执行。

2. 岗位要求方面:劳务派遣用工只能在临时性、辅助性或者替代性岗位上实施;劳务外包涉及的外包业务一般由企业根据生产经营需要自主确定,没有特殊限定和要求。

3.法律关系方面:劳务派遣涉及三方关系,劳务派遣单位与用工单位之间的劳务派遣合同关系,劳务派遣单位与被派遣 劳动者之间的劳动合同关系,用工单位与被派遣劳动者之间的实际用工关系;劳务外包涉及两方关系,发包单位与承包单位之间的合同关系,承包单位与劳动者的劳动合同关系。

4.支配与管理方面:劳务派遣用工单位直接对被派遣劳动者进行指挥管理,被派遣劳动者须遵守用工单位的规章制度;劳务外包的发包单位不参与对劳动者的指挥管理,由承包单位直接对其劳动者进行指挥管理。

5.工作成果衡量标准方面:在劳务派遣中,用工单位根据劳务派遣单位派遣的劳动者数量、工作内容和时间等与被派遣 劳动者直接相关的要素,向劳务派遣单位支付服务费;在劳务外包关系中,发包单位根据外包业务的完成情况向承包单位支付外包费用,与承包单位使用的劳动者数量、工作时间等没有直接关系。

6.法律适用方面:劳务派遣主要适用《中华人民共和国劳 动合同法》《劳务派遣行政许可实施办法》《劳务派遣暂行规定》;劳务外包主要适用《中华人民共和国民法典》等。

重点提示:

1.用工单位在劳务外包时,应注意劳务外包与劳务派遣的区别,避免出现名为劳务外包实为劳务派遣的情形。如发包单位将业务发包给其他单位,但承包单位的劳动者接受发包企业指挥管理、按照企业安排提供劳动,或者以发包单位的名义提供劳动等,则应被认定为劳务派遣而非劳务外包。

2.发包单位应履行相关社会责任,发包单位应选择具备合法经营资质、信誉良好的承包单位,并督促承包单位落实劳动者权益保障责任,严格执行劳动保障法律法规,依法依规用工,与建立劳动关系的劳动者签订劳动合同,参加社会保险,缴纳社会保险费。

3.承包单位违规用工,损害劳动者权益的,根据发包单位与承包单位之间具体法律关系,依法确定两个单位应当承担的法律责任。

(十四)劳务派遣用工比例

用工单位应当严格控制劳务派遣用工数量,使用的被派遣劳动者数量不得超过其用工总量的10%。

重点提示:

1.上述用工总量是指用工单位订立劳动合同人数与使用的被派遣劳动者人数之和。

2.计算劳务派遣用工比例的用工单位是指依照劳动合同法和劳动合同法实施条例,可以与劳动者订立劳动合同的用人 单位。可以与劳动者订立劳动合同的集团公司所属企业(如子公司、依法取得营业执照或者登记证书的分公司等分支机构)应单独核算用工比例,不能整个集团公司打包核算。

3.企业以承揽、外包等名义,按劳务派遣用工形式使用劳动者的,相关劳动者计入本企业劳务派遣人数。

(十五)劳务派遣单位的选择

用工单位在选择合作的劳务派遣单位时,应对其是否依法取得《劳务派遣经营许可证》并在有效期内,年度核验情况等必要情况进行确认。

重点提示:

1.如果用工单位与未取得《劳务派遣经营许可证》的单位 合作,签订《劳务派遣协议》,则用工单位有可能被认定与被派遣劳动者存在劳动关系。

2.用工单位使用的被派遣劳动者未与劳务派遣单位签订劳动合同,用工单位可能被认定与被派遣劳动者存在劳动关系。

(十六)《劳务派遣协议》的签订

用工单位使用劳务派遣,应当与劳务派遣单位签订《劳务派遣协议》,至少载明下列内容:1.派遣的工作岗位名称和岗 位性质;2.工作地点;3.派遣人员数量和派遣期限;4.按照同 工同酬原则确定的劳动报酬数额和支付方式;5.社会保险费的 数额和支付方式;6.工作时间和休息休假事项;7.被派遣劳动 者工伤、生育或者患病期间的相关待遇;8.劳动安全卫生以及 培训事项;9.经济补偿等费用;10.劳务派遣协议期限;11. 劳务派遣服务费的支付方式和标准;12.违反劳务派遣协议的 责任;13.法律、法规、规章规定应当纳入劳务派遣协议的其他事项。

重点提示:

1.用工单位与劳务派遣单位在签订《劳务派遣协议》时, 应尽量就劳务派遣单位未按照协议约定支付工资情况下的违约责任、因此产生争议情况下的赔偿责任及用工单位承担相应责任下的追偿权利等内容作出明确具体的约定,防止在履约过程中因约定不明确而产生纠纷。

2.用工单位应当根据工作岗位的实际需要与劳务派遣单位确定派遣期限,不得将连续用工期限分割订立数个短期劳务派遣协议。

3.用工单位要督促劳务派遣单位及时与被派遣劳动者订立、续订劳动合同,避免未及时订立、续订劳动合同而发生劳动争议。

4.劳务派遣单位与用工单位基于《劳务派遣协议》而产生的纠纷属于劳动合同以外的其他类型合同纠纷,不作为劳动争议案件处理。

(十七)用工单位对被派遣劳动者应当履行的义务

1.劳动报酬和福利待遇方面:①告知被派遣劳动者的工作 要求和劳动报酬;②支付加班费、绩效奖金,提供与工作岗位相关的福利待遇;③连续用工的,实行正常的工资调整机制;④使用的被派遣劳动者属跨地区派遣的,应保障被派遣劳动者按照用工单位所在地的标准执行相应劳动报酬和劳动条件;劳务派遣单位注册地的有关标准高于劳动合同履行地的标准、且 劳务派遣单位与劳动者约定按照用人单位注册地的有关规定执行的,从其约定;⑤不得歧视被派遣劳动者,保障被派遣劳动者享有与用工单位的劳动者同工同酬的权利,如果用工单位无同类岗位劳动者,参照用工单位所在地相同或者相近岗位劳动者的劳动报酬确定。

2.劳动条件、培训和损害赔偿等方面:①执行国家劳动标准,提供相应的劳动条件和劳动保护;②对在岗被派遣劳动者进行工作岗位所必需的培训;③用工单位不得将被派遣劳动者再派遣到其他用人单位;④保障被派遣劳动者拥有在用工单位依法参加或者组织工会的权利;⑤用工单位违反劳务派遣有关规定、给被派遣劳动者造成损害的,劳务派遣单位与用工单位承担连带赔偿责任。

3.社会保险方面: ①使用的被派遣劳动者属跨地区派遣的,督促劳务派遣单位在用工单位所在地为被派遣劳动者参加社会保险,缴纳社会保险费。劳务派遣单位未在劳动合同用工所在地设立分支机构的,由用工单位代劳务派遣单位为被派遣劳动者办理参保手续,缴纳社会保险费;②被派遣劳动者在用工单位因工作遭受事故伤害的,用工单位应当协助做好工伤认定的调查核实工作;③被派遣劳动者在申请职业病诊断、鉴定时,用工单位应当负责处理职业病诊断、鉴定事宜,并如实提供职业病诊断、鉴定所需的劳动者职业史和职业危害接触史、工作场所职业危害因素检测结果等资料。

重点提示:

1.用工单位应当按照同工同酬原则,对被派遣劳动者与本单位同类岗位的劳动者实行相同的劳动报酬分配办法。

2.用工单位不得向被派遣劳动者收取费用,不得扣押被派遣劳动者的居民身份证和其他证件,不得要求被派遣劳动者提供担保等。

3.用工单位在开展集体协商时,应主动听取被派遣劳动者的意见,可以与被派遣劳动者就同工同酬、劳动标准、加班费、 绩效奖金和工作岗位有关的福利待遇、位培训、工资调整机制等开展协商。

4.用工单位要督促劳务派遣单位在用工单位所在地为被派遣劳动者参加社会保险,确保被派遣劳动者按照规定享受社会保险待遇。劳务派遣单位未在用工单位所在地参保,用工单位未履行督促义务,或劳务派遣单位不具备在用工单位所在地 为被派遣劳动者办理参保手续条件,用工单位未代劳务派遣单位为被派遣劳动者办理参保手续、缴纳社会保险费,导致被派遣劳动者无法享受社会保险待遇的,劳务派遣单位与用工单位共同承担责任。

(十八)用工单位可以退回被派遣劳动者的情形

1.因被派遣劳动者的原因导致退回:①被派遣劳动者在试用期内被证明不符合录用条件的;②被派遣劳动者严重违反用工单位的规章制度的;③被派遣劳动者严重失职,营私舞弊, 给用工单位造成重大损害的;④被派遣劳动者同时与其他用人单位建立劳动关系,对完成本单位的工作任务造成严重影响,或者经用工单位提出,拒不改正的;⑤被派遣劳动者以欺诈、 胁迫的手段或者乘人之危,使对方在违背真实意思的情况下订立或者变更劳动合同,致使劳动合同无效的;⑥被派遣劳动者被依法追究刑事责任的;⑦被派遣劳动者患病或者非因工负伤,在规定的医疗期满后不能从事原工作,也不能从事由用工单位另行安排的工作的;⑧被派遣劳动者不能胜任工作,经过培训或者调整工作岗位,仍不能胜任工作的。

2.因用工单位的原因导致退回:①劳务派遣协议订立时所依据的客观情况发生重大变化,致使协议约定的劳动无法履行,经协商,未能就变更协议内容达成一致的;②用工单位依 照企业破产法规定进行重整的;③用工单位生产经营发生严重困难的;④用工单位转产、重大技术革新或者经营方式调整, 经变更劳动合同后,仍需裁减人员的;⑤用工单位其他因劳务派遣协议订立时所依据的客观经济情况发生重大变化,致使协议约定的劳动无法履行的;⑥用工单位被依法宣告破产、吊销营业执照、责令关闭、撤销、决定提前解散或者经营期限届满不再继续经营的。

3.因派遣协议期满退回:劳务派遣协议期满终止的。

重点提示:

《劳动合同法》和《劳务派遣暂行规定》已列举了用工单位可退回被派遣劳动者的情形。因此,不建议用工单位和劳务派遣单位在上述可退回情形之外再约定其他退回情形,否则由此产生的争议,用工单位和劳务派遣单位将承担不利的法律后果。

(十九)用工单位不得退回被派遣劳动者的情形

《劳务派遣暂行规定》明确,被派遣劳动者有下列情形之一的,在派遣期限届满前,用工单位不得按照第(十八)条第 2 款第①~⑤项情形将被派遣劳动者退回劳务派遣单位:1.从 事接触职业病危害作业的劳动者未进行离岗前职业健康检查,或者疑似职业病病人在诊断或者医疗观察期间的;2.在本单位 患职业病或者因工负伤并被确认丧失或者部分丧失劳动能力 的;3.患病或者非因工负伤,在规定的医疗期内的;4.女职工在孕期、产期、哺乳期的;5.在单位连续工作满十五年且距法定退休年龄不足五年的;6.法律、行政法规规定的其他情形。

重点提示:

1.派遣期限届满的,上述六种情形应当延续至相应的情形消失时方可退回。

2.用工单位违法退回的,由人力资源和社会保障行政部门责令限期改正;逾期不改正的,以每人五千元以上一万元以下的标准处以罚款;给被派遣劳动者造成损害的,与劳务派遣单位共同承担连带赔偿责任。

(二十) 法律、法规、规章等对用工单位的其他限制性规定

1.用工单位不得将被派遣劳动者再派遣到其他用人单位。

2.用工单位不得设立劳务派遣单位向本单位或者所属单位派遣劳动者。

重点提示:

1.用工单位或者其所属单位出资或者合伙设立的劳务派遣单位 ,向本单位或者所属单位派遣的 ,属于本条第 2 项不得设立劳务派遣单位向本单位或者所属单位派遣劳动者的情形。

2.用工单位或者其所属单位出资或者合伙设立的劳务派遣单位,向本单位或者所属单位派遣劳动者的,被派遣的劳动者同用工单位建立劳动关系。

三、劳动纠纷处理

(二十一)劳动争议仲裁

被派遣劳动者与劳务派遣单位、用工单位发生劳动争议后,可以依法申请劳动争议仲裁,劳务派遣单位、用工单位依法应为共同当事人。劳动争议案件仲裁处理主要包括以下几个环节:提交仲裁申请书、仲裁受理、开庭审理、仲裁调解、仲裁裁决。

1.提交申请书:当事人申请劳动争议仲裁,应当按照要求提交书面仲裁申请书,并按照被申请人人数提交副本。申请书应当写明申请人和被申请人(劳务派遣单位和用工单位)的基本信息,仲裁请求和所根据的事实、理由,证据和证据的来源、证人的姓名和住所等。

2.仲裁受理:劳动人事争议仲裁委员会应当自收到仲裁申请之日起五个工作日之内,认为符合受理条件的,应当受理,并通知申请人;认为不符合受理条件的,应当通知申请人不予受理,并说明理由。劳动人事争议仲裁委员会受理仲裁申请后,应当在五个工作日内将仲裁申请书副本送达被申请人。

3.开庭审理:劳动人事争议仲裁委员会在受理仲裁申请之日起五个工作日内将仲裁庭的组成情况书面通知当事人;仲裁庭在开庭五个工作日之前,将开庭日期、地点书面通知双方当事人。当事人无正当理由拒不到庭或者未经仲裁庭同意中途退庭的,对申请人视为撤回仲裁申请,对被申请人可以缺席裁决。

4.仲裁调解:仲裁庭在作出裁决前,应当先行调解,促使当事人双方自愿达成和解协议。调解达成协议的,仲裁庭应当根据协议内容制作调解书,调解书经双方当事人签收后,发生法律效力。调解未达成协议或者调解书送达前,一方当事人反悔的,仲裁庭应当及时作出裁决。

5.仲裁裁决:仲裁庭裁决劳动争议案件,应当自劳动人事争议仲裁委员会受理仲裁申请之日起四十五日内结束。案情复杂需要延期的,经批准可以延期并书面通知当事人,但延长期限不超过十五日。仲裁庭裁决后应当制作仲裁裁决书送达双方当事人。当事人对仲裁裁决不服的,可以按照劳动争议调解仲裁法的相关规定, 向人民法院提起诉讼。

重点提示:

1.做好应诉准备。无论用工单位还是劳务派遣单位,接到仲裁申请书副本后,要积极准备相关材料,如《营业执照》复印件、法定代表人证明书等,委托律师或者本单位有关人员参加仲裁活动的,还要准备好《授权委托书》,并根据要求积极准备好答辩书,在收到仲裁申请书副本后十个工作日内提交至劳动人事争议仲裁委员会。

2.积极准备证据材料。根据规定,因用人单位作出的开除、 除名、辞退、解除劳动合同、减少劳动报酬、计算劳动者工作年限等决定而发生的劳动争议,用人单位负举证责任;被派遣劳动者主张加班费的,应当就加班事实的存在承担举证责任,但被派遣劳动者有证据证明用人单位掌握加班事实存在的证据,用人单位不提供的,由用人单位承担不利后果。

3.加强密切协同。劳务派遣领域的劳动纠纷处理,适用于《关于京津冀劳动人事争议协同处理工作的意见》明确的有 关事项,京津地三地进一步加强组织领导加大协作配合力度, 建立跨区域劳动人事争议案件就地处理及时化解机制,推动京津冀劳动人事争议仲裁资源共享,妥善处理京津冀三地劳动人事争议案件,维护劳动关系和谐稳定。

四、违反劳动保障法律法规的处理

(二十二)劳动保障监察

人力资源和社会保障行政部门通过日常巡视检查、审查用人单位按照要求报送的书面材料以及接受举报投诉等形式实 施劳动保障监察。任何组织或者被派遣劳动者等个人可以依法 向人力资源和社会保障行政部门举报投诉。劳动保障监察处理主要包括如下几个环节:立案、调查取证、案件处理。

1.立案:人力资源和社会保障行政部门接到投诉后,应于五个工作日内决定是否受理,对符合条件的投诉应依法受理, 并于受理之日立案查处。人力资源和社会保障行政部门接到举报,或通过日常巡视检查、书面审查等发现用人单位有违反劳动保障法律的行为,需要进行调查处理的,应当及时立案查处。其中,对于劳动者户籍及劳动用工所在地均在京津冀区域的拖欠工资类投诉(建筑、交通、水利及国有矿山领域拖欠工资除外),劳动者可以按照异地投诉的原则,在户籍所在地人力资源社会保障部门投诉,由其负责受理并移转至用劳动用工所在地人力资源社会保障部门调查处理。

2.调查取证:人力资源和社会保障行政部门根据《关于实施〈劳动保障监察条例〉若干规定》(劳动保障部令第 25 号) 规定的程序、措施及应履行的义务进行调查取证。其中,京津冀三地辖区人力资源社会保障行政部门在实施劳动保障监察 过程中,需要对案件进行跨地区调查的,可以委托案件相关地人力资源社会保障行政部门协助调查并反馈协查结果。调查取 证应自立案之日起六十个工作日内完成,情况复杂的,经人力资源和社会保障行政部门负责人批准,可以延长三十个工作日。

3.案件处理:根据调查、检查的结果,作出以下处理:① 对依法应当受到行政处罚的,依法作出行政处罚决定;②对应当改正未改正的,依法责令改正或者作出相应的行政处理决定;③对情节轻微,且已改正的,或者经调查、检查,人力资源和社会保障行政部门认定违法事实不能成立的,撤销立案;④发现违法案件不属于劳动保障监察事项的,应当及时移送有关部门处理;涉嫌犯罪的,应当依法移送司法机关。

重点提示:

1.劳动保障行政处理或者处罚决定书依法作出后,当事人应当在规定的期限内予以履行;当事人对人力资源和社会保障行政部门作出的行政处罚决定、责令支付被派遣劳动者工资报酬、赔偿金或者征缴社会保险费等行政处理决定逾期不履行的,人力资源和社会保障行政部门可以申请人民法院强制执行,或者依法强制执行。

2.无论用工单位还是劳务派遣单位,有重大违反劳动保障法律、法规或者规章行为的,人力资源和社会保障行政部门将依法作出处理,并按照规定向社会公布,计入用人单位劳动保障守法诚信档案或予以联合惩戒。

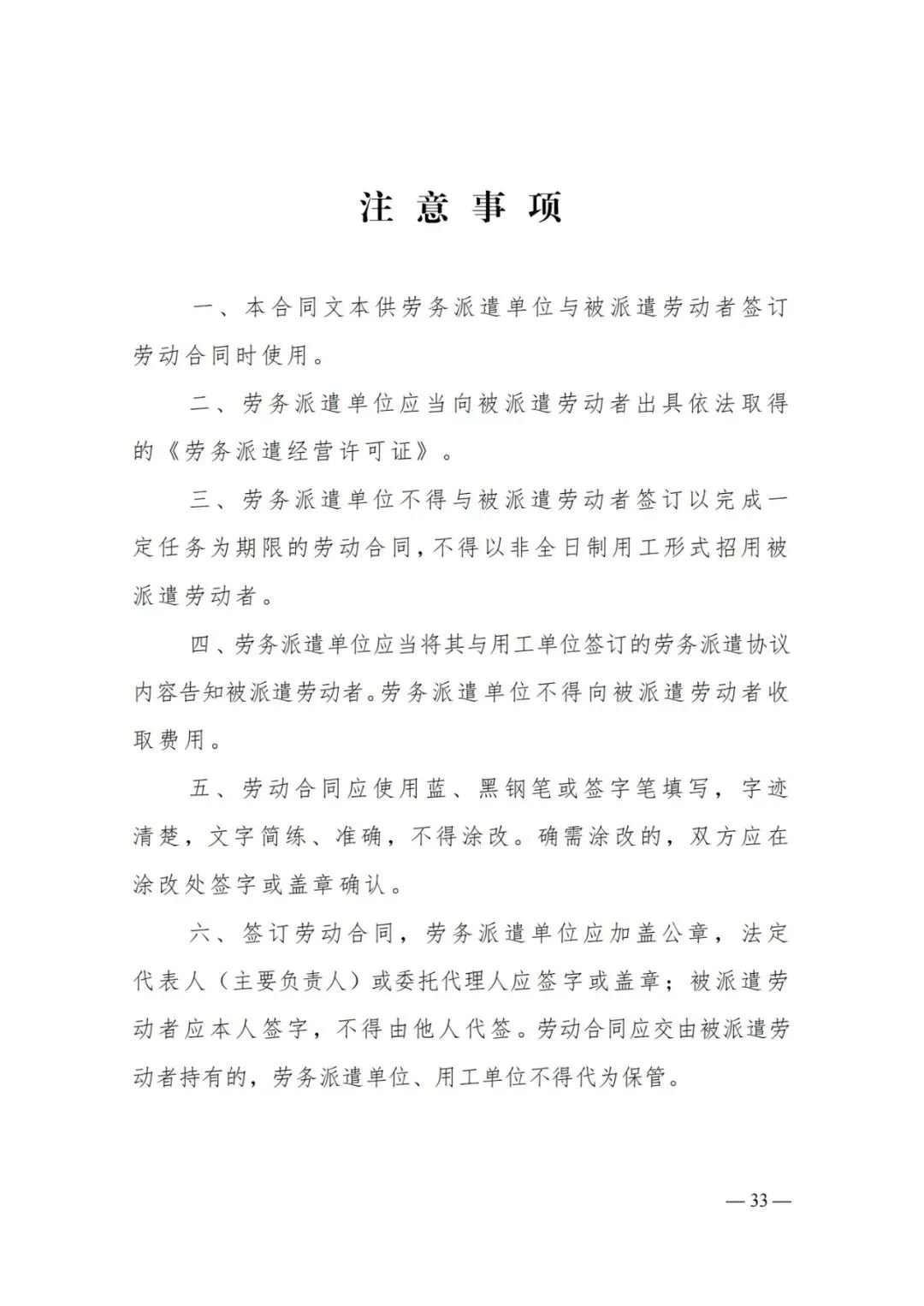
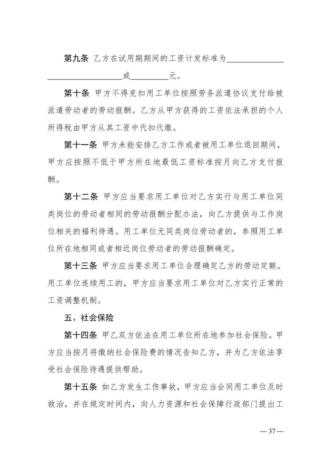
附件:1.京津冀地区劳务派遣劳动合同(参考文本)

          2.相关法律法规

版权信息 | 来源:子非鱼说劳动法(ID:ldfview,由薪人薪事企小薪编辑,如有疑问请联系后台。

最新文章

随机文章

基本 文件 流程 错误 SQL 调试
  1. 请求信息 : 2025-11-18 22:58:45 HTTP/1.1 GET : https://www.rcgz.com.cn/a/235766.html
  2. 运行时间 : 0.231872s [ 吞吐率:4.31req/s ] 内存消耗:5,877.65kb 文件加载:140
  3. 缓存信息 : 0 reads,0 writes
  4. 会话信息 : SESSION_ID=496000966def8f8091e7a67f12e7b248
  1. /yingpanguazai/ssd/ssd1/www/www.rcgz.com.cn/public/index.php ( 0.79 KB )
  2. /yingpanguazai/ssd/ssd1/www/www.rcgz.com.cn/vendor/autoload.php ( 0.17 KB )
  3. /yingpanguazai/ssd/ssd1/www/www.rcgz.com.cn/vendor/composer/autoload_real.php ( 2.49 KB )
  4. /yingpanguazai/ssd/ssd1/www/www.rcgz.com.cn/vendor/composer/platform_check.php ( 0.90 KB )
  5. /yingpanguazai/ssd/ssd1/www/www.rcgz.com.cn/vendor/composer/ClassLoader.php ( 14.03 KB )
  6. /yingpanguazai/ssd/ssd1/www/www.rcgz.com.cn/vendor/composer/autoload_static.php ( 4.90 KB )
  7. /yingpanguazai/ssd/ssd1/www/www.rcgz.com.cn/vendor/topthink/think-helper/src/helper.php ( 8.34 KB )
  8. /yingpanguazai/ssd/ssd1/www/www.rcgz.com.cn/vendor/topthink/think-validate/src/helper.php ( 2.19 KB )
  9. /yingpanguazai/ssd/ssd1/www/www.rcgz.com.cn/vendor/topthink/think-orm/src/helper.php ( 1.47 KB )
  10. /yingpanguazai/ssd/ssd1/www/www.rcgz.com.cn/vendor/topthink/think-orm/stubs/load_stubs.php ( 0.16 KB )
  11. /yingpanguazai/ssd/ssd1/www/www.rcgz.com.cn/vendor/topthink/framework/src/think/Exception.php ( 1.69 KB )
  12. /yingpanguazai/ssd/ssd1/www/www.rcgz.com.cn/vendor/topthink/think-container/src/Facade.php ( 2.71 KB )
  13. /yingpanguazai/ssd/ssd1/www/www.rcgz.com.cn/vendor/symfony/deprecation-contracts/function.php ( 0.99 KB )
  14. /yingpanguazai/ssd/ssd1/www/www.rcgz.com.cn/vendor/symfony/polyfill-mbstring/bootstrap.php ( 8.26 KB )
  15. /yingpanguazai/ssd/ssd1/www/www.rcgz.com.cn/vendor/symfony/polyfill-mbstring/bootstrap80.php ( 9.78 KB )
  16. /yingpanguazai/ssd/ssd1/www/www.rcgz.com.cn/vendor/symfony/var-dumper/Resources/functions/dump.php ( 1.49 KB )
  17. /yingpanguazai/ssd/ssd1/www/www.rcgz.com.cn/vendor/topthink/think-dumper/src/helper.php ( 0.18 KB )
  18. /yingpanguazai/ssd/ssd1/www/www.rcgz.com.cn/vendor/symfony/var-dumper/VarDumper.php ( 4.30 KB )
  19. /yingpanguazai/ssd/ssd1/www/www.rcgz.com.cn/vendor/topthink/framework/src/think/App.php ( 15.30 KB )
  20. /yingpanguazai/ssd/ssd1/www/www.rcgz.com.cn/vendor/topthink/think-container/src/Container.php ( 15.76 KB )
  21. /yingpanguazai/ssd/ssd1/www/www.rcgz.com.cn/vendor/psr/container/src/ContainerInterface.php ( 1.02 KB )
  22. /yingpanguazai/ssd/ssd1/www/www.rcgz.com.cn/app/provider.php ( 0.19 KB )
  23. /yingpanguazai/ssd/ssd1/www/www.rcgz.com.cn/vendor/topthink/framework/src/think/Http.php ( 6.04 KB )
  24. /yingpanguazai/ssd/ssd1/www/www.rcgz.com.cn/vendor/topthink/think-helper/src/helper/Str.php ( 7.29 KB )
  25. /yingpanguazai/ssd/ssd1/www/www.rcgz.com.cn/vendor/topthink/framework/src/think/Env.php ( 4.68 KB )
  26. /yingpanguazai/ssd/ssd1/www/www.rcgz.com.cn/app/common.php ( 0.03 KB )
  27. /yingpanguazai/ssd/ssd1/www/www.rcgz.com.cn/vendor/topthink/framework/src/helper.php ( 18.78 KB )
  28. /yingpanguazai/ssd/ssd1/www/www.rcgz.com.cn/vendor/topthink/framework/src/think/Config.php ( 5.54 KB )
  29. /yingpanguazai/ssd/ssd1/www/www.rcgz.com.cn/config/app.php ( 0.95 KB )
  30. /yingpanguazai/ssd/ssd1/www/www.rcgz.com.cn/config/cache.php ( 0.78 KB )
  31. /yingpanguazai/ssd/ssd1/www/www.rcgz.com.cn/config/console.php ( 0.23 KB )
  32. /yingpanguazai/ssd/ssd1/www/www.rcgz.com.cn/config/cookie.php ( 0.56 KB )
  33. /yingpanguazai/ssd/ssd1/www/www.rcgz.com.cn/config/database.php ( 2.47 KB )
  34. /yingpanguazai/ssd/ssd1/www/www.rcgz.com.cn/vendor/topthink/framework/src/think/facade/Env.php ( 1.67 KB )
  35. /yingpanguazai/ssd/ssd1/www/www.rcgz.com.cn/config/filesystem.php ( 0.61 KB )
  36. /yingpanguazai/ssd/ssd1/www/www.rcgz.com.cn/config/lang.php ( 0.91 KB )
  37. /yingpanguazai/ssd/ssd1/www/www.rcgz.com.cn/config/log.php ( 1.35 KB )
  38. /yingpanguazai/ssd/ssd1/www/www.rcgz.com.cn/config/middleware.php ( 0.19 KB )
  39. /yingpanguazai/ssd/ssd1/www/www.rcgz.com.cn/config/route.php ( 1.89 KB )
  40. /yingpanguazai/ssd/ssd1/www/www.rcgz.com.cn/config/session.php ( 0.57 KB )
  41. /yingpanguazai/ssd/ssd1/www/www.rcgz.com.cn/config/trace.php ( 0.34 KB )
  42. /yingpanguazai/ssd/ssd1/www/www.rcgz.com.cn/config/view.php ( 0.82 KB )
  43. /yingpanguazai/ssd/ssd1/www/www.rcgz.com.cn/app/event.php ( 0.25 KB )
  44. /yingpanguazai/ssd/ssd1/www/www.rcgz.com.cn/vendor/topthink/framework/src/think/Event.php ( 7.67 KB )
  45. /yingpanguazai/ssd/ssd1/www/www.rcgz.com.cn/app/service.php ( 0.13 KB )
  46. /yingpanguazai/ssd/ssd1/www/www.rcgz.com.cn/app/AppService.php ( 0.26 KB )
  47. /yingpanguazai/ssd/ssd1/www/www.rcgz.com.cn/vendor/topthink/framework/src/think/Service.php ( 1.64 KB )
  48. /yingpanguazai/ssd/ssd1/www/www.rcgz.com.cn/vendor/topthink/framework/src/think/Lang.php ( 7.35 KB )
  49. /yingpanguazai/ssd/ssd1/www/www.rcgz.com.cn/vendor/topthink/framework/src/lang/zh-cn.php ( 13.70 KB )
  50. /yingpanguazai/ssd/ssd1/www/www.rcgz.com.cn/vendor/topthink/framework/src/think/initializer/Error.php ( 3.31 KB )
  51. /yingpanguazai/ssd/ssd1/www/www.rcgz.com.cn/vendor/topthink/framework/src/think/initializer/RegisterService.php ( 1.33 KB )
  52. /yingpanguazai/ssd/ssd1/www/www.rcgz.com.cn/vendor/services.php ( 0.14 KB )
  53. /yingpanguazai/ssd/ssd1/www/www.rcgz.com.cn/vendor/topthink/framework/src/think/service/PaginatorService.php ( 1.52 KB )
  54. /yingpanguazai/ssd/ssd1/www/www.rcgz.com.cn/vendor/topthink/framework/src/think/service/ValidateService.php ( 0.99 KB )
  55. /yingpanguazai/ssd/ssd1/www/www.rcgz.com.cn/vendor/topthink/framework/src/think/service/ModelService.php ( 2.04 KB )
  56. /yingpanguazai/ssd/ssd1/www/www.rcgz.com.cn/vendor/topthink/think-trace/src/Service.php ( 0.77 KB )
  57. /yingpanguazai/ssd/ssd1/www/www.rcgz.com.cn/vendor/topthink/framework/src/think/Middleware.php ( 6.72 KB )
  58. /yingpanguazai/ssd/ssd1/www/www.rcgz.com.cn/vendor/topthink/framework/src/think/initializer/BootService.php ( 0.77 KB )
  59. /yingpanguazai/ssd/ssd1/www/www.rcgz.com.cn/vendor/topthink/think-orm/src/Paginator.php ( 11.86 KB )
  60. /yingpanguazai/ssd/ssd1/www/www.rcgz.com.cn/vendor/topthink/think-validate/src/Validate.php ( 63.20 KB )
  61. /yingpanguazai/ssd/ssd1/www/www.rcgz.com.cn/vendor/topthink/think-orm/src/Model.php ( 23.55 KB )
  62. /yingpanguazai/ssd/ssd1/www/www.rcgz.com.cn/vendor/topthink/think-orm/src/model/concern/Attribute.php ( 21.05 KB )
  63. /yingpanguazai/ssd/ssd1/www/www.rcgz.com.cn/vendor/topthink/think-orm/src/model/concern/AutoWriteData.php ( 4.21 KB )
  64. /yingpanguazai/ssd/ssd1/www/www.rcgz.com.cn/vendor/topthink/think-orm/src/model/concern/Conversion.php ( 6.44 KB )
  65. /yingpanguazai/ssd/ssd1/www/www.rcgz.com.cn/vendor/topthink/think-orm/src/model/concern/DbConnect.php ( 5.16 KB )
  66. /yingpanguazai/ssd/ssd1/www/www.rcgz.com.cn/vendor/topthink/think-orm/src/model/concern/ModelEvent.php ( 2.33 KB )
  67. /yingpanguazai/ssd/ssd1/www/www.rcgz.com.cn/vendor/topthink/think-orm/src/model/concern/RelationShip.php ( 28.29 KB )
  68. /yingpanguazai/ssd/ssd1/www/www.rcgz.com.cn/vendor/topthink/think-helper/src/contract/Arrayable.php ( 0.09 KB )
  69. /yingpanguazai/ssd/ssd1/www/www.rcgz.com.cn/vendor/topthink/think-helper/src/contract/Jsonable.php ( 0.13 KB )
  70. /yingpanguazai/ssd/ssd1/www/www.rcgz.com.cn/vendor/topthink/think-orm/src/model/contract/Modelable.php ( 0.09 KB )
  71. /yingpanguazai/ssd/ssd1/www/www.rcgz.com.cn/vendor/topthink/framework/src/think/Db.php ( 2.88 KB )
  72. /yingpanguazai/ssd/ssd1/www/www.rcgz.com.cn/vendor/topthink/think-orm/src/DbManager.php ( 8.52 KB )
  73. /yingpanguazai/ssd/ssd1/www/www.rcgz.com.cn/vendor/topthink/framework/src/think/Log.php ( 6.28 KB )
  74. /yingpanguazai/ssd/ssd1/www/www.rcgz.com.cn/vendor/topthink/framework/src/think/Manager.php ( 3.92 KB )
  75. /yingpanguazai/ssd/ssd1/www/www.rcgz.com.cn/vendor/psr/log/src/LoggerTrait.php ( 2.69 KB )
  76. /yingpanguazai/ssd/ssd1/www/www.rcgz.com.cn/vendor/psr/log/src/LoggerInterface.php ( 2.71 KB )
  77. /yingpanguazai/ssd/ssd1/www/www.rcgz.com.cn/vendor/topthink/framework/src/think/Cache.php ( 4.92 KB )
  78. /yingpanguazai/ssd/ssd1/www/www.rcgz.com.cn/vendor/psr/simple-cache/src/CacheInterface.php ( 4.71 KB )
  79. /yingpanguazai/ssd/ssd1/www/www.rcgz.com.cn/vendor/topthink/think-helper/src/helper/Arr.php ( 16.63 KB )
  80. /yingpanguazai/ssd/ssd1/www/www.rcgz.com.cn/vendor/topthink/framework/src/think/cache/driver/File.php ( 7.84 KB )
  81. /yingpanguazai/ssd/ssd1/www/www.rcgz.com.cn/vendor/topthink/framework/src/think/cache/Driver.php ( 9.03 KB )
  82. /yingpanguazai/ssd/ssd1/www/www.rcgz.com.cn/vendor/topthink/framework/src/think/contract/CacheHandlerInterface.php ( 1.99 KB )
  83. /yingpanguazai/ssd/ssd1/www/www.rcgz.com.cn/app/Request.php ( 0.09 KB )
  84. /yingpanguazai/ssd/ssd1/www/www.rcgz.com.cn/vendor/topthink/framework/src/think/Request.php ( 55.78 KB )
  85. /yingpanguazai/ssd/ssd1/www/www.rcgz.com.cn/app/middleware.php ( 0.25 KB )
  86. /yingpanguazai/ssd/ssd1/www/www.rcgz.com.cn/vendor/topthink/framework/src/think/Pipeline.php ( 2.61 KB )
  87. /yingpanguazai/ssd/ssd1/www/www.rcgz.com.cn/vendor/topthink/think-trace/src/TraceDebug.php ( 3.40 KB )
  88. /yingpanguazai/ssd/ssd1/www/www.rcgz.com.cn/vendor/topthink/framework/src/think/middleware/SessionInit.php ( 1.94 KB )
  89. /yingpanguazai/ssd/ssd1/www/www.rcgz.com.cn/vendor/topthink/framework/src/think/Session.php ( 1.80 KB )
  90. /yingpanguazai/ssd/ssd1/www/www.rcgz.com.cn/vendor/topthink/framework/src/think/session/driver/File.php ( 6.27 KB )
  91. /yingpanguazai/ssd/ssd1/www/www.rcgz.com.cn/vendor/topthink/framework/src/think/contract/SessionHandlerInterface.php ( 0.87 KB )
  92. /yingpanguazai/ssd/ssd1/www/www.rcgz.com.cn/vendor/topthink/framework/src/think/session/Store.php ( 7.12 KB )
  93. /yingpanguazai/ssd/ssd1/www/www.rcgz.com.cn/vendor/topthink/framework/src/think/Route.php ( 23.73 KB )
  94. /yingpanguazai/ssd/ssd1/www/www.rcgz.com.cn/vendor/topthink/framework/src/think/route/RuleName.php ( 5.75 KB )
  95. /yingpanguazai/ssd/ssd1/www/www.rcgz.com.cn/vendor/topthink/framework/src/think/route/Domain.php ( 2.53 KB )
  96. /yingpanguazai/ssd/ssd1/www/www.rcgz.com.cn/vendor/topthink/framework/src/think/route/RuleGroup.php ( 22.43 KB )
  97. /yingpanguazai/ssd/ssd1/www/www.rcgz.com.cn/vendor/topthink/framework/src/think/route/Rule.php ( 26.95 KB )
  98. /yingpanguazai/ssd/ssd1/www/www.rcgz.com.cn/vendor/topthink/framework/src/think/route/RuleItem.php ( 9.78 KB )
  99. /yingpanguazai/ssd/ssd1/www/www.rcgz.com.cn/route/app.php ( 1.72 KB )
  100. /yingpanguazai/ssd/ssd1/www/www.rcgz.com.cn/vendor/topthink/framework/src/think/facade/Route.php ( 4.70 KB )
  101. /yingpanguazai/ssd/ssd1/www/www.rcgz.com.cn/vendor/topthink/framework/src/think/route/dispatch/Controller.php ( 4.74 KB )
  102. /yingpanguazai/ssd/ssd1/www/www.rcgz.com.cn/vendor/topthink/framework/src/think/route/Dispatch.php ( 10.44 KB )
  103. /yingpanguazai/ssd/ssd1/www/www.rcgz.com.cn/app/controller/Index.php ( 4.61 KB )
  104. /yingpanguazai/ssd/ssd1/www/www.rcgz.com.cn/app/BaseController.php ( 2.05 KB )
  105. /yingpanguazai/ssd/ssd1/www/www.rcgz.com.cn/vendor/topthink/think-orm/src/facade/Db.php ( 0.93 KB )
  106. /yingpanguazai/ssd/ssd1/www/www.rcgz.com.cn/vendor/topthink/think-orm/src/db/connector/Mysql.php ( 5.44 KB )
  107. /yingpanguazai/ssd/ssd1/www/www.rcgz.com.cn/vendor/topthink/think-orm/src/db/PDOConnection.php ( 52.47 KB )
  108. /yingpanguazai/ssd/ssd1/www/www.rcgz.com.cn/vendor/topthink/think-orm/src/db/Connection.php ( 8.39 KB )
  109. /yingpanguazai/ssd/ssd1/www/www.rcgz.com.cn/vendor/topthink/think-orm/src/db/ConnectionInterface.php ( 4.57 KB )
  110. /yingpanguazai/ssd/ssd1/www/www.rcgz.com.cn/vendor/topthink/think-orm/src/db/builder/Mysql.php ( 16.58 KB )
  111. /yingpanguazai/ssd/ssd1/www/www.rcgz.com.cn/vendor/topthink/think-orm/src/db/Builder.php ( 24.06 KB )
  112. /yingpanguazai/ssd/ssd1/www/www.rcgz.com.cn/vendor/topthink/think-orm/src/db/BaseBuilder.php ( 27.50 KB )
  113. /yingpanguazai/ssd/ssd1/www/www.rcgz.com.cn/vendor/topthink/think-orm/src/db/Query.php ( 15.71 KB )
  114. /yingpanguazai/ssd/ssd1/www/www.rcgz.com.cn/vendor/topthink/think-orm/src/db/BaseQuery.php ( 45.13 KB )
  115. /yingpanguazai/ssd/ssd1/www/www.rcgz.com.cn/vendor/topthink/think-orm/src/db/concern/TimeFieldQuery.php ( 7.43 KB )
  116. /yingpanguazai/ssd/ssd1/www/www.rcgz.com.cn/vendor/topthink/think-orm/src/db/concern/AggregateQuery.php ( 3.26 KB )
  117. /yingpanguazai/ssd/ssd1/www/www.rcgz.com.cn/vendor/topthink/think-orm/src/db/concern/ModelRelationQuery.php ( 20.07 KB )
  118. /yingpanguazai/ssd/ssd1/www/www.rcgz.com.cn/vendor/topthink/think-orm/src/db/concern/ParamsBind.php ( 3.66 KB )
  119. /yingpanguazai/ssd/ssd1/www/www.rcgz.com.cn/vendor/topthink/think-orm/src/db/concern/ResultOperation.php ( 7.01 KB )
  120. /yingpanguazai/ssd/ssd1/www/www.rcgz.com.cn/vendor/topthink/think-orm/src/db/concern/WhereQuery.php ( 19.37 KB )
  121. /yingpanguazai/ssd/ssd1/www/www.rcgz.com.cn/vendor/topthink/think-orm/src/db/concern/JoinAndViewQuery.php ( 7.11 KB )
  122. /yingpanguazai/ssd/ssd1/www/www.rcgz.com.cn/vendor/topthink/think-orm/src/db/concern/TableFieldInfo.php ( 2.63 KB )
  123. /yingpanguazai/ssd/ssd1/www/www.rcgz.com.cn/vendor/topthink/think-orm/src/db/concern/Transaction.php ( 2.77 KB )
  124. /yingpanguazai/ssd/ssd1/www/www.rcgz.com.cn/vendor/topthink/framework/src/think/log/driver/File.php ( 5.96 KB )
  125. /yingpanguazai/ssd/ssd1/www/www.rcgz.com.cn/vendor/topthink/framework/src/think/contract/LogHandlerInterface.php ( 0.86 KB )
  126. /yingpanguazai/ssd/ssd1/www/www.rcgz.com.cn/vendor/topthink/framework/src/think/log/Channel.php ( 3.89 KB )
  127. /yingpanguazai/ssd/ssd1/www/www.rcgz.com.cn/vendor/topthink/framework/src/think/event/LogRecord.php ( 1.02 KB )
  128. /yingpanguazai/ssd/ssd1/www/www.rcgz.com.cn/vendor/topthink/think-helper/src/Collection.php ( 16.47 KB )
  129. /yingpanguazai/ssd/ssd1/www/www.rcgz.com.cn/vendor/topthink/framework/src/think/facade/View.php ( 1.70 KB )
  130. /yingpanguazai/ssd/ssd1/www/www.rcgz.com.cn/vendor/topthink/framework/src/think/View.php ( 4.39 KB )
  131. /yingpanguazai/ssd/ssd1/www/www.rcgz.com.cn/vendor/topthink/framework/src/think/Response.php ( 8.81 KB )
  132. /yingpanguazai/ssd/ssd1/www/www.rcgz.com.cn/vendor/topthink/framework/src/think/response/View.php ( 3.29 KB )
  133. /yingpanguazai/ssd/ssd1/www/www.rcgz.com.cn/vendor/topthink/framework/src/think/Cookie.php ( 6.06 KB )
  134. /yingpanguazai/ssd/ssd1/www/www.rcgz.com.cn/vendor/topthink/think-view/src/Think.php ( 8.38 KB )
  135. /yingpanguazai/ssd/ssd1/www/www.rcgz.com.cn/vendor/topthink/framework/src/think/contract/TemplateHandlerInterface.php ( 1.60 KB )
  136. /yingpanguazai/ssd/ssd1/www/www.rcgz.com.cn/vendor/topthink/think-template/src/Template.php ( 46.61 KB )
  137. /yingpanguazai/ssd/ssd1/www/www.rcgz.com.cn/vendor/topthink/think-template/src/template/driver/File.php ( 2.41 KB )
  138. /yingpanguazai/ssd/ssd1/www/www.rcgz.com.cn/vendor/topthink/think-template/src/template/contract/DriverInterface.php ( 0.86 KB )
  139. /yingpanguazai/ssd/ssd1/www/www.rcgz.com.cn/runtime/temp/4ccc31682e91250e929c465cbfffcfa0.php ( 12.22 KB )
  140. /yingpanguazai/ssd/ssd1/www/www.rcgz.com.cn/vendor/topthink/think-trace/src/Html.php ( 4.42 KB )
  1. CONNECT:[ UseTime:0.001127s ] mysql:host=127.0.0.1;port=3306;dbname=rcgz;charset=utf8mb4
  2. SHOW FULL COLUMNS FROM `fenlei` [ RunTime:0.001793s ]
  3. SELECT * FROM `fenlei` WHERE `fid` = 0 [ RunTime:0.000718s ]
  4. SELECT * FROM `fenlei` WHERE `fid` = 1 [ RunTime:0.000653s ]
  5. SELECT * FROM `fenlei` WHERE `fid` = 2 [ RunTime:0.000666s ]
  6. SELECT * FROM `fenlei` WHERE `fid` = 3 [ RunTime:0.000539s ]
  7. SELECT * FROM `fenlei` WHERE `fid` = 4 [ RunTime:0.000511s ]
  8. SELECT * FROM `fenlei` WHERE `fid` = 5 [ RunTime:0.000510s ]
  9. SELECT * FROM `fenlei` WHERE `fid` = 6 [ RunTime:0.000493s ]
  10. SELECT * FROM `fenlei` WHERE `fid` = 7 [ RunTime:0.000607s ]
  11. SELECT * FROM `fenlei` WHERE `fid` = 37 [ RunTime:0.000638s ]
  12. SHOW FULL COLUMNS FROM `article` [ RunTime:0.001400s ]
  13. SELECT * FROM `article` WHERE `id` = 235766 LIMIT 1 [ RunTime:0.001251s ]
  14. UPDATE `article` SET `lasttime` = 1763477926 WHERE `id` = 235766 [ RunTime:0.010385s ]
  15. SELECT * FROM `fenlei` WHERE `id` = 1 LIMIT 1 [ RunTime:0.000581s ]
  16. SELECT * FROM `article` WHERE `id` < 235766 ORDER BY `id` DESC LIMIT 1 [ RunTime:0.001232s ]
  17. SELECT * FROM `article` WHERE `id` > 235766 ORDER BY `id` ASC LIMIT 1 [ RunTime:0.000953s ]
  18. SELECT * FROM `article` WHERE `id` < 235766 ORDER BY `id` DESC LIMIT 10 [ RunTime:0.002216s ]
  19. SELECT * FROM `article` WHERE `id` < 235766 ORDER BY `id` DESC LIMIT 10,10 [ RunTime:0.009801s ]
  20. SELECT * FROM `article` WHERE `id` < 235766 ORDER BY `id` DESC LIMIT 20,10 [ RunTime:0.028845s ]
0.235806s