当前位置:首页>西南>提前招聘!永嘉7名事业编!

提前招聘!永嘉7名事业编!

  • 2025-11-14 16:29:58

↓↓↓点击关注获取永嘉招聘信息↓↓↓

永嘉县教育系统赴浙江师范大学
提前招聘2024届优秀毕业生公告

为了进一步优化教师队伍结构,促进教育持续健康发展,根据《浙江省事业单位公开招聘人员暂行办法》(浙人才〔2007〕184号)、《关于进一步规范公办学校教师公开招聘工作的意见》(温教人〔2015〕22号)等文件精神,经研究决定,赴浙江师范大学提前招聘2024届优秀毕业生。现将有关事项公告如下:

一、招聘岗位及名额

计划公开招聘优秀教师7名(全额事业编制)。具体岗位、人数及资格条件详见附件1。

二、招聘基本条件及必备条件
(一)招聘对象基本条件
1.拥护中国共产党领导,热爱社会主义,热爱教育事业,热爱学生,品行端正,遵纪守法,有良好的职业道德。
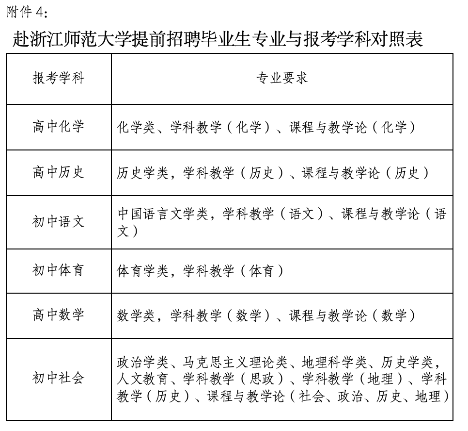
2.在2024年7月31日前取得岗位所需的全日制普通高校相应学历及学位,就读专业对口(见附件4)。
3.师范类本科毕业生须在2024年7月31日前取得相应教师资格证书,如不能如期取得,不予聘用。非师范类本科毕业生和硕士、博士研究生须在2026年8月底前取得符合报考岗位要求的教师资格证书,如不能如期取得,予以解除聘用合同。
4.具有扎实的专业知识、教学基本功,适应岗位要求的身体条件。
5.本科生年龄要求在1994年1月1日以后出生,研究生年龄要求在1989年1月1日以后出生。
(二)招聘对象必须具备下列条件之一:
1.浙江师范大学、杭州师范大学、温州大学和宁波大学及浙江省生源被其他高校特控线(即2019年高考一段线)以上录取的2024届全日制普通高校师范类优秀本科毕业生,要求前3个学年综合考评成绩排名处于班级或本专业前50%。
2.2024届全日制普通高校师范类本科毕业生,要求前3个学年综合考评成绩排名处于班级或本专业前30%。
3.2024届全日制普通高校硕士研究生毕业(具有全日制普通高校本科学历,不包含专升本),其中:国外硕士研究生要求在QS、ARWU、THE、USNEWS世界大学学术最新排名100名以内。硕士研究生、本科所学专业均须与报考学科专业对口。通过招聘工作领导小组组织现场面试可以优先签约。
4.九校联盟(北京大学、清华大学、浙江大学、上海交通大学、复旦大学、南京大学、中国科学技术大学、西安交通大学、哈尔滨工业大学)2024届全日制普通高校本科及以上毕业生,通过招聘工作领导小组组织现场面试可以优先签约。
5.六所教育部直属师范院校(北师大、华东师大、华中师大、东北师大、陕西师大、西南大学)2024届全日制普通高校师范类本科毕业生,其中公费师范生通过招聘工作领导小组组织现场面试可以优先签约。
6.2022年教育部公布的“第二轮‘双一流’建设高校及建设学科的高校”(见附件7)2024届全日制普通高校本科及以上毕业生(不含独立学院毕业生),其中报考体育岗位还须具有国家二级运动员及以上证书。
上述各项中的定向培养生、委托培养生、专升本以及网络学院、成人教育学院毕业生不列入本次招聘范围。上述本科学历毕业生应具有相应学士学位,研究生学历毕业生应具有相应硕士学位证书。
三、招聘程序及方式
坚持公开、平等、竞争、择优的原则和德才兼备的用人标准,采取公开报名、统一面试、严格考察、择优聘用的方式。具体程序及方式如下:
(一)现场报名时间与地点
1.现场报名时间:2024年3月22日(周五)上午10:00-14:00。
2.报名地点:浙江师范大学(金华本部)启明篮球场(浙江省金华市迎宾大道688号)。
(二)资格初审和面谈、确定考核建议人选。
现场报名时,报考者对照公告提供真实可靠材料,未提供相应材料,导致初审不通过,责任自负。
报考者与报名工作人员进行沟通、面谈。达成意向的报考者须填写纸质报名表及相关材料。每位考生限报1个岗位。
报考者如属于符合第3、4、5条的优先签约对象,经材料审核和现场面试后,由招聘领导小组讨论确定是否签约。
报考岗位如已被优先签约而不再空缺的,该岗位报考者可以改报其他符合条件的岗位。
(三)资格复审。县教育局组织进行资格复审,审核确定考核人选并通知考核人选参加考核(报名对象须保证手机畅通,因无法联系到考生的,责任自负)。招聘岗位数与报考人数不足1:2的,取消岗位或核减岗位数(符合第3、4、5条的优先签约对象不设开考比例)。
(四)考核。考核形式为模拟课堂教学,主要考查考生教学基本功。模拟课堂教学是从教材中抽取一个课题,根据该课题的内容确定教学目标,设计教学方案,实施模拟课堂教学(课堂没有学生),考生通过完成相应的教学任务,来表现自己的教学思想、教学能力和教学基本功。备课时间60分钟(不携带任何参考资料,上课课题由举办方提供),模拟课堂教学15分钟。考核(模拟课堂教学)满分100分,合格分数线为75分,低于75分合格线者,取消本次聘用资格。
考核成绩如遇同分,进行加试,加试采取基本素养面试答辩,时间5分钟。
考核人选按指定时间地点凭身份证报到、集中,抽取考核序号,备课后依次进行考核,统一集中封闭式考核。
具体考核时间地点,另行通知。
四、签订就业协议
依据考核成绩从高到低依次按1:1确定拟聘用对象,不再递补。签订就业协议。
五、体检、考察
入围对象须按规定时间、地点和要求(具体时间、地点另行通知),携带本人身份证参加体检。不按规定时间、地点和要求参加体检的,视作放弃体检。
体检、考察标准参照公务员录用有关规定执行。
因体检、考察不合格或个人放弃等原因出现空缺,不再递补。
六、聘用
根据体检、考察结果,确定为拟聘用对象,在永嘉县政府信息公开网公示7个工作日。公示期满无异议的,按规定程序办理聘用手续。拟聘用人员名单公示期满后,本人放弃聘用资格或无正当理由逾期不办理聘用手续的,取消聘用资格。
拟聘人员须在2024年7月31日前提交岗位要求的学历证书、相应学科的教师资格证书、毕业生就业报到证,并将个人档案寄送永嘉县教育局人事教育科(地址:永嘉县东城街道码道街67号,邮编:325100)。不按规定时间提交相关证书的,取消聘用资格,解除就业协议。
要求于2026年8月底前提供相应教师资格证书的聘用人员,未能在该时间点前提供相应教师资格证书的,予以解除聘用合同处理。
对于证件不全、档案未转入、提供虚假证件材料或经审核发现不符合招聘条件的,取消聘用资格。在办理聘用手续前,自动放弃或接到举报经查实不符合条件的,取消资格,不再递补。  
聘用人员实行一年试用期,试用期满后经考核合格者,办理转正定级手续;试用期满考核不合格者,取消聘用资格,中止聘用关系。
七、注意事项
(一)本次招聘人员在永嘉县教育系统最低服务期限为5周年。本次拟录用对象,由拟录用对象与招聘学校双方签订聘用意向书和普通高校毕业生就业协议书,拟录用对象应坚持诚信原则,不得单方擅自放弃就业协议,违者将被录入诚信系统。
(二)本次招聘的相关信息,将在永嘉县政府信息公开网发布(网址:http://www.yj.gov.cn/col/col1229265592/index.html),不再另行通知。
(三)招考专业参考高校专业设置目录审查认定。大学本科专业参考《教育部关于公布2019年度普通高等学校本科专业备案和审批结果的通知》(教高函〔2020〕2号);研究生专业参考《授予博士、硕士学位和培养研究生的学科、专业目录》(2018更新)规定执行。与招考岗位要求的专业相近、相似的,由报名人员提供相应的学习课程等佐证资料,招聘单位会同有关部门进行专业条件审查认定。
(四)国外学历学位有关毕业时间及所学专业的认定,以国家教育部留学人员服务中心出具的境外学历、学位认证书为准(提供原件)。2023年8月至2024年7月期间毕业,且于2024年7月31日前取得相应的学历学位和教育部留学服务中心出具的国(境)外学历学位认证书的留学人员视同2024届毕业生。
(五)公开招聘违纪违规行为的认定和处理,按照《事业单位公开招聘违纪违规行为处理规定》(人社部令第35号)执行。
(六)有关本次招聘工作具体问题,联系电话:县教育局教育人事科0577-67222872、0577-67222061,县人力资源和社会保障局事业科0577-67951821。
(七)特别说明,报名时间如遇专场招聘会的时间改变,也将改变。本公告由永嘉县教育局、永嘉县人力资源和社会保障局负责解释。
永嘉县人力资源和社会保障局
永嘉县教育局
2024年3月12日

最新文章

随机文章

基本 文件 流程 错误 SQL 调试
  1. 请求信息 : 2025-11-18 06:05:31 HTTP/1.1 GET : https://www.rcgz.com.cn/a/235517.html
  2. 运行时间 : 0.508140s [ 吞吐率:1.97req/s ] 内存消耗:5,905.16kb 文件加载:140
  3. 缓存信息 : 0 reads,0 writes
  4. 会话信息 : SESSION_ID=3237ef4ede7b728ca774983984c914be
  1. /yingpanguazai/ssd/ssd1/www/www.rcgz.com.cn/public/index.php ( 0.79 KB )
  2. /yingpanguazai/ssd/ssd1/www/www.rcgz.com.cn/vendor/autoload.php ( 0.17 KB )
  3. /yingpanguazai/ssd/ssd1/www/www.rcgz.com.cn/vendor/composer/autoload_real.php ( 2.49 KB )
  4. /yingpanguazai/ssd/ssd1/www/www.rcgz.com.cn/vendor/composer/platform_check.php ( 0.90 KB )
  5. /yingpanguazai/ssd/ssd1/www/www.rcgz.com.cn/vendor/composer/ClassLoader.php ( 14.03 KB )
  6. /yingpanguazai/ssd/ssd1/www/www.rcgz.com.cn/vendor/composer/autoload_static.php ( 4.90 KB )
  7. /yingpanguazai/ssd/ssd1/www/www.rcgz.com.cn/vendor/topthink/think-helper/src/helper.php ( 8.34 KB )
  8. /yingpanguazai/ssd/ssd1/www/www.rcgz.com.cn/vendor/topthink/think-validate/src/helper.php ( 2.19 KB )
  9. /yingpanguazai/ssd/ssd1/www/www.rcgz.com.cn/vendor/topthink/think-orm/src/helper.php ( 1.47 KB )
  10. /yingpanguazai/ssd/ssd1/www/www.rcgz.com.cn/vendor/topthink/think-orm/stubs/load_stubs.php ( 0.16 KB )
  11. /yingpanguazai/ssd/ssd1/www/www.rcgz.com.cn/vendor/topthink/framework/src/think/Exception.php ( 1.69 KB )
  12. /yingpanguazai/ssd/ssd1/www/www.rcgz.com.cn/vendor/topthink/think-container/src/Facade.php ( 2.71 KB )
  13. /yingpanguazai/ssd/ssd1/www/www.rcgz.com.cn/vendor/symfony/deprecation-contracts/function.php ( 0.99 KB )
  14. /yingpanguazai/ssd/ssd1/www/www.rcgz.com.cn/vendor/symfony/polyfill-mbstring/bootstrap.php ( 8.26 KB )
  15. /yingpanguazai/ssd/ssd1/www/www.rcgz.com.cn/vendor/symfony/polyfill-mbstring/bootstrap80.php ( 9.78 KB )
  16. /yingpanguazai/ssd/ssd1/www/www.rcgz.com.cn/vendor/symfony/var-dumper/Resources/functions/dump.php ( 1.49 KB )
  17. /yingpanguazai/ssd/ssd1/www/www.rcgz.com.cn/vendor/topthink/think-dumper/src/helper.php ( 0.18 KB )
  18. /yingpanguazai/ssd/ssd1/www/www.rcgz.com.cn/vendor/symfony/var-dumper/VarDumper.php ( 4.30 KB )
  19. /yingpanguazai/ssd/ssd1/www/www.rcgz.com.cn/vendor/topthink/framework/src/think/App.php ( 15.30 KB )
  20. /yingpanguazai/ssd/ssd1/www/www.rcgz.com.cn/vendor/topthink/think-container/src/Container.php ( 15.76 KB )
  21. /yingpanguazai/ssd/ssd1/www/www.rcgz.com.cn/vendor/psr/container/src/ContainerInterface.php ( 1.02 KB )
  22. /yingpanguazai/ssd/ssd1/www/www.rcgz.com.cn/app/provider.php ( 0.19 KB )
  23. /yingpanguazai/ssd/ssd1/www/www.rcgz.com.cn/vendor/topthink/framework/src/think/Http.php ( 6.04 KB )
  24. /yingpanguazai/ssd/ssd1/www/www.rcgz.com.cn/vendor/topthink/think-helper/src/helper/Str.php ( 7.29 KB )
  25. /yingpanguazai/ssd/ssd1/www/www.rcgz.com.cn/vendor/topthink/framework/src/think/Env.php ( 4.68 KB )
  26. /yingpanguazai/ssd/ssd1/www/www.rcgz.com.cn/app/common.php ( 0.03 KB )
  27. /yingpanguazai/ssd/ssd1/www/www.rcgz.com.cn/vendor/topthink/framework/src/helper.php ( 18.78 KB )
  28. /yingpanguazai/ssd/ssd1/www/www.rcgz.com.cn/vendor/topthink/framework/src/think/Config.php ( 5.54 KB )
  29. /yingpanguazai/ssd/ssd1/www/www.rcgz.com.cn/config/app.php ( 0.95 KB )
  30. /yingpanguazai/ssd/ssd1/www/www.rcgz.com.cn/config/cache.php ( 0.78 KB )
  31. /yingpanguazai/ssd/ssd1/www/www.rcgz.com.cn/config/console.php ( 0.23 KB )
  32. /yingpanguazai/ssd/ssd1/www/www.rcgz.com.cn/config/cookie.php ( 0.56 KB )
  33. /yingpanguazai/ssd/ssd1/www/www.rcgz.com.cn/config/database.php ( 2.47 KB )
  34. /yingpanguazai/ssd/ssd1/www/www.rcgz.com.cn/vendor/topthink/framework/src/think/facade/Env.php ( 1.67 KB )
  35. /yingpanguazai/ssd/ssd1/www/www.rcgz.com.cn/config/filesystem.php ( 0.61 KB )
  36. /yingpanguazai/ssd/ssd1/www/www.rcgz.com.cn/config/lang.php ( 0.91 KB )
  37. /yingpanguazai/ssd/ssd1/www/www.rcgz.com.cn/config/log.php ( 1.35 KB )
  38. /yingpanguazai/ssd/ssd1/www/www.rcgz.com.cn/config/middleware.php ( 0.19 KB )
  39. /yingpanguazai/ssd/ssd1/www/www.rcgz.com.cn/config/route.php ( 1.89 KB )
  40. /yingpanguazai/ssd/ssd1/www/www.rcgz.com.cn/config/session.php ( 0.57 KB )
  41. /yingpanguazai/ssd/ssd1/www/www.rcgz.com.cn/config/trace.php ( 0.34 KB )
  42. /yingpanguazai/ssd/ssd1/www/www.rcgz.com.cn/config/view.php ( 0.82 KB )
  43. /yingpanguazai/ssd/ssd1/www/www.rcgz.com.cn/app/event.php ( 0.25 KB )
  44. /yingpanguazai/ssd/ssd1/www/www.rcgz.com.cn/vendor/topthink/framework/src/think/Event.php ( 7.67 KB )
  45. /yingpanguazai/ssd/ssd1/www/www.rcgz.com.cn/app/service.php ( 0.13 KB )
  46. /yingpanguazai/ssd/ssd1/www/www.rcgz.com.cn/app/AppService.php ( 0.26 KB )
  47. /yingpanguazai/ssd/ssd1/www/www.rcgz.com.cn/vendor/topthink/framework/src/think/Service.php ( 1.64 KB )
  48. /yingpanguazai/ssd/ssd1/www/www.rcgz.com.cn/vendor/topthink/framework/src/think/Lang.php ( 7.35 KB )
  49. /yingpanguazai/ssd/ssd1/www/www.rcgz.com.cn/vendor/topthink/framework/src/lang/zh-cn.php ( 13.70 KB )
  50. /yingpanguazai/ssd/ssd1/www/www.rcgz.com.cn/vendor/topthink/framework/src/think/initializer/Error.php ( 3.31 KB )
  51. /yingpanguazai/ssd/ssd1/www/www.rcgz.com.cn/vendor/topthink/framework/src/think/initializer/RegisterService.php ( 1.33 KB )
  52. /yingpanguazai/ssd/ssd1/www/www.rcgz.com.cn/vendor/services.php ( 0.14 KB )
  53. /yingpanguazai/ssd/ssd1/www/www.rcgz.com.cn/vendor/topthink/framework/src/think/service/PaginatorService.php ( 1.52 KB )
  54. /yingpanguazai/ssd/ssd1/www/www.rcgz.com.cn/vendor/topthink/framework/src/think/service/ValidateService.php ( 0.99 KB )
  55. /yingpanguazai/ssd/ssd1/www/www.rcgz.com.cn/vendor/topthink/framework/src/think/service/ModelService.php ( 2.04 KB )
  56. /yingpanguazai/ssd/ssd1/www/www.rcgz.com.cn/vendor/topthink/think-trace/src/Service.php ( 0.77 KB )
  57. /yingpanguazai/ssd/ssd1/www/www.rcgz.com.cn/vendor/topthink/framework/src/think/Middleware.php ( 6.72 KB )
  58. /yingpanguazai/ssd/ssd1/www/www.rcgz.com.cn/vendor/topthink/framework/src/think/initializer/BootService.php ( 0.77 KB )
  59. /yingpanguazai/ssd/ssd1/www/www.rcgz.com.cn/vendor/topthink/think-orm/src/Paginator.php ( 11.86 KB )
  60. /yingpanguazai/ssd/ssd1/www/www.rcgz.com.cn/vendor/topthink/think-validate/src/Validate.php ( 63.20 KB )
  61. /yingpanguazai/ssd/ssd1/www/www.rcgz.com.cn/vendor/topthink/think-orm/src/Model.php ( 23.55 KB )
  62. /yingpanguazai/ssd/ssd1/www/www.rcgz.com.cn/vendor/topthink/think-orm/src/model/concern/Attribute.php ( 21.05 KB )
  63. /yingpanguazai/ssd/ssd1/www/www.rcgz.com.cn/vendor/topthink/think-orm/src/model/concern/AutoWriteData.php ( 4.21 KB )
  64. /yingpanguazai/ssd/ssd1/www/www.rcgz.com.cn/vendor/topthink/think-orm/src/model/concern/Conversion.php ( 6.44 KB )
  65. /yingpanguazai/ssd/ssd1/www/www.rcgz.com.cn/vendor/topthink/think-orm/src/model/concern/DbConnect.php ( 5.16 KB )
  66. /yingpanguazai/ssd/ssd1/www/www.rcgz.com.cn/vendor/topthink/think-orm/src/model/concern/ModelEvent.php ( 2.33 KB )
  67. /yingpanguazai/ssd/ssd1/www/www.rcgz.com.cn/vendor/topthink/think-orm/src/model/concern/RelationShip.php ( 28.29 KB )
  68. /yingpanguazai/ssd/ssd1/www/www.rcgz.com.cn/vendor/topthink/think-helper/src/contract/Arrayable.php ( 0.09 KB )
  69. /yingpanguazai/ssd/ssd1/www/www.rcgz.com.cn/vendor/topthink/think-helper/src/contract/Jsonable.php ( 0.13 KB )
  70. /yingpanguazai/ssd/ssd1/www/www.rcgz.com.cn/vendor/topthink/think-orm/src/model/contract/Modelable.php ( 0.09 KB )
  71. /yingpanguazai/ssd/ssd1/www/www.rcgz.com.cn/vendor/topthink/framework/src/think/Db.php ( 2.88 KB )
  72. /yingpanguazai/ssd/ssd1/www/www.rcgz.com.cn/vendor/topthink/think-orm/src/DbManager.php ( 8.52 KB )
  73. /yingpanguazai/ssd/ssd1/www/www.rcgz.com.cn/vendor/topthink/framework/src/think/Log.php ( 6.28 KB )
  74. /yingpanguazai/ssd/ssd1/www/www.rcgz.com.cn/vendor/topthink/framework/src/think/Manager.php ( 3.92 KB )
  75. /yingpanguazai/ssd/ssd1/www/www.rcgz.com.cn/vendor/psr/log/src/LoggerTrait.php ( 2.69 KB )
  76. /yingpanguazai/ssd/ssd1/www/www.rcgz.com.cn/vendor/psr/log/src/LoggerInterface.php ( 2.71 KB )
  77. /yingpanguazai/ssd/ssd1/www/www.rcgz.com.cn/vendor/topthink/framework/src/think/Cache.php ( 4.92 KB )
  78. /yingpanguazai/ssd/ssd1/www/www.rcgz.com.cn/vendor/psr/simple-cache/src/CacheInterface.php ( 4.71 KB )
  79. /yingpanguazai/ssd/ssd1/www/www.rcgz.com.cn/vendor/topthink/think-helper/src/helper/Arr.php ( 16.63 KB )
  80. /yingpanguazai/ssd/ssd1/www/www.rcgz.com.cn/vendor/topthink/framework/src/think/cache/driver/File.php ( 7.84 KB )
  81. /yingpanguazai/ssd/ssd1/www/www.rcgz.com.cn/vendor/topthink/framework/src/think/cache/Driver.php ( 9.03 KB )
  82. /yingpanguazai/ssd/ssd1/www/www.rcgz.com.cn/vendor/topthink/framework/src/think/contract/CacheHandlerInterface.php ( 1.99 KB )
  83. /yingpanguazai/ssd/ssd1/www/www.rcgz.com.cn/app/Request.php ( 0.09 KB )
  84. /yingpanguazai/ssd/ssd1/www/www.rcgz.com.cn/vendor/topthink/framework/src/think/Request.php ( 55.78 KB )
  85. /yingpanguazai/ssd/ssd1/www/www.rcgz.com.cn/app/middleware.php ( 0.25 KB )
  86. /yingpanguazai/ssd/ssd1/www/www.rcgz.com.cn/vendor/topthink/framework/src/think/Pipeline.php ( 2.61 KB )
  87. /yingpanguazai/ssd/ssd1/www/www.rcgz.com.cn/vendor/topthink/think-trace/src/TraceDebug.php ( 3.40 KB )
  88. /yingpanguazai/ssd/ssd1/www/www.rcgz.com.cn/vendor/topthink/framework/src/think/middleware/SessionInit.php ( 1.94 KB )
  89. /yingpanguazai/ssd/ssd1/www/www.rcgz.com.cn/vendor/topthink/framework/src/think/Session.php ( 1.80 KB )
  90. /yingpanguazai/ssd/ssd1/www/www.rcgz.com.cn/vendor/topthink/framework/src/think/session/driver/File.php ( 6.27 KB )
  91. /yingpanguazai/ssd/ssd1/www/www.rcgz.com.cn/vendor/topthink/framework/src/think/contract/SessionHandlerInterface.php ( 0.87 KB )
  92. /yingpanguazai/ssd/ssd1/www/www.rcgz.com.cn/vendor/topthink/framework/src/think/session/Store.php ( 7.12 KB )
  93. /yingpanguazai/ssd/ssd1/www/www.rcgz.com.cn/vendor/topthink/framework/src/think/Route.php ( 23.73 KB )
  94. /yingpanguazai/ssd/ssd1/www/www.rcgz.com.cn/vendor/topthink/framework/src/think/route/RuleName.php ( 5.75 KB )
  95. /yingpanguazai/ssd/ssd1/www/www.rcgz.com.cn/vendor/topthink/framework/src/think/route/Domain.php ( 2.53 KB )
  96. /yingpanguazai/ssd/ssd1/www/www.rcgz.com.cn/vendor/topthink/framework/src/think/route/RuleGroup.php ( 22.43 KB )
  97. /yingpanguazai/ssd/ssd1/www/www.rcgz.com.cn/vendor/topthink/framework/src/think/route/Rule.php ( 26.95 KB )
  98. /yingpanguazai/ssd/ssd1/www/www.rcgz.com.cn/vendor/topthink/framework/src/think/route/RuleItem.php ( 9.78 KB )
  99. /yingpanguazai/ssd/ssd1/www/www.rcgz.com.cn/route/app.php ( 1.72 KB )
  100. /yingpanguazai/ssd/ssd1/www/www.rcgz.com.cn/vendor/topthink/framework/src/think/facade/Route.php ( 4.70 KB )
  101. /yingpanguazai/ssd/ssd1/www/www.rcgz.com.cn/vendor/topthink/framework/src/think/route/dispatch/Controller.php ( 4.74 KB )
  102. /yingpanguazai/ssd/ssd1/www/www.rcgz.com.cn/vendor/topthink/framework/src/think/route/Dispatch.php ( 10.44 KB )
  103. /yingpanguazai/ssd/ssd1/www/www.rcgz.com.cn/app/controller/Index.php ( 4.61 KB )
  104. /yingpanguazai/ssd/ssd1/www/www.rcgz.com.cn/app/BaseController.php ( 2.05 KB )
  105. /yingpanguazai/ssd/ssd1/www/www.rcgz.com.cn/vendor/topthink/think-orm/src/facade/Db.php ( 0.93 KB )
  106. /yingpanguazai/ssd/ssd1/www/www.rcgz.com.cn/vendor/topthink/think-orm/src/db/connector/Mysql.php ( 5.44 KB )
  107. /yingpanguazai/ssd/ssd1/www/www.rcgz.com.cn/vendor/topthink/think-orm/src/db/PDOConnection.php ( 52.47 KB )
  108. /yingpanguazai/ssd/ssd1/www/www.rcgz.com.cn/vendor/topthink/think-orm/src/db/Connection.php ( 8.39 KB )
  109. /yingpanguazai/ssd/ssd1/www/www.rcgz.com.cn/vendor/topthink/think-orm/src/db/ConnectionInterface.php ( 4.57 KB )
  110. /yingpanguazai/ssd/ssd1/www/www.rcgz.com.cn/vendor/topthink/think-orm/src/db/builder/Mysql.php ( 16.58 KB )
  111. /yingpanguazai/ssd/ssd1/www/www.rcgz.com.cn/vendor/topthink/think-orm/src/db/Builder.php ( 24.06 KB )
  112. /yingpanguazai/ssd/ssd1/www/www.rcgz.com.cn/vendor/topthink/think-orm/src/db/BaseBuilder.php ( 27.50 KB )
  113. /yingpanguazai/ssd/ssd1/www/www.rcgz.com.cn/vendor/topthink/think-orm/src/db/Query.php ( 15.71 KB )
  114. /yingpanguazai/ssd/ssd1/www/www.rcgz.com.cn/vendor/topthink/think-orm/src/db/BaseQuery.php ( 45.13 KB )
  115. /yingpanguazai/ssd/ssd1/www/www.rcgz.com.cn/vendor/topthink/think-orm/src/db/concern/TimeFieldQuery.php ( 7.43 KB )
  116. /yingpanguazai/ssd/ssd1/www/www.rcgz.com.cn/vendor/topthink/think-orm/src/db/concern/AggregateQuery.php ( 3.26 KB )
  117. /yingpanguazai/ssd/ssd1/www/www.rcgz.com.cn/vendor/topthink/think-orm/src/db/concern/ModelRelationQuery.php ( 20.07 KB )
  118. /yingpanguazai/ssd/ssd1/www/www.rcgz.com.cn/vendor/topthink/think-orm/src/db/concern/ParamsBind.php ( 3.66 KB )
  119. /yingpanguazai/ssd/ssd1/www/www.rcgz.com.cn/vendor/topthink/think-orm/src/db/concern/ResultOperation.php ( 7.01 KB )
  120. /yingpanguazai/ssd/ssd1/www/www.rcgz.com.cn/vendor/topthink/think-orm/src/db/concern/WhereQuery.php ( 19.37 KB )
  121. /yingpanguazai/ssd/ssd1/www/www.rcgz.com.cn/vendor/topthink/think-orm/src/db/concern/JoinAndViewQuery.php ( 7.11 KB )
  122. /yingpanguazai/ssd/ssd1/www/www.rcgz.com.cn/vendor/topthink/think-orm/src/db/concern/TableFieldInfo.php ( 2.63 KB )
  123. /yingpanguazai/ssd/ssd1/www/www.rcgz.com.cn/vendor/topthink/think-orm/src/db/concern/Transaction.php ( 2.77 KB )
  124. /yingpanguazai/ssd/ssd1/www/www.rcgz.com.cn/vendor/topthink/framework/src/think/log/driver/File.php ( 5.96 KB )
  125. /yingpanguazai/ssd/ssd1/www/www.rcgz.com.cn/vendor/topthink/framework/src/think/contract/LogHandlerInterface.php ( 0.86 KB )
  126. /yingpanguazai/ssd/ssd1/www/www.rcgz.com.cn/vendor/topthink/framework/src/think/log/Channel.php ( 3.89 KB )
  127. /yingpanguazai/ssd/ssd1/www/www.rcgz.com.cn/vendor/topthink/framework/src/think/event/LogRecord.php ( 1.02 KB )
  128. /yingpanguazai/ssd/ssd1/www/www.rcgz.com.cn/vendor/topthink/think-helper/src/Collection.php ( 16.47 KB )
  129. /yingpanguazai/ssd/ssd1/www/www.rcgz.com.cn/vendor/topthink/framework/src/think/facade/View.php ( 1.70 KB )
  130. /yingpanguazai/ssd/ssd1/www/www.rcgz.com.cn/vendor/topthink/framework/src/think/View.php ( 4.39 KB )
  131. /yingpanguazai/ssd/ssd1/www/www.rcgz.com.cn/vendor/topthink/framework/src/think/Response.php ( 8.81 KB )
  132. /yingpanguazai/ssd/ssd1/www/www.rcgz.com.cn/vendor/topthink/framework/src/think/response/View.php ( 3.29 KB )
  133. /yingpanguazai/ssd/ssd1/www/www.rcgz.com.cn/vendor/topthink/framework/src/think/Cookie.php ( 6.06 KB )
  134. /yingpanguazai/ssd/ssd1/www/www.rcgz.com.cn/vendor/topthink/think-view/src/Think.php ( 8.38 KB )
  135. /yingpanguazai/ssd/ssd1/www/www.rcgz.com.cn/vendor/topthink/framework/src/think/contract/TemplateHandlerInterface.php ( 1.60 KB )
  136. /yingpanguazai/ssd/ssd1/www/www.rcgz.com.cn/vendor/topthink/think-template/src/Template.php ( 46.61 KB )
  137. /yingpanguazai/ssd/ssd1/www/www.rcgz.com.cn/vendor/topthink/think-template/src/template/driver/File.php ( 2.41 KB )
  138. /yingpanguazai/ssd/ssd1/www/www.rcgz.com.cn/vendor/topthink/think-template/src/template/contract/DriverInterface.php ( 0.86 KB )
  139. /yingpanguazai/ssd/ssd1/www/www.rcgz.com.cn/runtime/temp/4ccc31682e91250e929c465cbfffcfa0.php ( 12.22 KB )
  140. /yingpanguazai/ssd/ssd1/www/www.rcgz.com.cn/vendor/topthink/think-trace/src/Html.php ( 4.42 KB )
  1. CONNECT:[ UseTime:0.001039s ] mysql:host=127.0.0.1;port=3306;dbname=rcgz;charset=utf8mb4
  2. SHOW FULL COLUMNS FROM `fenlei` [ RunTime:0.001394s ]
  3. SELECT * FROM `fenlei` WHERE `fid` = 0 [ RunTime:0.006034s ]
  4. SELECT * FROM `fenlei` WHERE `fid` = 1 [ RunTime:0.001522s ]
  5. SELECT * FROM `fenlei` WHERE `fid` = 2 [ RunTime:0.001873s ]
  6. SELECT * FROM `fenlei` WHERE `fid` = 3 [ RunTime:0.000675s ]
  7. SELECT * FROM `fenlei` WHERE `fid` = 4 [ RunTime:0.005316s ]
  8. SELECT * FROM `fenlei` WHERE `fid` = 5 [ RunTime:0.005826s ]
  9. SELECT * FROM `fenlei` WHERE `fid` = 6 [ RunTime:0.007474s ]
  10. SELECT * FROM `fenlei` WHERE `fid` = 7 [ RunTime:0.000725s ]
  11. SELECT * FROM `fenlei` WHERE `fid` = 37 [ RunTime:0.000667s ]
  12. SHOW FULL COLUMNS FROM `article` [ RunTime:0.001874s ]
  13. SELECT * FROM `article` WHERE `id` = 235517 LIMIT 1 [ RunTime:0.024424s ]
  14. UPDATE `article` SET `lasttime` = 1763417132 WHERE `id` = 235517 [ RunTime:0.009755s ]
  15. SELECT * FROM `fenlei` WHERE `id` = 5 LIMIT 1 [ RunTime:0.001050s ]
  16. SELECT * FROM `article` WHERE `id` < 235517 ORDER BY `id` DESC LIMIT 1 [ RunTime:0.001230s ]
  17. SELECT * FROM `article` WHERE `id` > 235517 ORDER BY `id` ASC LIMIT 1 [ RunTime:0.001343s ]
  18. SELECT * FROM `article` WHERE `id` < 235517 ORDER BY `id` DESC LIMIT 10 [ RunTime:0.045263s ]
  19. SELECT * FROM `article` WHERE `id` < 235517 ORDER BY `id` DESC LIMIT 10,10 [ RunTime:0.138665s ]
  20. SELECT * FROM `article` WHERE `id` < 235517 ORDER BY `id` DESC LIMIT 20,10 [ RunTime:0.086320s ]
0.511929s